|
Информатика |
наука, которая изучает структуру и общие свойства информации, а также информационные процессы в живой и неживой природе, обществе и технике. |
Информационная культура – это умение целенаправленно работать с информацией и использовать для ее получения, обработки и передачи компьютерную информационную технологию, современные технические средства и методы.
Предметом информатики являются процессы: хранения, обработки и передачи информации.
Хранение информации – это ее накопление на различных носителях.
Обработка информации – это получение одних информационных объектов из других путем
выполнения некоторых действий. 
Рис. 1. Модель процесса обработки информации.

Рис. 2. Модель процесса передачи информации.
Информация – от латинского information – сведения, разъяснения, изложение. Понятие информации в информатике – знания человека, которые он получает из окружающего мира и которые реализует с помощью вычислительной техники.
Свойства информации:
|
Свойства информации |
объективность и субъективность полнота актуальность достоверность доступность адекватность |

Рис.3. Виды информации.
Понятие информации является базовым в курсе информатики. Информацией обмениваются люди, процесс обмена информацией осуществляется между человеком и персональным компьютером (ПК), между ПК. Чтобы все эти объекты понимали друг друга, информация должна быть представлена в универсальной форме посредством ее моделирования. Методы моделирования разных видов информации в информатике носят название представлений. Представление информации – это процесс формализации информации с помощью определенных правил кодирования.
|
Кодирование |
операция преобразования символов или группы символов одного кода в символы или группы символов другого кода |
|
Код |
система условных знаков для представления информации |
|
Язык |
это знаковая форма представления информации |
|
Число |
некоторая величина |
|
Система счисления |
это язык для представления чисел с помощью цифр |
|
Цифры |
это символы, участвующие в записи числа и составляющие некоторый алфавит |
Лабораторная № 1.
Системы счисления.
Все системы счисления делятся на позиционные и непозиционные. Непозиционные системы счисления возникли раньше позиционных. Последние являются результатом длительного исторического развития непозиционных систем счисления. Для непозиционных систем счисления значение цифры (ее вес) не зависит от ее положения в записи числа. Пример непозиционной системы счисления – римская система счисления. Число в римской системе счисления обозначается набором стоящих подряд знаков.
|
Знаки |
Значение |
|
I |
1 |
|
V |
5 |
|
X |
10 |
|
L |
50 |
|
C |
100 |
|
D |
500 |
|
M |
1000 |
Величина числа определяется как сумма или разность значений знаков в записи числа.
Правила составления чисел в римской системе счисления.
Число равно:
1. сумме значений идущих подряд нескольких одинаковых знаков (группа первого вида)
2. разности значений двух знаков, если знак с меньшим значением стоит слева от знака с большим значением (группа второго вида). Значение левого знака может быть меньше значения правого знака максимум на один порядок: перед L(50) и C(100) из «младших» может стоять только X(10); перед D(500) и M(1000) – только C(100), перед V(5) - только I(1);
3. сумме значений групп и знаков, не вошедших в группы первого и второго вида.

Например: 1998 = 1000 + (1000-100) + (100-10) + 5 +1 + 1 +1 = M CM XC VIII.
|
Недостатки непозиционных систем счисления.
|
|
1.В записи больших чисел участвует большое количество цифр. |
|
2.Неудобно выполнять арифметические действия. |
|
3.Невозможно представлять отрицательные и дробные числа. |
Позиционные системы счисления.
Основные характеристики – алфавит цифр (знаков) и основание. Основание системы счисления - количество цифр (знаков в её алфавите), которое определяет во сколько раз различаются значения одинаковых цифр, стоящих в соседних позициях числа.
|
Позиционной называется такая система счисления, в которой количественный эквивалент («вес») цифры зависит от ее местоположения в записи числа. |
|
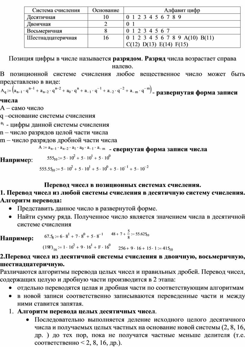
Система счисления |
Основание |
Алфавит цифр |
|
Десятичная |
10 |
0 1 2 3 4 5 6 7 8 9 |
|
Двоичная |
2 |
0 1 |
|
Восьмеричная |
8 |
0 1 2 3 4 5 6 7 |
|
Шестнадцатеричная |
16 |
0 1 2 3 4 5 6 7 8 9 A(10) B(11) C(12) D(13) E(14) F(15) |
Позиция цифры в числе называется разрядом. Разряд числа возрастает справа налево.
В позиционной системе счисления любое вещественное число может быть представлено в виде:
- развернутая форма записи числа
A – само число
q –основание системы счисления
- цифры данной системы
счисления
n – число разрядов целой части числа
m – число разрядов дробной части числа
- свернутая форма записи числа
Например: ![]()
Перевод чисел в позиционных системах счисления.
1. Перевод чисел из любой системы счисления в десятичную систему счисления.
Алгоритм перевода:
· Представить данное число в развернутой форме.
· Найти сумму ряда. Полученное число является значением числа в десятичной системе счисления
Например:
![]()
![]()
2.Перевод чисел из десятичной системы счисления в двоичную, восьмеричную, шестнадцатеричную.
Различаются алгоритмы перевода целых чисел и правильных дробей. Перевод чисел, содержащих целую и дробную части производится в 2 этапа:
· отдельно переводятся целая и дробная части по соответствующим алгоритмам
· в новой записи соответственно записываются переведенные части и между ними ставится запятая.
1. Алгоритм перевода целых десятичных чисел.
· Последовательно выполняется деление исходного целого десятичного числа и получаемых целых частных на основание новой системы (2, 8, 16, др. ) до тех пор, пока не получатся частные меньше делителя (т.е. соответственно < 2, 8, 16, др.).
· Полученные остатки от делений, являющиеся цифрами числа в новой системе счисления, привести в соответствие с алфавитом новой системы счисления.
· Составить число в новой системе счисления, записывая его, начиная с последнего остатка.
Например:
![]()
2. Алгоритм перевода правильных десятичных дробей.
· Последовательно выполнять умножение исходной десятичной дроби и получаемых дробных частей произведений на основание системы (2, 8 или 16) до тех пор, пока не получится нулевая дробная часть или не будет достигнута требуемая точность вычислений.
· Записать полученные целые части произведений в прямой последовательности.
Например:
![]()
![]()


Контрольные вопросы.
3. Что такое информатика? Сформулируйте понятие информации.
4.
Как осуществляется моделирование
информации в информатике? Что такое представление информации?
Что такое система счисления? Какие системы счисления вы знаете?
5. Алгоритм перевода любого числа в десятичную систему счисления.
6. Алгоритм перевода числа из десятичной системы счисления в любую другую.
Литература.
Материалы на данной страницы взяты из открытых источников либо размещены пользователем в соответствии с договором-офертой сайта. Вы можете сообщить о нарушении.