Методическая разработка
«Решение неравенств второй степени с одной переменной. Метод интервалов».
Определение: Неравенства вида
ax2 + bx + c > 0 и ax2 + bx + c < 0,
где x – переменная, a, b и c – некоторые числа и a ≠ 0, называют неравенствами второй степени с одной переменной.
Решение неравенства ax2 + bx + c > 0 или ax2 + bx + c < 0 можно рассматривать как нахождение промежутков, в которых функция y = ax2 + bx + c принимает положительные или отрицательные значения. Для этого достаточно проанализировать, как расположен график функции y = ax2 + bx + c в координатной плоскости: куда направлены ветви параболы – вверх или вниз, пересекает ли парабола ось x и если пересекает, то в каких точках.
Пример 1:
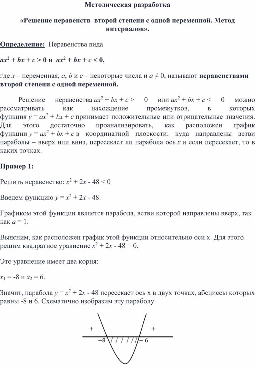
Решить неравенство: x2 + 2x - 48 < 0
Введем функцию y = x2 + 2x - 48.
Графиком этой функции является парабола, ветви которой направлены вверх, так как a = 1.
Выясним, как расположен график этой функции относительно оси x. Для этого решим квадратное уравнение x2 + 2x - 48 = 0.
Это уравнение имеет два корня:
x1 = -8 и x2 = 6.
Значит, парабола y = x2 + 2x - 48 пересекает ось x в двух точках, абсциссы которых равны -8 и 6. Схематично изобразим эту параболу.

Ответ: x∈(-8;6)
Пример 2:
Решим неравенство:
-x2 + 2x + 15 < 0
График функции y = -x2 + 2x + 15 – это парабола, ветви которой направлены вниз, так как a < 0.
Выясним, как расположен график функции y = -x2 + 2x + 15 в координатной плоскости, пересекает ли он ось x и в каких точках.
Для этого решим уравнение:
-x2 + 2x + 15 = 0
x1=-3; x2=5
Схематично изобразим эту параболу

Функция принимает отрицательные значения при x принадлежит (-∞;-3) и (5;+∞).
Ответ: x∈(-∞;-3)∪(5;+∞)
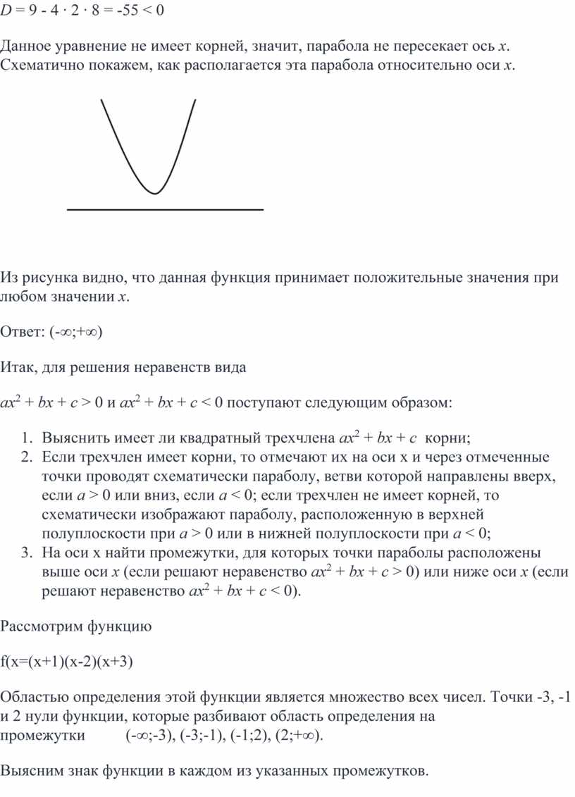
Пример 3:
Решим неравенство:
2x2 - 3x + 8 > 0
Графиком функции y = 2x2 - 3x + 8 является парабола, ветви которой направлены вверх, так как a > 0.
Выясним, как располагается эта парабола относительно оси x. Для этого решим квадратное уравнение:
2x2 - 3x + 8 = 0
D = 9 - 4 ∙ 2 ∙ 8 = -55 < 0
Данное уравнение не имеет корней, значит, парабола не пересекает ось x. Схематично покажем, как располагается эта парабола относительно оси x.

Из рисунка видно, что данная функция принимает положительные значения при любом значении x.
Ответ: (-∞;+∞)
Итак, для решения неравенств вида
ax2 + bx + c > 0 и ax2 + bx + c < 0 поступают следующим образом:
1. Выяснить имеет ли квадратный трехчлена ax2 + bx + c корни;
2. Если трехчлен имеет корни, то отмечают их на оси x и через отмеченные точки проводят схематически параболу, ветви которой направлены вверх, если a > 0 или вниз, если a < 0; если трехчлен не имеет корней, то схематически изображают параболу, расположенную в верхней полуплоскости при a > 0 или в нижней полуплоскости при a < 0;
3. На оси x найти промежутки, для которых точки параболы расположены выше оси x (если решают неравенство ax2 + bx + c > 0) или ниже оси x (если решают неравенство ax2 + bx + c < 0).
Рассмотрим функцию
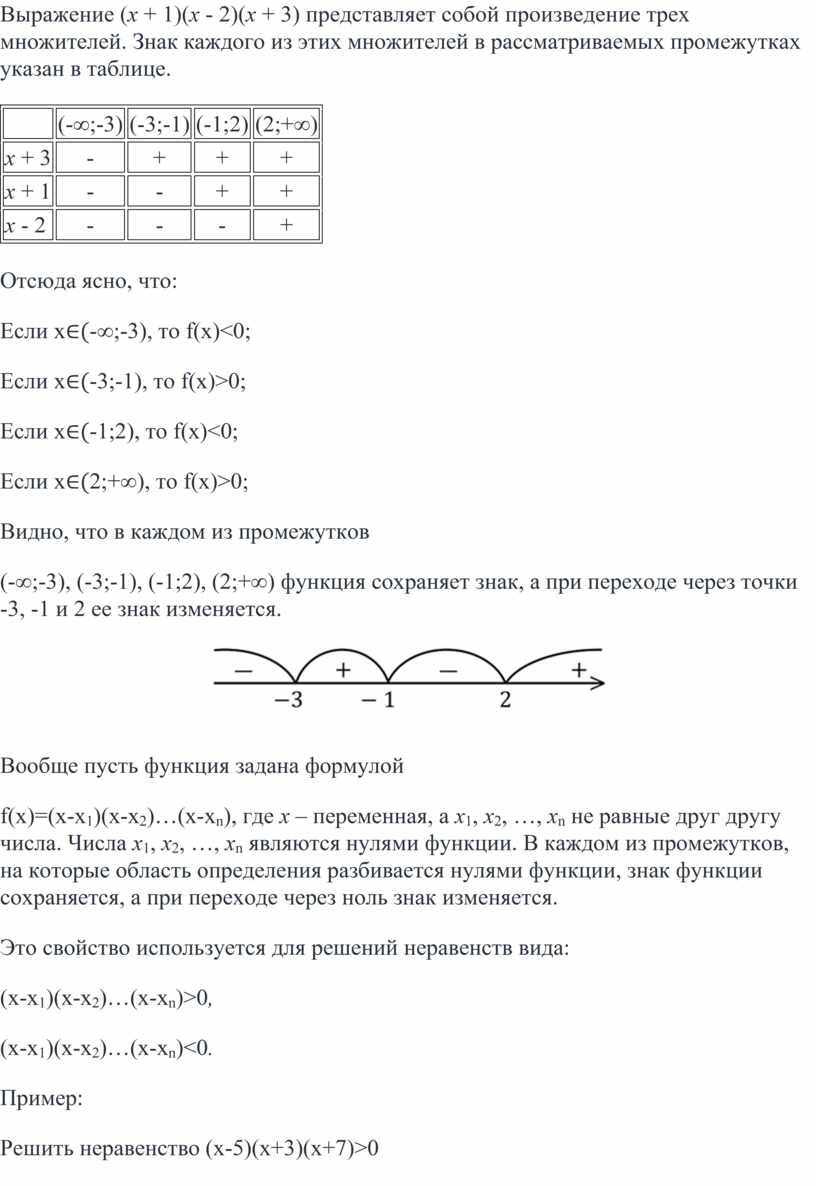
f(x=(x+1)(x-2)(x+3)
Областью определения этой функции является множество всех чисел. Точки -3, -1 и 2 нули функции, которые разбивают область определения на промежутки (-∞;-3), (-3;-1), (-1;2), (2;+∞).
Выясним знак функции в каждом из указанных промежутков.
Выражение (x + 1)(x - 2)(x + 3) представляет собой произведение трех множителей. Знак каждого из этих множителей в рассматриваемых промежутках указан в таблице.
|
(-∞;-3) |
(-3;-1) |
(-1;2) |
(2;+∞) |
|
|
x + 3 |
- |
+ |
+ |
+ |
|
x + 1 |
- |
- |
+ |
+ |
|
x - 2 |
- |
- |
- |
+ |
Отсюда ясно, что:
Если x∈(-∞;-3), то f(x)<0;
Если x∈(-3;-1), то f(x)>0;
Если x∈(-1;2), то f(x)<0;
Если x∈(2;+∞), то f(x)>0;
Видно, что в каждом из промежутков
(-∞;-3), (-3;-1), (-1;2), (2;+∞) функция сохраняет знак, а при переходе через точки -3, -1 и 2 ее знак изменяется.

Вообще пусть функция задана формулой
f(x)=(x-x1)(x-x2)…(x-xn), где x – переменная, а x1, x2, …, xn не равные друг другу числа. Числа x1, x2, …, xn являются нулями функции. В каждом из промежутков, на которые область определения разбивается нулями функции, знак функции сохраняется, а при переходе через ноль знак изменяется.
Это свойство используется для решений неравенств вида:
(x-x1)(x-x2)…(x-xn)>0,
(x-x1)(x-x2)…(x-xn)<0.
Пример:
Решить неравенство (x-5)(x+3)(x+7)>0
Введем функцию f(x)=(x-5)(x+3)(x+7)
Найдем нули функции: -7, -3 и 5

Определим знак функции в каждом из этих промежутков. В крайнем правом промежутке функция положительна, а далее знаки чередуются.
Ответ: (-7;-3)∪(5;+∞)
Итак, чтобы решить неравенство методом интервалов, надо:
1. Ввести функцию;
2. Найти нули этой функции;
3. Нанести нули функции на числовую прямую;
4. Определить знак в каждом промежутке;
5. Посмотреть знак и выделить нужный интервал.
Материалы на данной страницы взяты из открытых источников либо размещены пользователем в соответствии с договором-офертой сайта. Вы можете сообщить о нарушении.