План – конспект открытого урока-путешествия по алгебре
«Формулы сокращённого умножения»
Краткая аннотация
Ф.И.О: Фаустова В. А.
Место работы: МБОУ "Ш-ИСОО с. Уэлен"
Должность: учитель математики
Предмет: алгебра
Класс: 7 "а"
Базовый учебник: «Алгебра 7 класс»
Тип урока: урок – урок закрепления и совершенствования знаний.
“Умный в гору не пойдёт, умный гору обойдёт"- гласит народная
мудрость!
Цели урока:
• Обобщение и закрепление темы «Формулы сокращенного умножения», используя различные виды работы.
• Актуализация знаний учащихся по изучаемой теме.
• Стремиться к осознанному освоению учениками знаний, умений, навыков преимущественно в форме деятельности: коллективной, групповой, парной, индивидуальной.
• Максимальное использование возможностей, знаний, интересов самих учащихся с целью повышения результативности процесса образования.
Задачи урока:
Образовательная:
Обобщить и закрепить знания, умения и навыки учащихся при решении конкретных упражнений и заданий по данной теме.
Развивающая:
Способствовать развитию воображения, творческой активности учащихся, а также памяти, внимания, логического мышления; проверить степень усвоения учащимися материала; обобщить и систематизировать знания путем создания условий для интеллектуального развития личности ребенка на уроке; развивать математическую культуру речи и письма.
Воспитательная:
Воспитывать доброжелательное отношение к коллективу и окружающим; дисциплинарные навыки; интерес к предмету.
Оборудование: компьютер, мультимедийный проектор, презентации, раздаточный материал, карточки с заданиями, учебник.
План урока
• Орг.момент (мотивация) – 2 мин.
• Актуализация знаний ("Теоретическая" и "Практическая" станции и параллельно поисковая индивидуальная работа) – 12 мин.
• Постановка темы и целей урока – 2 мин.
• Станция «Смекалистые» – 8 мин.
• Станция "Спортивная"– 2 мин.
• Станция «Эрудитов» (самопроверка)– 7 мин
• Станция «Любознательных» -3 мин?
• Задание на дом –1 мин.
• Рефлексия – 2 мин.
• Подведение итогов– 1 мин.
Ход урока:
• Слово учителя:
Сегодня у нас обобщающий урок по теме: «Формулы сокращенного умножения». Урок пройдет в форме игры – путешествия. На этом уроке мы закрепим полученные знания, которые в дальнейшем будут необходимы для преобразования выражений.
ХОЧУ: хочу пожелать вам, ребята, увеличить объём своих знаний
МОГУ: сообщаю, что на уроке можно смело высказывать свое мнение, приводить свои способы решения задач, консультироваться с товарищами, и даже сомневаться, и ошибаться в чем – то
УМЕЮ: мы умеем выполнять преобразование выражений при помощи формул сокращённого умножения
ДЕЛАЮ: делаем каждый себе установку «Понять и быть тем первым, который увидит ход решения», и все вместе сегодня мы движемся только вперед.
Правила: 1. Дал правильный ответ открыл букву, а может быть несколько букв, тем самым получил жетон или несколько жетонов, в зависимости от открытых букв.
• Открывая буквы, вы открываете название темы урока!
• В конце урока выиграет та команда ряда, каждый игрок которой принесёт своей команде больше жетонов.
Итак, мы отправляемся в путь и попадаем на первую станцию.
Станция «Теоретическая» - на этой станции мы вспомним некоторые понятия и утверждения.
Кроссворд.
Вопросы: 1. Свойства умножения, используемые при умножении одночлена
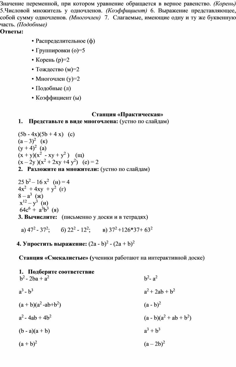
на многочлен. (Распределительное) 2. Способ разложения многочлена на множители. (Группировки) 3.Равенство верное при любых значениях переменной. (Тождество) 4. Значение переменной, при котором уравнение обращается в верное равенство. (Корень) 5.Числовой множитель у одночленов. (Коэффициент) 6. Выражение представляющее, собой сумму одночленов. (Многочлен) 7. Слагаемые, имеющие одну и ту же буквенную часть. (Подобные)
Ответы:
• Распределительное (ф)
• Группировки (о)=5
• Корень (р)=2
• Тождество (м)=2
• Многочлен (у)=2
• Подобные (л)
• Коэффициент (ы)
Станция «Практическая»
1. Представьте в виде многочлена: (устно по слайдам)
(5b - 4x)(5b + 4 x) (с)
(a – 3)2 (к)
(y + 4)2 (а)
(x + y)(x2 - xy + y2 ) (щ)
(x – 2y )(x2 + 2xy +4 y2) (е) = 2
2. Разложите на множители: (устно по слайдам)
25 b2 – 16 x2 (н) = 4
4x2 + 4xy + y2 (г)
8 – a3 (ж)
x12 – y3 (и)
64c6 + a3b3 (я)
3. Вычислите: (письменно у доски и в тетрадях)
а) 472 - 372; б) 222 - 122; в) 372 +126*37+ 632
4. Упростить выражение: (2а - b)2 - (2а + b)2
Станция «Смекалистые» (ученики работают на интерактивной доске)
1. Подберите соответствие
b2 - 2ba + a2 b2- a2
a3 - b3 a2 + 2ab + b2
(a + b)(a2 -ab+b2) (a - b)2
a2 - 4ab + 4b2 (a - b)(a2 + ab + b2)
(b - a)(a + b) a3 + b3
(a + b)2 (a – 2b)2
2. НАЙДИ ОШИБКУ: а) (0,3а - 0,1b)2 = 0,9a2- 0,6аb+0,01b2
Ответ: (0,3a - 0,1b)2 = 0,09а2 - 0,06аb + 0,01b2
б) (4x+9y)(4x-9y) =81y2 - 16x2
Ответ: (4x + 9y)(4x - 9y) =16х2 - 81у2
в) «Да – нет»
Найди ошибку, если ответ правильный, то «ДА» если не правильный, то «Нет». (Карточки).

Ответ: да, нет, нет, да, нет, нет, да, нет, да.
г) Найдите тождественно равные выражения:
a2 – 10ab + 25b2 4x2 – 9 (a – 5b)2
(5b -a)2 (2x + 3)(2x - 3) 9 – 4x2
Станция «Спортивная».
|
Гимнастика для глаз Цель: снятие зрительного утомления |
|
|
Гимнастика для глаз • Вертикальные движения глаз вверх- вниз. • Горизонтальное вправо – влево. • Вращение глазами по часовой стрелке и против. • Глазами «нарисовать» восьмёрку, изображённую на доске несколько раз, сначала в одном, а затем в другом направлении. |
Проводит гимнастику для глаз. |
Станция «Эрудитов» (самопроверка)
Тест
1. Вставьте пропущенное слагаемое: (2a+b)2 = … + 4ab + b2
А. 2a B. 4a C. 4a2
2.Вставьте пропущенное слагаемое: (3x-y)2 = 9x2+ … + y2
А. 3xy B. 6xy C. 2xy
3.Вставьте пропущенное слагаемое: (5x-1)2 = 25x2 - … + 1
А. 10x B. 10x2 C. 5x
4. Вставьте пропущенное слагаемое: (…+2)2 =0,25x2+ 2x + 4
А. 0,5x B. 5x C. 0,05x
5. Вставьте пропущенное слагаемое:
(10m5 +…)2 = 100m10+ 120m7n3+ 36m4n6
А. 6m2 n3 B. 6mn C. mn
6.Вставьте пропущенное выражение в скобку: 8-a3 =(2-a)( … )
А. 4+4a+a2 B. 4-4a+a2 C. 4+8a+a2
Тест (ответы)
1. Вставьте пропущенное слагаемое: (2a+b)2 = … + 4ab + b2
А. 2a B. 4a C. 4a2
2. Вставьте пропущенное слагаемое: (3x-y)2 = 9x2+ … + y2
А. 3xy B. 6xy C. 2xy
3. Вставьте пропущенное слагаемое: (5x-1)2 = 25x2 - … + 1
А. 10x B. 10x2 C. 5x
4. Вставьте пропущенное слагаемое: (…+2)2 =0,25x2+ 2x + 4
А. 0,5x B. 5x C. 0,05x
5. Вставьте пропущенное слагаемое:
(10m5 +…)2 = 100m10+ 120m7n3+ 36m4n6
А. 6m2 n3 B. 6mn C. mn
6. Вставьте пропущенное выражение в скобку: 8-a3 =(2-a)( … )
А. 4+2a+a2 B. 4-4a+a2 C. 4+8a+a2
Станция «Любознательных»
Математический софизм
Доказать с помощью формул сокращённого умножения, что 4 =5
Домашнее задание
а) Представить в виде многочлена: а) (x-у-z)2
б) Впишите вместо знака * одночлен так, чтобы получилось тождество:
а) (2х+*)(2х-*)=4х2-у2; б) (*-5х)(*+5х)=16у2-25х2; в) (*-b4)(225a10-b8)
г) b4-144с10 = (b2-*)(*+b2); д) (*+6а)2 = *+24аb+*; е) (3х+*)2 = *+*+64у2
в) Сильным учащимся решить: №768, стр. 150
Подведение итогов путешествия
Сегодня, выполняя разнообразные задания, вы иногда допускали ошибки. И это не удивительно, любой человек не застрахован от ошибок, особенно когда он учится овладевать какой - либо наукой. Важно вовремя найти и исправить эти ошибки, понять, почему они появились, и стараться впредь их не допускать.
Рефлексия
Карточки для рефлексии
1. Какая цель стояла перед вами в начале урока?
2. Вам было на уроке: легко, обычно, трудно?
3. Довольны ли вы своей работой на уроке?
Материалы на данной страницы взяты из открытых источников либо размещены пользователем в соответствии с договором-офертой сайта. Вы можете сообщить о нарушении.