ТЕМА УРОКА: «Показательная функция, ее свойства и график»
Цели:
План урока:
1. Проверка домашнего задания
2. Объяснение нового материла
3. Работа у доски
4. Работа в парах
5. Итог.
Ход урока:
1) Проверка Д/З. Учитель вызывает к доске учащихся, которые на доке показывают решение некоторых примеров из Д/З.
2) Объяснение нового материала:
Учитель сообщает тему урока, цели. На проекторе слайд №1, 2,3 (см презентацию)

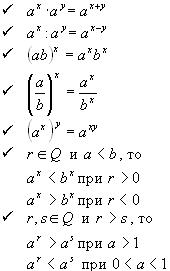
К общим свойствам показательной функции как при 0 < a < 1, так и при a > 1 относятся:
Построить графики функций:
и
.
|
|
|
|
|
|
Задание для выполнения у доски: В одной координатной плоскости построить графики функций:
y=2x, y=3x, y=5x, y=10x. Сделать выводы.
График функции у=2х мы уже строили, графики остальных функций строим аналогично, причем, достаточно будет найти значения функций при х=0 и при х=±1.
(Слайд презентации № 6)

Выводы:
1) Переменная х может принимать любое значение (D (y)=R), при этом значение у всегда будет больше нуля (E (y)=R+).
2) Графики всех данных функций пересекают ось Оу в точке (0; 1), так как любое число в нулевой степени равно единице; с осью Ох графики не пересекаются, так как положительное число в любой степени не может быть равным нулю. Чем больше основание а (если a>1) показательной функции у=ах, тем ближе расположена кривая к оси Оу.
3) Все данные функции являются возрастающими, так как большему значению аргумента соответствует и большее значение функции.
Сделать задание в тетради (первые 2 учащихся получают отличные оценки):
y=(1/2)x, y=(1/3)x, y=(1/5)x, y=(1/10)x. Сделать выводы. . (Слайды презентации № 7)
Смотрите построение графика функции y=(1/2)x выше, графики остальных функций строим аналогично, вычислив их значения при х=0 и при х=±1.

1) Переменная х может принимать любое значение: D (y)=R, при этом область значений функции: E (y)=R+.
2) Графики всех данных функций пересекают ось Оу в точке (0; 1), так как любое число в нулевой степени равно единице; с осью Ох графики не пересекаются, так как положительное число в любой степени не может быть равным нулю.
3)Чем меньше основание а (при 0<a<1) показательной функции у=ах, тем ближе расположена кривая к оси Оу.
4) Все эти функции являются убывающими, так как большему значению аргумента соответствует меньшее значение функции.
Решить графически уравнения: (Слайды презентации № 8)
1)) 3x=4-x. Даная задача решается одним учеником у доски, с помощью учителя

В одной координатной плоскости построим графики функций: у=3х и у=4-х.
Графики пересеклись в точке А(1; 3). Ответ: 1.
2) 0,5х=х+3.
Данное задание учащения решают самостоятельно.
Ответ по истечению 3-5 мин. появляется на доске.

В одной координатной плоскости строим графики функций: у=0,5х (y=(1/2)x )
и у=х+3. Графики пересеклись в точке В(-1; 2). Ответ: -1.
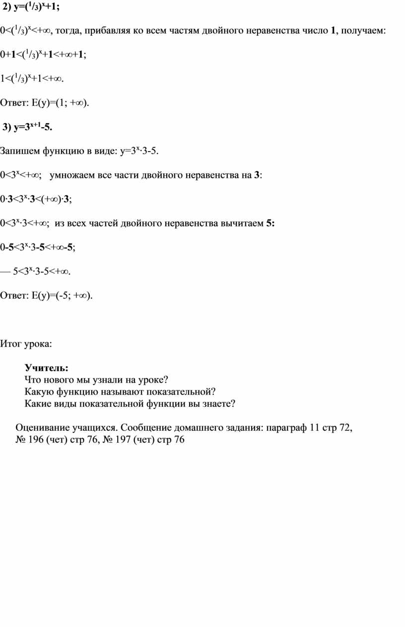
Найти область значений функции: 1) y=-2x; 2) y=(1/3)x+1; 3) y=3x+1-5. .
(Слайды презентации № 9)
Первый пример учитель объясняет подробно на слайде. Остальные учащиеся выполняют самостоятельно.
Решение.
1) y=-2x
Область значений показательной функции y=2x – все положительные числа, т.е.
0<2x<+∞. Значит, умножая каждую часть двойного неравенства на (-1), получаем:
— ∞<-2x<0.
Ответ: Е(у)=(-∞; 0).
2) y=(1/3)x+1;
0<(1/3)x<+∞, тогда, прибавляя ко всем частям двойного неравенства число 1, получаем:
0+1<(1/3)x+1<+∞+1;
1<(1/3)x+1<+∞.
Ответ: Е(у)=(1; +∞).
3) y=3x+1-5.
Запишем функцию в виде: у=3х∙3-5.
0<3x<+∞; умножаем все части двойного неравенства на 3:
0∙3<3x∙3<(+∞)∙3;
0<3x∙3<+∞; из всех частей двойного неравенства вычитаем 5:
0-5<3x∙3-5<+∞-5;
— 5<3x∙3-5<+∞.
Ответ: Е(у)=(-5; +∞).
Итог урока:
Учитель:
Что нового мы узнали на уроке?
Какую функцию называют показательной?
Какие виды показательной функции вы знаете?
Оценивание учащихся. Сообщение домашнего задания: параграф 11 стр 72,
№ 196 (чет) стр 76, № 197 (чет) стр 76
Презентация:








Скачано с www.znanio.ru
Материалы на данной страницы взяты из открытых источников либо размещены пользователем в соответствии с договором-офертой сайта. Вы можете сообщить о нарушении.