Порядок выполнения действий (п. 15)
Цели деятельности педагога: формировать умение правильно выполнять порядок действий при нахождении значений выражений; способствовать развитию математической речи, оперативной памяти, произвольного внимания, наглядно-действенного мышления; воспитывать культуру поведения при фронтальной работе, индивидуальной работе.
Предметные: используют различные приёмы проверки правильности выполнения задания (опора на изученные правила, алгоритм выполнения арифметических действий, прикидку результатов).
Личностные: объясняют самому себе свои наиболее заметные достижения, адекватно оценивают результаты своей учебной деятельности, проявляют познавательный интерес к изучению предмета, способам решения задач.
Метапредметные:
– регулятивные: определяют цель учебной деятельности, осуществляют поиск средств её достижения;
– познавательные: записывают выводы в виде правил «если …, то …»;
– коммуникативные: умеют организовывать учебное взаимодействие в группе.
Ресурсный материал: карточки к самостоятельной работе.
Ход урока
I. Самостоятельная работа.
|
I вариант |
II вариант |
|
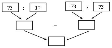
1) Выполните вычисления по схеме. Запишите выражение со скобками, соответствующее вычислительной схеме. |
|
|
|
|
|
2) Составьте программу вычисления выражения: |
|
|
(75 × 234 + 27 × 53) × 2 |
(67 × 42 – 73 × 21) : 3 |
Запишите эту программу в виде схемы. Найдите значение выражения.
II. Устные упражнения.
№ 634 (д), 635, 637, 638 (б, г).
III. Работа по теме урока.
1. Что такое команда? (Последовательность выполнения действий в выражении). № 630 (ниже дан образец выполнения).
Числовое выражение: 381 × 29 – 7248 : 24.
Программа вычислений:
1) Умножить 381 на 29.
2) Разделить 7248 на 24.
3) От результата выполнения команды 1 отнять результат выполнения команды 2.
Схема выполнения.

2. № 632 (б).
3. Записать числовые выражения: № 646, 645 (домашние упражнения).
4. Выполнить № 627 (ж, к).
5. Самостоятельная работа по вариантам.
Вариант I: № 627 (л); 643 (1).
Вариант II: № 627 (м); 643 (2).
IV. Итог урока.
1. Ответить на вопросы к п. 15.
2. Соревнование соседей по парте: № 651.
V. Домашнее задание. п. 15 повторить 5, 6; № 644, 647 (в, г, д, е), 649. Составьте числовое выражение из 4 действий и схему к нему.
Материалы на данной страницы взяты из открытых источников либо размещены пользователем в соответствии с договором-офертой сайта. Вы можете сообщить о нарушении.