Порядок выполнения в системе Pascal ABC

  • docx
  • 11.11.2021
Публикация на сайте для учителей

Публикация педагогических разработок

Бесплатное участие. Свидетельство автора сразу.
Мгновенные 10 документов в портфолио.

Иконка файла материала Л2-00631.docx

Порядок выполнения   в   системе   Pascal   ABC   (

1.   Активизируйте пункт Файл и создайте новый файл (Новый).

2.     Наберите текст программы (см. ниже). При наборе текста программы соблюдайте позиционирование (отступы) строк. Это не влияет на работу программы, но делает ее читабельной и облегчает поиск ошибок.

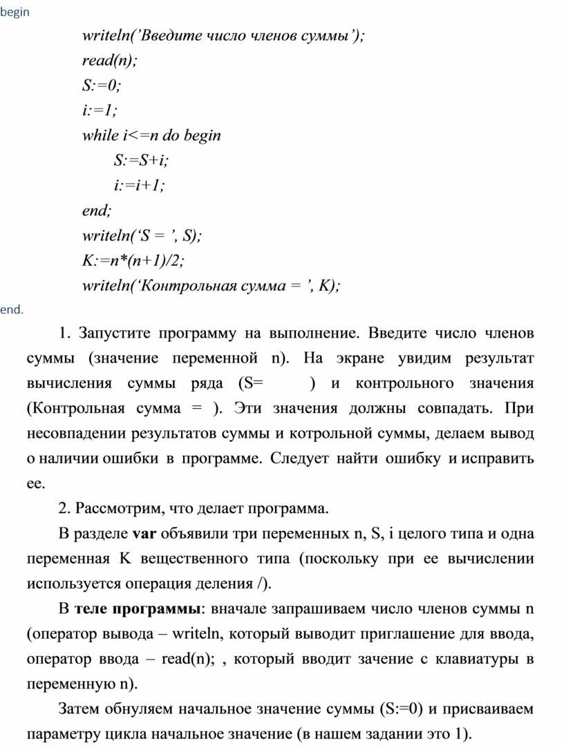
program Lab2;

uses crt;

var n, S, i: integer; K: real;


begin

writeln(’Введите число членов суммы’); read(n);

S:=0;

i:=1;

while i<=n do begin S:=S+i; i:=i+1;

end;

writeln(‘S = ’, S); K:=n*(n+1)/2;

writeln(‘Контрольная сумма = ’, K);

end.

3.     Запустите программу на выполнение. Введите число членов суммы (значение переменной n). На экране увидим результат вычисления   суммы   ряда   (S=                                                  ) и контрольного значения (Контрольная сумма = ). Эти значения должны совпадать. При несовпадении результатов суммы и котрольной суммы, делаем вывод о наличии ошибки в программе. Следует найти ошибку и исправить ее.

4.   Рассмотрим, что делает программа.

В разделе var объявили три переменных n, S, i целого типа и одна переменная K вещественного типа (поскольку при ее вычислении используется операция деления /).

В теле программы: вначале запрашиваем число членов суммы n (оператор вывода – writeln, который выводит приглашение для ввода, оператор ввода – read(n); , который вводит зачение с клавиатуры в переменную n).

Затем обнуляем начальное значение суммы (S:=0) и присваиваем параметру цикла начальное значение нашем задании это 1).


Используем цикл while. Задаем условие: пока i<=n (то есть ссуммируем все члены ряда) вычисляем сумму (S:=S+i) и увеличиваем параметр на шаг нашем задании шаг равен 1).

Вместо цикла while можно было использовать цикл repeat:

i:=1;

Repeat

S:=S+i; i:=i+1;

Until i>n;

Обратите внимание, как изменилось условие!

Можно было использовать и оператор For, поскольку по заданию шаг изменения параметра цикла равен 1! В этом случае цикл выглядит следующим образом:

For i:=1 to n do

S:=S+i;

После оператора цикла в программе следует оператор вывода на экран вычисленной суммы (writeln(‘S = ’, S) ), вычисление котрольной суммы по заданной формуле (K:=n*(n+1)/2) и вывод ее на экран (writeln(‘Контрольная сумма = ’, K) ).

6.   Сохраните программу в своей папке.