Практическая работа № 35 Тема: Использование инструментов решения статистических и расчетно – графических работ.

  • docx
  • 10.11.2021
Публикация на сайте для учителей

Публикация педагогических разработок

Бесплатное участие. Свидетельство автора сразу.
Мгновенные 10 документов в портфолио.

Иконка файла материала Л2-00200.docx

Практическая работа 35

Тема: Использование инструментов решения статистических и расчетно

   графических работ.

Цель работы: освоить основные операции по созданию, редактирова- нию и оформлению электронных таблиц.

 


Оборудование: ПК

 

 

Задание 1


 

Содержание работы


1.   Вычислить все средние.

2.   Произвести расчеты на ЭВМ, результаты поместить в таблицу:

опыта

x1

x2

x3

x4

x5

 

X

 

Xk

 

Xh

 

Xq

1

2,5

3,1

4,2

1,7

1,9

 

 

 

 

2

0,4

1,4

3,3

4,7

6,3

 

 

 

 

3

1,1

1,3

2,4

5,6

7,9

 

 

 

 

Ответы:

опыта

x1

x2

x3

x4

x5

 

X

 

Xk

 

Xh

 

Xq

1

2,5

3,1

4,2

1,7

1,9

2,68

2,97

2,41

2,83

2

0,4

1,4

3,3

4,7

6,3

3,22

4,28

1,29

3,87

3

1,1

1,3

2,4

5,6

7,9

3,66

5,16

2,08

4,53

3.       На телефонной станции производились наблюдения за числом неправильных соединений в минуту. Наблюдения в течение часа дали следующие результаты:

3, 1, 3, 4, 2, 1, 1, 3, 2, 7, 2, 0,

2, 4, 0, 3, 0, 2, 0, 1, 3, 3, 1, 2,

2, 0, 2, 1, 4, 3, 4, 2, 0, 2, 3, 1,

3, 1, 4, 2, 2, 1, 2, 5, 1, 1, 0, 1,

1, 2, 1, 0, 3, 4, 1, 2, 2, 1, 1, 5.

Найти математическое ожидание и среднее квадратичное отклонение.

Ответ:

среднее =2.00

отклонение = 1.46

точность оценки= 0.19

показатель достоверности= 10.60

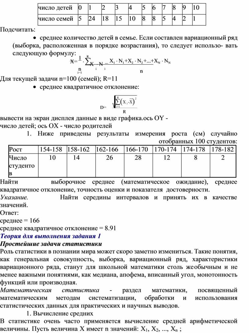
4.            Был проведен опрос 100 родителей о количестве детей в их семьях. Результаты опроса приведены в таблице:


 

число детей

0

1

2

3

4

5

6

7

8

9

10

число семей

5

24

18

15

10

8

8

5

4

2

1

Подсчитать:

·     среднее количество детей в семье. Если составлен вариационный ряд (выборка, расположенная в порядке возрастания), то следует использо- вать следующую формулу:


nX= 1 × åR


X × N = X1 × N1 +X2 × N2 +...+XN × NN


ni           i

i=1

Для текущей задачи n=100 (семей); R=11

·     среднее квадратичное отклонение:

 

 

D=

R

вывести на экран дисплея данные в виде графика. ось OY - число детей; ось OX - число родителей

5.         Ниже   приведены   результаты   измерения   роста   (см)    случайно отобранных 100 студентов:

Рост

154-158

158-162

162-166

166-170

170-174

174-178

178-182

Число студенто

в

10

14

26

28

12

8

2

Найти                  выборочное   среднее    (математическое   ожидание),   среднее квадратичное отклонение, точность оценки и показателя достоверности.

Указание.                 Найти   середины   интервалов  и   принять  их   в   качестве значений.

Ответ:

среднее = 166

среднее квадратичное отклонение = 8.91

Теория для выполнения задания 1 Простейшие задачи статистики

Роль статистики в познании мира может скоро заметно измениться. Такие понятия, как генеральная совокупность, выборка, вариационный ряд, характеристики вариационного ряда, станут для школьной математики столь же обычным и не менее важными понятиями, как медиана, апофема, вписанный угол, монотонность функций или производная.

Математическая статистика - раздел математики, посвященный математическим методам систематизации, обработки и использования статистических данных для практических и научных выводов.

1.   Вычисление средних

В статистике очень часто применяется вычисление средней арифметической величины. Пусть величина X имеет n значений: X1, X2, ..., Xn ;


тогда

1. вычисление среднего арифметического осуществляется по формуле:

n

X= 1 × åx = x1 +x2 +...+xn

n                              i              n

i=1

2. среднее квадратичное этих же чисел:

1                         n    2      x2 +x2 +...+x2

xq =                  × åxi  =      1           2                    n

 i=1                                                                                 n

3. среднее кубическое:

1                        n    3      x3+x3 +...+x3

Xk = 3                             × åxi  =     1           2                     n

 i=1                                                                                  n

4. Важной в статистике является и среднее гармоническое:

Xh =                 n    =             n

å 1                          1 + 1 +...+ 1

n

 

i=1  xi                                                      x1        x2                    xn

Общая формула, пригодная для вычисления всех средних, имеет вид:

1

é ån    xk  ù k

ê            i ú

M= ê i=1          ú

ê        n    ú

êë            úû

Если к=1 - ведется вычисление среднего арифметического, к=2 - среднее квадратичное, к=3 - среднее кубическое, к=-1- среднее гармоническое. Таким образом, можно составить одну программу для вычисления всех средних. Подчеркнем, что средняя арифметическая используется, если размерность оцениваемой величины равна единице (средняя длина). Если необходимо найти среднее значение площади нескольких участков, то лучше в качестве средней взять среднюю квадратичную. Если же размерность оцениваемой величины равна трем (средний объем), то в качестве средней берется средняя кубическая.

2.          Математическое ожидание, дисперсия, среднее квадратичное отклонение, точность оценки математического ожидания, показатель достоверности вычисления математического ожидания

 

n

M= 1 åx

n               i

i=1

Математическое ожидание рассчитывается как простое среднее арифметическое значение этой величины:

n

D= 1 × å(x -M)2

n          i

i=1

Дисперсия - одна из характеристик распределения вероятностей случайной величины, наиболее употребительная мера рассеяния ее значений.

Дисперсия рассчитывается по формуле:

n

D= 1 × å(x -M)2 n-1                   i

i=1

При малых N используется также величина:


1                 n                          2

σ=            × å(xi -M)

n-1 i=1

Корень квадратный из дисперсии называется средним

квадратичным отклонением s величины X. Среднее квадратичное отклонение представляет собой среднее отклонение отдельных значений ряда (Xi) от математического ожидания

λ = σ

M                                          n

Точность оценки - есть отношение среднего квадратичного

отклонения к корню квадратному из количества измерений n:

T = M

M     λ

M

Показатель достоверности математического ожидания

вычисляется как отношение математического ожидания к точности оценки.