Практическое занятие. Исследование функции с помощью производной.

  • docx
  • 20.11.2025
Публикация на сайте для учителей

Публикация педагогических разработок

Бесплатное участие. Свидетельство автора сразу.
Мгновенные 10 документов в портфолио.

Иконка файла материала ПР Исследование функции с помощью производной, построение графиков функций.docx

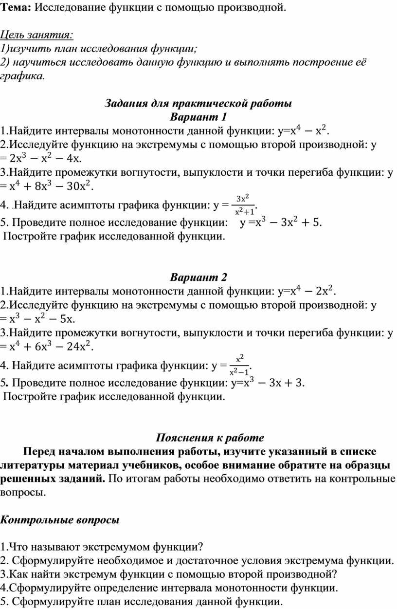
Тема: Исследование функции с помощью производной.

 

Цель занятия:

1)изучить план исследования функции;

2) научиться исследовать данную функцию и выполнять построение её графика.

 

Задания для практической работы

Вариант 1

1.Найдите интервалы монотонности данной функции: у=

2.Исследуйте функцию на экстремумы с помощью второй производной: у =.

3.Найдите промежутки вогнутости, выпуклости и точки перегиба функции: у =.

4. .Найдите асимптоты графика функции: у =.

5. Проведите полное исследование функции:    у =.

 Постройте график исследованной функции.

 

 

Вариант 2

1.Найдите интервалы монотонности данной функции: у=.

2.Исследуйте функцию на экстремумы с помощью второй производной: у =.

3.Найдите промежутки вогнутости, выпуклости и точки перегиба функции: у =.

4. Найдите асимптоты графика функции: у =.

5. Проведите полное исследование функции: у=.

 Постройте график исследованной функции.

 

 

Пояснения к работе

Перед началом выполнения работы, изучите указанный в списке литературы материал учебников, особое внимание обратите на образцы решенных заданий. По итогам работы необходимо ответить на контрольные вопросы.

 

Контрольные вопросы

 

1.Что называют экстремумом функции?

2. Сформулируйте необходимое и достаточное условия экстремума функции.

3.Как найти экстремум функции с помощью второй производной?

4.Сформулируйте определение интервала монотонности функции.

5. Сформулируйте план исследования данной функции.

6.Какая точка называется точкой максимума функции?

7.Какая кривая называется выпуклой в точке?

8.Сформулируйте правило нахождения интервалов вогнутости, выпуклости графика функции.

9.Какая прямая называется асимптотой?

10.Какая прямая называется вертикальной асимптотой?.

 

 

Литература

 

1.     Григорьев В.П., Дубинский Ю.А. Элементы высшей математики. М.: Издательский центр «Академия», 2009, стр.146-148.


 

2.    

Скачивание материала доступно только для авторизованных пользователей.