Практикум 2

  • docx
  • 11.11.2021
Публикация на сайте для учителей

Публикация педагогических разработок

Бесплатное участие. Свидетельство автора сразу.
Мгновенные 10 документов в портфолио.

Иконка файла материала Л2-00610.docx

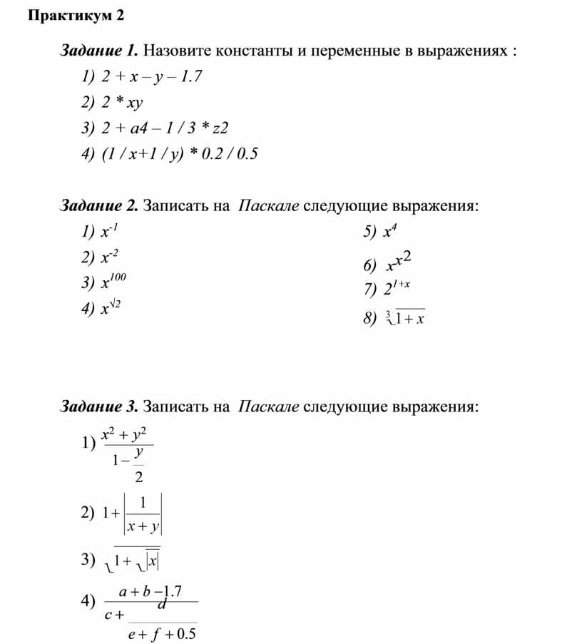
Практикум 2

 

Задание 1. Назовите константы и переменные в выражениях :

1) 2 + x – y – 1.7

2) 2 * xy

3) 2 + a4 – 1 / 3 * z2

4) (1 / x+1 / y) * 0.2 / 0.5

 

Задание 2. Записать на Паскале следующие выражения:


1) x-1

2) x-2

3) x100

4) x√2


5)    x4

6)      xx2

7) 21+x

8)


 

 

 

 

Задание 3. Записать на Паскале следующие выражения:

1) x2 + y2

1 - y

2

 

2) 1 +

 

3)

4)     a + b -1.7

c +        d

e + f + 0.5


Задание    4.    Укажите    порядок    выполнения    операций    при вычисления выражения:

(x-1/2)*y-3/10+4/(5-x)

 

Задание 5. Записать на Паскале следующие выражения:

1)    [(ax-b)x+c]x-d

2)      ab + c

c     ab


3)      x + y ×

a1


a2

x - y


4) 104a - 3 b

5

 

 

Задание 6. Вычислить выражение:

24/(3*4)-24/3/4+24/3*4

 

Задание 7. Записать на Паскале следующие выражения:


1) (1+x)2

2)

3)    |a+bx|

4)    sin8

5)    cos2x3


6)    tg x

7)     log   x

2 5

8)    arctg 103


 

 

Задание 8. Записать на Паскале следующие выражения:

1)

 


xyz - 3.3	x + 4	y

2)      107 +


lg 4


3) e x - y


+  ln(1 + e) log2 tg 2


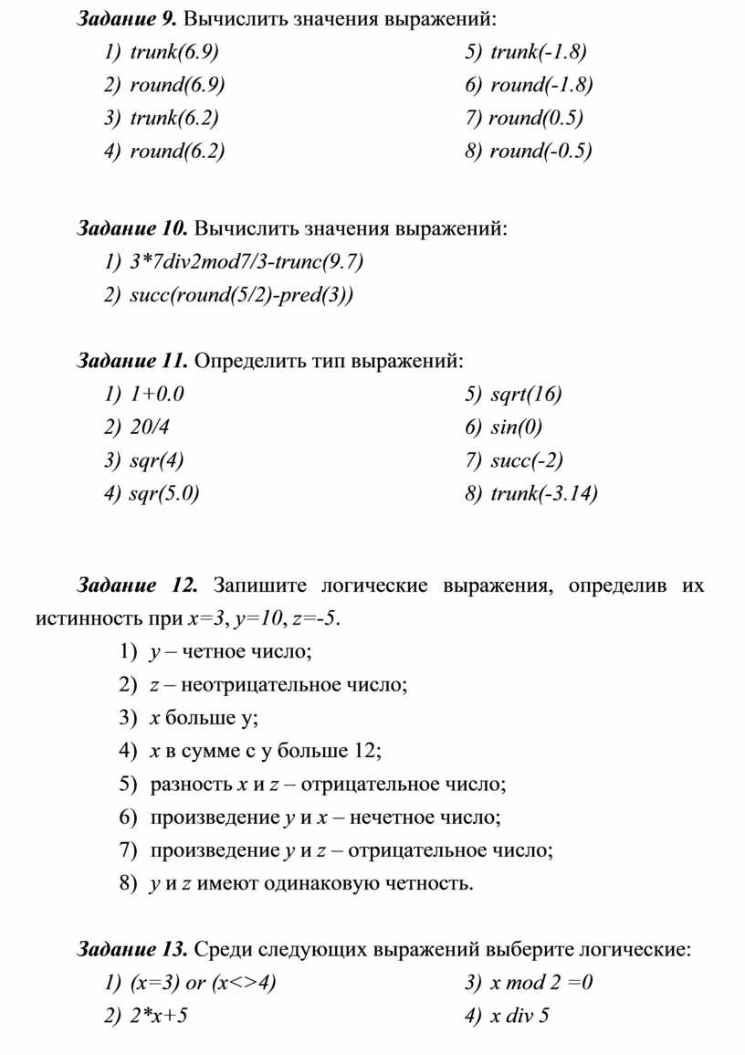
Задание 9. Вычислить значения выражений:


1)    trunk(6.9)

2)    round(6.9)

3)    trunk(6.2)

4)    round(6.2)


5) trunk(-1.8)

6) round(-1.8)

7) round(0.5) 8) round(-0.5)


 

Задание 10. Вычислить значения выражений:

1) 3*7div2mod7/3-trunc(9.7)

2)    succ(round(5/2)-pred(3))

 

Задание 11. Определить тип выражений:


1) 1+0.0

2) 20/4

3)    sqr(4) 4) sqr(5.0)


5)    sqrt(16)

6)    sin(0)

7)    succ(-2)

8) trunk(-3.14)


 

Задание   12.   Запишите  логические   выражения,   определив   их истинность при x=3, y=10, z=-5.

1)      y четное число;

2)      z неотрицательное число;

3)      x больше y;

4)      x в сумме с y больше 12;

5)      разность x и z отрицательное число;

6)      произведение y и x нечетное число;

7)      произведение y и z отрицательное число;

8)      y и z имеют одинаковую четность.

 

Задание 13. Среди следующих выражений выберите логические:


1) (x=3) or (x<>4)

2) 2*x+5


3)    x mod 2 =0

4)    x div 5


5) x+y=10

6)    x+y


7)    (x+y<2) and x

8) (x>3) and (x<10)


 

 

Задание    14.    Укажите   порядок    выполнения    операций   при вычисления выражения:

(x>=0) or true and (x=3) or (x*y<>4)

 

Задание 15. Вычислить:

1)    not(odd(n)), при n=0;

2)    t and (p mod 3=0), при t=true, p=333; 3) (x*y<>0) and (y>x), при x=2, y=1;

4) (x*y<>0) or (y>x), при x=2, y=1;

5) f or not b, при a=false, b=true.

 

Задание 16. Вычислить:

sqr(x)+ sqr(y) <= 4, при x=0.3, y=-1.6; k mod 7 = k div 5-1, при k=15; odd(trunk(10*p)), при p=0.182.

 

Задание 17. Запишите на Паскале выражения:

1)    целое k делится на 7 нацело;

2)    целое x не кратно 5.

 

Задание 18. Вычислить выражения при a=true, b=false:

1)    a or b and not a;

2)    (a or b) and not a;

3)    not a and b;

4)    not (a and b).


Задание 19. Запишите на Паскале выражения:

1)    x принадлежит отрезку [0;1];

2)    x лежит вне отрезка [0;1] ;

3)    x принадлежит отрезку [2;5] или [-1;1] ;

4)    x лежит вне отрезков [2;5] и [-1;1] ;

5)    каждое из чисел x,y,z положительно;

6)    хотя бы одно из чисел x,y,z положительно;

7)    ни одно из чисел x,y,z не является положительным;

8)    только одно из чисел x,y,z положительно.

 

Задание 20. Найдите значение выражения:

A mod (B div C) +4

1) при А=40, B=13, C=6 (4)

2) при А=17, B=42, C=13 (10)