Разбор заданий №№ 24-27 КЕГЭ по информатике

  • pptx
  • 14.11.2025
Публикация на сайте для учителей

Публикация педагогических разработок

Бесплатное участие. Свидетельство автора сразу.
Мгновенные 10 документов в портфолио.

Иконка файла материала Разбор заданий КЕГЭ на примере задач № 24.pptx

Разбор заданий КЕГЭ на примере задач № 24 - 27

Исправникова Маргарита Семеновна,
учитель ГБОУ СОШ № 5 «ОЦ «Лидер» г.о. Кинель

28.08.2024

Затруднения, возникающие при решении задач № 24, 25 (высокий уровень сложности, проверяют умение создавать собственные программы (10-20 строк) для обработки символьной информации

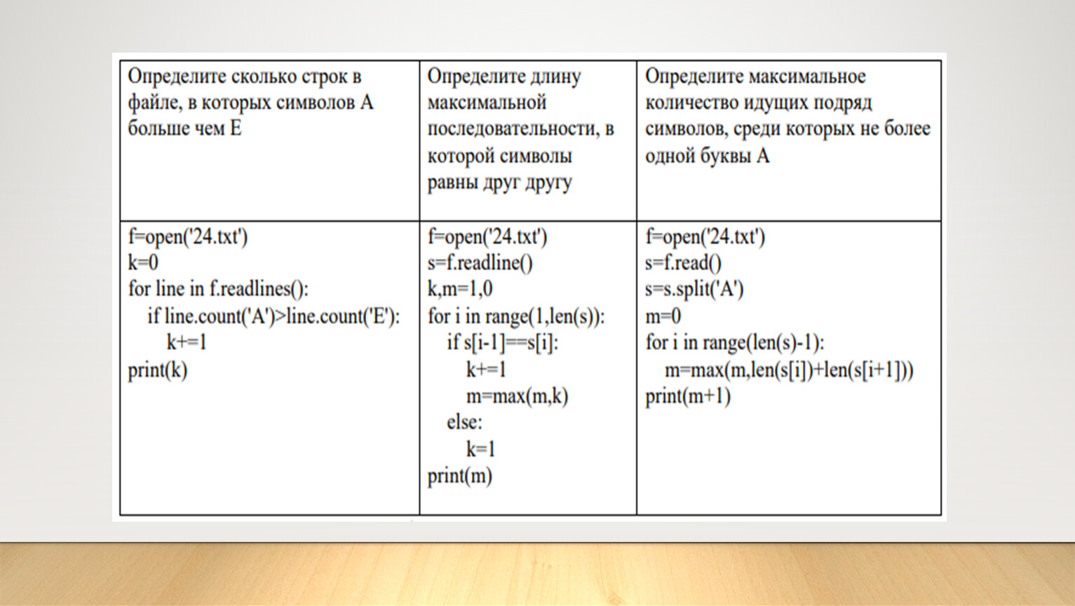
Варианты формулировок задачи № 24

Решения задач на Phyton

Решения задач на Phyton

Решения задач на Phyton

Решения задач на Phyton

Решения задач на Phyton

Решения задач на Phyton

Задача № 25. Проверяется умение создавать собственные программы (10–20 строк) для обработки целочисленной информации

Решения задач на Phyton

Решения задач на Phyton

Решения задач на Phyton

Решения задач на Phyton

Решения задач на Phyton

Решения задач на Phyton

Решения задач на Phyton

Решения задач на Phyton

Решения задач на Phyton

Затруднения, возникающие при решении задач № 26 (высокий уровень сложности, обработка массивов целых чисел из файла, сортировка)

Недостаточно развиты навыки работы с двумерными и одномерными массивами, числовыми алгоритмами, чтением данных с файла, а также работы со строками. 

Задача № 26 (2023, расписание мероприятий)

Входной файл содержит сведения о заявках на проведения мероприятий. В заявках даны время начала и время окончания мероприятия (в минутах от начала суток). Если время начала одного мероприятия меньше времени окончания другого, то провести можно только одно из них. Если время окончания одного мероприятия совпадает с временем начала другого, то провести можно оба.
Определите, какое максимальное количество мероприятий можно провести, и самое позднее время окончания последнего мероприятия (в минутах).
Входные данные В первой строке входного файла находится натуральное число N (N < 1000) - количество заявок. Следующие N строк содержат пары чисел, обозначающих время начала и время окончания мероприятий. Числа натуральные, не превышающие 1440.
В ответ дайте два числа: максимальное количество мероприятий и самое позднее время окончания последнего мероприятия (в минутах).

Скачать файл

Типовой пример организации данных во входном файле:
5 10 150 100 110 131 170 131 180 120 130 При таких исходных данных можно провести максимум три мероприятия, например, мероприятия по заявкам 2, 3 и 5.
Самое позднее время окончания последнего мероприятия будет равно 180 минутам, если состоятся мероприятия по заявкам 2, 4, 5.

Решение

Задача 26 (2023, конвейер деталей)

На производстве штучных изделий имеется N деталей, которые требуют шлифовки и окрашивания. У каждой детали известны временные затраты на шлифовку и окрашивание. Детали пронумерованы, начиная с единицы.
В процессе обработки деталей не предусмотрена возможность параллельной работы. На транспортной ленте имеется N мест для каждой детали. На транспортной ленте детали располагаются по следующему правилу:
1) Для N деталей имеется 2N чисел, которые обозначают время окрашивания и время шлифовки каждой детали. Эти 2N чисел сортируются по возрастанию.
2) Если минимальное число в упорядоченном списке представляет время шлифовки конкретной детали, то данную деталь размещают на транспортной ленте на первое свободное место, начиная от её начала.
3) Если минимальное число в упорядоченном списке представляет время окрашивания конкретной детали, то данную деталь размещают на транспортной ленте на первое свободное место, начиная от её конца.
Если попадается число уже рассмотренной детали, то его игнорируют.
Все N деталей последовательно размещаются на транспортной ленте с помощью данного алгоритма.
Определите номер последней детали, для которой будет определено её место на транспортной ленте, и количество деталей, которые будут отшлифованы до неё.

Скачать файл

Входные данные.
В первой строке входного файла находится натуральное число N (N < 1000), которое обозначает количество деталей.
Следующие N строк содержат пары чисел, обозначающих соответственно время шлифовки и время окрашивания каждой детали. Все числа являются натуральными и различными.
Запишите в ответе два натуральных числа: сначала номер последней детали, для которой будет определено место на транспортной ленте, затем количество деталей, которые будут отшлифованы до неё.
Типоой пример организации данных во входном файле:
5 30 50 100 155 150 170 10 160 120 55 При таком входном файле расположение деталей на транспортной ленте будет следующим: 4, 1, 2, 3, 5. Последней займёт своё место на ленте деталь под номером 3. До неё будет отшлифовано 3 детали.

Решение

В список a будем класть время шлифовки детали, а так же к каждому числу добавляем номер детали.
В список b будем класть время окраски детали, а тоже к каждому числу добавляем номер детали.
В список c будем добавлять номера деталей, которые мы разместили на транспортной ленте.
Сортируем списки a и b.
Переменные u1 и u2 - это указатели для списков a и b. Мы берём самые маленькие элементы из этих списков и сравниваем между собой. Тот элемент, которые меньше, идёт на транспортную ленту. Указатель того списка, из которого деталь была перенесена на транспортную ленту, увеличивается на 1. Если указатель дошёл до верхней границы n - 1, то он перестаёт увеличиваться.
Мы добавляем номер детали в список c тогда, когда этого номера ещё нет в этом списке.
Основной цикл повторяется 2*N раз, чтобы проанализировать каждое число.
Если мы добавляем в список c деталь для шлифовки, то прибавляем счётчик k на 1. Переменная end_el запоминает, куда пошла последняя деталь. Если она пошла на шлифовку, то переменная end_el будет равна 1. Если она пошла на окраску, то она будет равна 0.
Таким образом, мы найдёт количество отшлифованных деталей до того момента, когда мы положили на транспортную ленту последнюю деталь. Оно равно k-end_el.
Номер последней детали находится из списка c (с[-1]).
Информация о том, что детали для шлифовки кладут от начала ленты, а для окраски от конца, в данной задаче не пригодилась.

Можно переписать программу, где будет использоваться только один список a, где будут размещаться и время шлифовки, и время окрашивания.

Когда мы добавляем в список a время детали, второй параметр отвечает за шлифовку или окрашивание. Если добавляем время шлифовки, то этот параметр равен 0, если время окрашивания, то 1.
Ответ:

Затруднения, возникающие при решении задачи № 27 (высокий уровень сложности, проверяют умение создавать собственные программы (10-20 строк) для обработки числовых последовательностей

Делители от 100 до 000,
Количество чисел для каждого делителя НОД (100_000,Х)

Решение

Рекомендации по совершенствованию организации и методики преподавания информатики на основе выявленных типичных затруднений и ошибок

Разделы курса, по которым выявлены наибольшие затруднения:
• «Математические основы курса информатики»;
• «Количество информации»;
• «Основы программирования»;
• «Программирование на современных языках программирования (Phyton, С++, С#)».

Рекомендации по совершенствованию организации и методики преподавания информатики на основе выявленных типичных затруднений и ошибок

• Пересмотреть методики преподавания с учетом отработки практико-ориентированных заданий; отработки общеучебных умений и навыков;
• продумать систему внеурочной и самостоятельной деятельности обучающихся для подготовки к КЕГЭ и ОГЭ, в том числе в дистанционной форме.

Рекомендации по совершенствованию организации и методики преподавания информатики на основе выявленных типичных затруднений и ошибок

• уделить серьёзное внимание разделу программирования: от основ до реализации программ, умению анализировать готовые программы, исполнять заданный алгоритм, выстраивать стратегии;
• чаще давать учащимся различные модификации задач в рамках одной темы, воспитывая тем самым, в них внимательность к значимым деталям, к нетипичным формулировкам и способам решения;

Рекомендации по совершенствованию организации и методики преподавания информатики на основе выявленных типичных затруднений и ошибок

• уделить внимание решению сложных задач раздела математической логики;
• обратить внимание учащихся на применение знаний одного раздела при решении задач другого раздела. Научить гибко выявлять закономерности, связи, использовать расчётные формулы применительно к любой тематике задач;

Рекомендации по совершенствованию организации и методики преподавания информатики на основе выявленных типичных затруднений и ошибок

• уделять внимание обучающимся, находящимся в «зоне риска — не пройти минимальный порог»: помочь выявить слабые и сильные стороны ученика при решении задач, обозначить задачи, которые технически решаются просто и быстро (некоторые из них относятся к задачам повышенного уровня сложности, но решаются легко), сориентировать в тематике и способах решений подобных задач.

Информатика БУ https://vk.com/away.php?to=http%3A%2F%2Fwww.youtube.com%2Fchannel%2FUCmUcjDHUkIMhfqBfyHYXYuA%2Ffeatured
Сайт Константина Полякова https://vk.com/away.php?to=http%3A%2F%2Fkpolyakov.spb.ru%2Fschool%2Fege.htm
Архив задач по программированию https://vk.com/away.php?to=http%3A%2F%2Facm.timus.ru%2F
Школа программиста https://vk.com/away.php?to=http%3A%2F%2Facmp.ru%2F
Яндекс ЕГЭ https://vk.com/away.php?to=https%3A%2F%2Fege.yandex.ru%2Fege%2Finformatics
Приложение «ЕГЭ информатика» https://apps.apple.com/ru/app/%D0%B5%D0%B3%D1%8D-2018-%D0%B8%D0%BD%D1%84%D0%BE%D1%80%D0%BC%D0%B0%D1%82%D0%B8%D0%BA%D0%B0-%D1%8D%D0%BA%D0%B7%D0%B0%D0%BC%D0%B5%D0%BD/id1374421802
ЕГЭ по информатике https://labs-org.ru/ege/
КЕГЭ https://kompege.ru/

https://vk.com/inform_web
https://vk.com/informatics_100
https://vk.com/ege_info_open
https://vk.com/away.php?to=https://inf-ege.sdamgia.ru/&cc_key
https://vk.com/away.php?to=https%3A%2F%2Fwww.youtube.com%2Fchannel%2FUC5A3HZVC0QeHhY5idc8Et5A&cc_key
https://vk.com/away.php?to=https://www.youtube.com/c/AlexDanov&cc_key
https://ctege.info/ege-2024/informatika-ege-2024.html
https://4ege.ru/informatika/70312-navigator-podgotovki-k-ege-po-informatike-ot-fipi.html

Спасибо за внимание!

Скачивание материала доступно только для авторизованных пользователей.