“Бесконечно убывающая геометрическая прогрессия”
Цель урока: ознакомление учащихся с новым видом последовательности – бесконечно убывающей геометрической прогрессией.
Задачи:
формулирование начального представления о пределе числовой последовательности; знакомство с ещё одним способом обращения бесконечных периодических дробей в обыкновенные с помощью формулы суммы бесконечно убывающей геометрической прогрессии;
развитие интеллектуальных качеств личности школьников такие, как логическое мышление, способность к оценочным действиям, обобщению;
воспитание активности, взаимопомощи, коллективизма, интереса к предмету.
Оборудование: компьютерный класс, проектор, экран.
Тип урока: урок – усвоение новой темы.
Ход урока
I. Орг. момент. Сообщение темы и цели урока.
II. Актуализация знаний учащихся.
В 9 классе вы изучали арифметическую и геометрическую прогрессии.
Вопросы
1. Определение арифметической прогрессии.
(Арифметической прогрессией называется последовательность, каждый член которой,
начиная со второго, равен предыдущему члену, сложенному с одним и тем же числом).
2. Формула n-го члена арифметической прогрессии
(
)
3. Формула суммы первых n членов арифметической прогрессии.
(
или
)
4. Определение геометрической прогрессии.
(Геометрической прогрессией называется последовательность отличных от нуля чисел,
каждый член которой, начиная со второго, равен предыдущему члену, умноженному на
одно и то же число).
5. Формула n-го члена геометрической прогрессии
(
)
6. Формула суммы первых n членов геометрической прогрессии.
(
)
7. Какие формулы вы еще знаете?
(
, где
;
;
;
,
)
Задания
1. Арифметическая прогрессия задана формулой an = 7 – 4n. Найдите a10. (-33)
2. В арифметической прогрессии a3 = 7 и a5 = 1. Найдите a4. (4)
3. В арифметической прогрессии a3 = 7 и a5 = 1. Найдите a17. (-35)
4. В арифметической прогрессии a3 = 7 и a5 = 1. Найдите S17. (-187)
5. Для геометрической прогрессии
найдите пятый член. ![]()
6. Для геометрической прогрессии
найдите n-й
член. 
7. В геометрической прогрессии b3 = 8 и b5 = 2. Найдите b4. (4)
8. В геометрической прогрессии b3
= 8 и b5 = 2. Найдите b1 и q.
![]()
9. В геометрической прогрессии b3 = 8 и b5 = 2. Найдите S5. (62)
III. Изучение новой темы (демонстрация презентации).

Рассмотрим квадрат со стороной, равной 1. Нарисуем ещё один квадрат, сторона которого равна половине первого квадрата, затем ещё один, сторона которого – половина второго, потом следующий и т.д. Каждый раз сторона нового квадрата равна половине предыдущего.
В результате, мы получили последовательность сторон
квадратов
образующих
геометрическую прогрессию со знаменателем
.
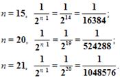
И, что очень важно, чем больше мы будем строить таких квадратов, тем меньше будет сторона квадрата. Например,

Т.е. с возрастанием номера n члены прогрессии приближаются к нулю.
С помощью этого рисунка можно рассмотреть и ещё одну последовательность.

Например, последовательность площадей квадратов:

. И, опять, если n
неограниченно возрастает, то площадь, как угодно близко приближается к нулю.
Рассмотрим ещё один пример. Равносторонний треугольник со стороной равной 1см. Построим следующий треугольник с вершинами в серединах сторон 1-го треугольника, по теореме о средней линии треугольника – сторона 2-го равна половине стороны первого, сторона 3-го – половине стороны 2-го и т.д. Опять получаем последовательность длин сторон треугольников.
![]()
при
.
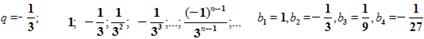
Если рассмотреть геометрическую прогрессию с отрицательным знаменателем.
![]()
То, опять, с возрастанием номера n члены прогрессии приближаются к нулю.
Обратим внимание на знаменатели этих последовательностей. Везде знаменатели были меньше 1 по модулю.
Можно сделать вывод: геометрическая прогрессия будет бесконечно убывающей, если модуль её знаменателя меньше 1.
Фронтальная работа.
Определение:
Геометрическая прогрессия
называется бесконечно убывающей, если модуль её знаменателя меньше единицы.
.
С помощью определения можно решить вопрос о том, является ли геометрическая прогрессия бесконечно убывающей или нет.
Задача
Является ли последовательность бесконечно убывающей геометрической прогрессией, если она заданна формулой:
;
.
Решение:
. Найдем q.
;
;
;
.
данная геометрическая прогрессия является бесконечно убывающей.
б)
данная последовательность не является
бесконечно убывающей геометрической прогрессией.

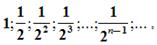
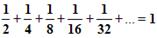
Рассмотрим квадрат со стороной, равной 1. Разделим его
пополам, одну из половинок ещё пополам и т.д. площади всех полученных
прямоугольников при этом образуют бесконечно убывающую геометрическую
прогрессию: ![]()
Сумма площадей всех полученных таким образом прямоугольников
будет равна площади 1-го квадрата и равна 1. ![]()
Но в левой части этого равенства – сумма бесконечного числа слагаемых.
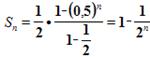
Рассмотрим сумму n первых слагаемых.![]()
По формуле суммы n первых членов геометрической прогрессии,
она равна
.
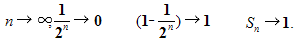
Если n неограниченно возрастает, то ![]()
или
.
Поэтому
, т.е.
.
Сумма бесконечно убывающей геометрической прогрессии есть предел последовательности S1, S2, S3, …, Sn, … .
Например, для прогрессии
,
имеем ![]()
Так как ![]()
Сумму бесконечно убывающей
геометрической прогрессии можно находить по формуле
.
III. Осмысление и закрепление (выполнение заданий).
№13; №14; №15(1,3); №16(1,3); №18(1,3); №19; №20.
IV. Подведение итогов.
С какой последовательностью сегодня познакомились?
Дайте определение бесконечно убывающей геометрической прогрессии.
Как доказать, что геометрическая прогрессия является бесконечно убывающей?
Назовите формулу суммы бесконечно убывающей геометрической прогрессии.
V. Домашнее задание.
1. Читать § 2 (с. 133-137)
2. № 15(2,4); №16(2,4); 18(2,4).
Материалы на данной страницы взяты из открытых источников либо размещены пользователем в соответствии с договором-офертой сайта. Вы можете сообщить о нарушении.