Разработка 9

  • docx
  • 14.11.2025
Публикация на сайте для учителей

Публикация педагогических разработок

Бесплатное участие. Свидетельство автора сразу.
Мгновенные 10 документов в портфолио.

Иконка файла материала Арифметическая прогрессия_.docx

 

Тема: Арифметическая прогрессия

Цель: ввести понятие об арифметической прогрессии, как числовой последовательности особого вида;вывести формулу n-го члена арифметической прогрессии;выработать умения применять формулы n-го члена.

Учебные задачи, направленные на развитие учащихся

          - в личностном направлении: формирование    учебной  мотивации; умения адекватно реагировать на трудности и не бояться сделать ошибку;

          - в метапредметном направлении: формирование умения формулировать познавательную цель;овладение логическими действиями сравнения, анализа; развитие навыков сотрудничества со сверстниками, организации учебного взаимодействия в паре;

          - в предметном направлении: формирование умения использовать формулу  n-го члена арифметической прогрессии в различных учебных ситуациях.

Тип урока: урок открытия нового знания.

Формы работы учащихся: парная, индивидуальная, коллективная.

Техническое обеспечение: интерактивная доска, компьютер, презентация PowerPoint, раздаточный материал.

 

 

 

 

 

 

 

Структура и ход урока

Этапы урока

Деятельность учителя

Деятельность учащихся

Формируемые УУД

Мотивационно-ориентировочный блок

1.

Этап самопределения к деятельности (3 мин)

Приветствие, проверка готовности учащихся к уроку, эмоциональный настрой на урок. Организация внимания детей, создание условий на дальнейшую положительную деятельность.

Занимают свои места, настраиваются на работу

организация своей учебной деятельности.

2

Этап актуализации (7 мин)

 

 

1 задание. Работа по группам: Предлагает разделить на 2 группы числовые последовательности:

1)    1,2,3,4…….

2)    1,4,9,16,25……

3)    4,6,8,10,12….

4)    1,2,5,12,29…

5)    2,6,18,54….

6)    1,8,27,64,81…..

7)    3,6,12,24,……

8)    1,-2, -3, -8,…….

9)    3,6,9,12,15,…..

10)                       3,4,7,6,……

 

- Предлагает объяснить, по какому принципу разделили на группы.

 - 1 группа – это числовые последовательности (между членами есть связь, закономерность)

2 группа – просто набор чисел (т.е. не последовательность)

 

2 задание: Предлагается разделить 1 группу на 2 подгруппы

Общее название групп – прогрессии

1 подгруппа – арифметические пр

2 подгруппа – геометрические пр.

 

 

Какие последовательности можем назвать Арифметическими, какая у них особенность, отличие от остальных?

Сегодня речь пойдет об арифметических прогрессиях. Геометрические разберем позже.

Число, на которое увеличивается каждое следующее число последовательности, назовем разностью этой последовательности.

3) Предлагает несколько тренировочных упражнений на нахождение разности.

 

 

Делят на 2 группы (пишут в тетрадях)

1        группа

1)    1,2,3,4,5,…

3) 4,6,8,10,12,…

7) 3,6,12,24,…

5)  2,6,18,54, …

9)  3,6,9,12,15,…

2 группа

2)  1,4,9,16,25,…

4)  1,2,5,12,29,…

6)  1,8,27,64,81,…

8)       1,-2,-3,-8,…

9)    3, 4, 7, 6 …

Пытаются разделить на группы (у кого-то получается, у кого-то нет)

 

 

 

 

 

Пытаются делить на группы

1 подгр- (арифметическая)

1,2,3,4,5….

4,6,8,10,…

3,6,9,12,…

2        Подгр (геометрическая)

3,6,12,24

2,6,18,54

 

Дети пытаются ответить на вопрос своими словами, понимают суть.

 

 

 

 

 

 

Пример: Чему равна разность последовательности

1, 2, 3, 4, 5, 6, 7,…

5, 10, 15, 20,…

3, 7, 11, 15, ….

8, 4, 0, - 4, - 8, …

 

 

2.

Этап проблематизации

15 мин

Предлагает решить задачи:

Задача 1. Студенты должны выложить плиткой мостовую. В первый день они выложили 3 м 2. Приобретая опыт, студенты каждый последующий день, начиная со второго, выкладывали на 2 м 2 больше, чем в предыдущий. Сколько м 2 уложат студенты в 15 день?

Прочитайте внимательно задачу. Скажите, сколько м 2  выложили студенты в первый день?

Во второй день?

В третий день?

Продолжите последовательность и ответьте на вопрос задачи.

Задача 2. Альпинисты в первый день восхождения поднялись на высоту 1400 м, а затем каждый следующий день поднимались на высоту на 100 м меньше, чем в предыдущий. На какую высоту они поднялись через 7 дней?

 

 

 

 

 

 

 

 

 

 

3 м 2

5 м 2

7 м 2

Записывают в тетради последовательность.

 

 

 

Записывают последовательность в тетрадь, отвечают на вопрос задачи.

 

 

 

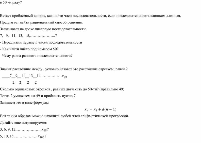
Проблемная задача.Задача 3. В угловом секторе стадиона в первом ряду 7 мест, а в каждом следующем ряду на 2 места больше, чем в предыдущем. Сколько мест в 50 -м ряду?

 

Встает проблемный вопрос, как найти член последовательности, если последовательность слишком длинная.

Предлагает найти рациональный способ решения.

Записывает на доске числовую последовательность:

7,   9,   11,  13,  15,………………..?

- Перед нами первые 5 чисел последовательности

- Как найти число под номером 50?

- Чему равна разность последовательности?

 

Значит расстояние между , условно назовет это расстояние отрезком, равен 2.

  ____7__9__11__13__14, ……………

             2     2      2      2

Сколько одинаковых отрезков , равных двум есть до 50-ти? (правильно 49)

Тогда 2 умножаем на 49 и прибавить нужно 7.

Запишем это в виде формулы

Вот таким образом можно находить любой член арифметической прогрессии.

Давайте еще потренируемся

3, 6, 9, 12,………………..?

5, 10, 15,………………

 

Определяют, что последовательность слишком длинная.

 

 

 

 

 

 

 

 

 

 

 

- отвечают на вопросы

 

 

 

 

6.

Этап закрепления нового знания

5 мин

Предлагает решить задачу 3. «В угловом секторе стадиона в первом ряду 7 мест, а в каждом следующем ряду на 2 места больше, чем в предыдущем. Сколько мест в 50 -м ряду?» используя полученные знания.

Решают и дают ответ.

Осмысление учебной задачи, разрешение проблемной ситуации

 

12 мин

Предлагает в парах выполнить задания на карточках. Приложение 1.

 

 

 

 

 

Выполняют задания.

Проверяют решение, сравнивая полученные ими ответы с представленными верными ответами на интерактивной доске.

 

 

умение вступать в диалог;

способность  решать  учебные  проблемы, возникающие  в  ходе  работы в парах

Рефлексивно-оценочный блок

7.

Этап рефлексии

3 мин

Предлагает заполнить лист самооценки. Приложение 2.

Выставляет оценки за работу на уроке.

Заполняют лист самооценки. Оценивают свою работу на уроке.

Самооценка деятельности на уроке. Умения соотносить цели и результаты собственной деятельности, анализировать и осмысливать свои достижения.

 

Приложение 1.

1. В арифметической прогрессии (аn): 15; 11; 7;… разность d=?

2. а1= - 4; d=3. Найдите а20.

3. а7=21; а9=29. Найдите d; а1.

4. Каким будет номер члена арифметической прогрессии равного  -198, если а1=5; d= - 7?

5. определите, содержит ли арифметическая прогрессия   2, 9, …   число    а) 156,    б) 295?