Системы счисления

  • docx
  • 13.11.2021
Публикация на сайте для учителей

Публикация педагогических разработок

Бесплатное участие. Свидетельство автора сразу.
Мгновенные 10 документов в портфолио.

Иконка файла материала Л2-00857.docx

 Системы счисления

Для записи информации о количестве объектов используются числа. Числа записываются с использованием особых знаковых сис- тем, которые называются системами счисления. Символы алфавита систем счисления называются цифрами. Различают позиционные и непозиционные системы счисления.

В непозиционных системах значение цифры не зависит от по- ложения в числе. Примером записи чисел в таких системах может служить римская система. В качестве цифр в ней используются неко- торые буквы латинского алфавита. Количество, сопоставленное им, приведено в табл. 1.2.

Таблица 1.2.

Цифры римской системы счисления

 

.Римская цифра

I

V

X

L

C

D

M

Значение в метрической системе

1

5

10

50

100

500

1000

Число представляется как сумма или разность последователь- ности нужных цифр. Если слева от следующей стоит цифра, соответ- ствующая меньшему количеству, она вычитается, если справа – при- бавляется к числу. Пример:

IIXXX = 10 – 1 – 1 + 10 + 10 = 2810

В позиционных системах количественное значение цифры за- висит от еѐ положения в числе. Обычно при записи числа в позици- онных системах используют арабские цифры. Количество цифр, ко- торое используется при этом, называется основанием системы. Оно определяет, во сколько раз различаются количества, соответствую- щие одинаковым цифрам, стоящим в соседних позициях числа, и ука- зывается нижним индексом после последней цифры числа. Если ос- нование системы, по которой записано число, не указано, по умолча- нию считается, что оно равно десяти.

Количество, соответствующее числу, можно представить в ви- де многочлена по степеням основания. Цифры, из которых составля- ется число, это коэффициенты, на которые надо умножить соответст- вующие степени основания. Первая цифра справа коэффициент при


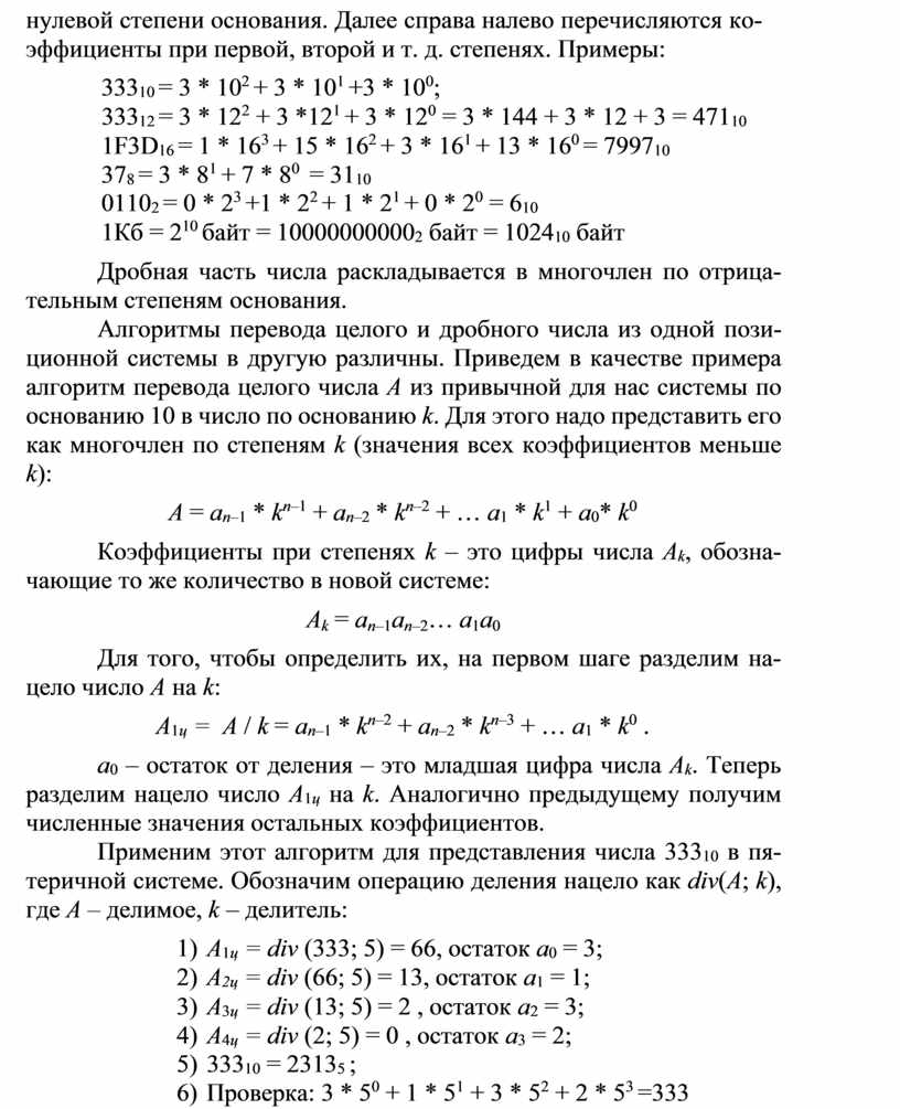
нулевой степени основания. Далее справа налево перечисляются ко- эффициенты при первой, второй и т. д. степенях. Примеры:

33310 = 3 * 102 + 3 * 101 +3 * 100;

33312 = 3 * 122 + 3 *121 + 3 * 120 = 3 * 144 + 3 * 12 + 3 = 47110

1F3D16 = 1 * 163 + 15 * 162 + 3 * 161 + 13 * 160 = 799710

378 = 3 * 81 + 7 * 80 = 3110

01102 = 0 * 23 +1 * 22 + 1 * 21 + 0 * 20 = 610

1Кб = 210 байт = 100000000002 байт = 102410 байт

Дробная часть числа раскладывается в многочлен по отрица- тельным степеням основания.

Алгоритмы перевода целого и дробного числа из одной пози- ционной системы в другую различны. Приведем в качестве примера алгоритм перевода целого числа А из привычной для нас системы по основанию 10 в число по основанию k. Для этого надо представить его как многочлен по степеням k (значения всех коэффициентов меньше k):

A = an–1 * kn–1 + an–2 * kn–2 + a1 * k1 + a0* k0

Коэффициенты при степенях k – это цифры числа Ak, обозна- чающие то же количество в новой системе:

Ak = an–1an–2 a1a0

Для того, чтобы определить их, на первом шаге разделим на- цело число A на k:

A1ц = A / k = an–1 * kn–2 + an–2 * kn–3 + a1 * k0 .

a0 – остаток от деления – это младшая цифра числа Ak. Теперь разделим нацело число A1ц на k. Аналогично предыдущему получим численные значения остальных коэффициентов.

Применим этот алгоритм для представления числа 33310 в пя- теричной системе. Обозначим операцию деления нацело как div(A; k), где A делимое, k делитель:

1) A1ц = div (333; 5) = 66, остаток a0 = 3;

2) A2ц = div (66; 5) = 13, остаток a1 = 1;

3) A3ц = div (13; 5) = 2 , остаток a2 = 3;

4) A4ц = div (2; 5) = 0 , остаток a3 = 2;

5) 33310 = 23135 ;

6) Проверка: 3 * 50 + 1 * 51 + 3 * 52 + 2 * 53 =333


Базовой системой счисления в вычислительной технике явля- ется двоичная система. Так как коды чисел и команд в ней слишком длинные, в документации используют более компактную запись по родственным основаниям: в восьмеричной или шестнадцатеричной системе. В восьмеричной системе для записи числа используются цифры 0, 1, 2,.., 7. В шестнадцатеричной системе арабские цифры 0, 1,2,…, 9 дополняются начальными буквами латинского алфавита.

Из табл. 1.3 видно, что если добавить слева незначащие ноли, то значение каждой цифры восьмеричной системы можно предста- вить тремя, а шестнадцатеричной – четырьмя цифрами двоичной сис- темы.

При переводе числа из двоичной системы в восьмеричную число справа налево разбивают на группы по три разряда, и каждую тройку двоичных цифр заменяют одной восьмеричной. Если в по- следней группе слева осталась только одна или две цифры, ее допол- няют нолями.

Перевод в шестнадцатеричную систему делается аналогично, но двоичное число разбивают на группы по четыре цифры:

100011111110102    10 001 111 111 0102     217728

100011111110102    10 0011 1111 10102     23FA16

Таблица 1.3.

Таблица соответствия между начальными двоичными, восьмеричными, шестнадцатеричными и десятичными числами:

 

Основание системы

счисления

 

Вид числа

10

0

1

2

3

4

5

6

7

2

0000

0001

0010

0011

0100

0101

0110

0111

8

00

01

02

03

04

05

06

07

16

0

1

2

3

4

5

6

7

10

8

9

10

11

12

13

14

15

2

1000

1001

1010

1011

1100

1101

1110

1111

8

10

11

12

13

14

15

16

17

16

8

9

A

B

C

D

E

F