ГАПОУ СО «Тольяттинский машиностроительный колледж»
Разработка урока по теме:
Решение логарифмических уравнений
Преподаватель: Рожнова Г.И.
Тольятти, 2018
Тема: Решение логарифмических уравнений.
Дидактическая цель: закрепить умения и навыки решения логарифмических уравнений.
Цели занятия:
1. Образовательная – способствовать систематизации, повторению, обобщению знаний и умений обучающихся, связанными с применением методов решения логарифмических уравнений. Создать условия контроля (самоконтроля) знаний и умений.
2. Развивающая – способствовать формированию умений применять приёмы сравнения, обобщения, выделения главного, переноса знаний в новую ситуацию, развитию математического кругозора, мышления и речи, внимания и памяти.
3. Воспитательная – содействовать воспитанию интереса к математике и её приложениям, активности, мобильности, умения общаться, общие культуры.
Вид урока: практическое занятие.
Тип урока: урок обобщения и систематизации знаний.
Общие методы обучения: диалогический, показательный.
Методы преподавания: побуждающий, инструктивный.
Методы учения: исполнительский, частично-поисковый.
Формы организации урока: индивидуальная, фронтальная, парная.
Междисциплинарные связи: физика, информатика.
Материально-техническое обеспечение: компьютер, доска, рабочая карта урока, тесты, динамические блоки, карточки с заданиями, учебник алгебры и начала анализа.
План урока.
1. Организационный момент (2 мин.)
2. Актуализация опорных знаний и умений обучающихся (9 мин.)
а) разминка
б) графический диктант
в) математическое сочинение
3. Устный счет (3 мин.)
4. Методы решения логарифмических уравнений (3 мин.)
5. Динамичные блоки (6 мин.)
а) О чем говорит этот блок уравнений?
б) Что бы это означало?
6. Физкультминутка (1мин.)
7. Классификация уравнений (3 мин.)
8. Ролевая игра «Математический суд» (3 мин.)
9. Историческая справка (3 мин.)
10. Идея решения (3 мин.)
11. Дифференцированная мини самостоятельная работа (5 мин.)
12. Физкультминутка для глаз (1мин.)
13. Задание на дом (1 мин.)
14. Итоги урока. Рефлексия (2 мин.)
|
Этапы урока |
Деятельность преподавателя |
Деятельность обучающегося |
Учебно-методическое обеспечение |
Предполагаемые результаты |
|||||||||
|
1. Организационный момент (2 мин.) |
Подготовить обучающихся к работе на уроке |
Настраиваются на работу Сосредоточение внимания |
Учебная доска, проектор, Презентация, рабочая карта урока |
Настроить обучающихся на активную работу. Мобилизовать внимание. Создать рабочую атмосферу. Готовность к совместной деятельности |
|||||||||
|
2. Актуализация опорных знаний и умений обучающихся (9 мин.) Проверка домашнего задания а) разминка б) графический диктант в) математическое сочинение
|
Два обучающихся вызываются к доске и готовя математическое сочинение.
а) Принято, что к соревнованию человек готовиться и свой день обычно начинает с зарядки, то есть с разминки. Проведём разминку и мы. Записаны шесть формул. Определить какие формулы записаны верно, какие неверно. Предлагает обучающимся выполнить самопроверку. б) диктует вопросы к графическому диктанту. Предлагает проверить диктант соседу по парте. в)Предлагает послушать два математических сочинения. |
Два обучающихся у доски готовят математическое сочинение.
а) Определяют какие формулы записаны верно, какие нет. Выполняют самопроверку.
б) Отвечают на вопросы графического диктанта. Работу проверяет сосед по парте.
в) слушают математические сочинения и дополняют. |
Учебная доска, проектор, Презентация, рабочая карта урока, карточки |
Актуализация знаний, мобилизация внимания, подготовка к восприятию темы, отработка теоретических сведений. Развитие навыков Самопроверки.
|
|||||||||
|
3. Устный счет (3 мин.) |
Предлагает устно решить такую задачу: Найдите значения выражений, сложите все эти полученные числа, полученную сумму удвойте и вы узнаете до какого размера можно (но не нужно) вырастить человеческий ноготь. |
Секретарь записывает на доске ответы. Выполняют упражнения для устного счета |
Учебная доска, проектор, Презентация, рабочая карта урока, карточки |
Концентрация внимания |
|||||||||
|
4. Методы решения логарифмических уравнений (3 мин.) |
Задает вопрос: какие методы при решении логарифмических уравнений мы можем использовать? |
Называют: по определению логарифма, метод потенцирования, метод логарифмирования, метод приведения к одному основанию, метод введения новой переменной, функционально-графический метод |
Учебная доска, проектор, Презентация, рабочая карта урока |
Умение решать логарифмические уравнения различными методами |
|||||||||
|
5. Динамичные блоки (6 мин.) |
Вызывает к доске одного обучающегося решить уравнение графическим способом. Остальным обучающимся предлагаются динамичные блоки. |
Один обучающийся решает у доски уравнение графическим способом, остальные работают с динамичными блоками. Внимательно слушают и записывают решенные на доске примеры, если возникают вопросы, то задают их и анализируют полученный ответ. |
Учебная доска, проектор, Презентация, рабочая карта урока |
Активизация мыслительной деятельности. Развитие зрительной памяти, быстроту реакции, память. |
|||||||||
|
6. Физкультминутка (1мин.) |
Теперь физкультминутка. Встаньте, пожалуйста. Руками покажите развернутый угол, прямой, острый, тупой, развернутый. Присаживайтесь. |
Обучающиеся выполняют упражнения, которые просит выполнить преподаватель |
|
Предупреждение утомления, успокоение нервной системы, снятие напряжения |
|||||||||
|
7. Классификация уравнений (3 мин.) |
А сейчас давайте, мы с вами соотнесем логарифмические уравнения со способами их решения. |
Обучающиеся соотносят логарифмические уравнения со способами их решения.
|
Учебная доска, проектор, Презентация, рабочая карта урока |
Вспоминание теоретического материала. Концентрация внимания |
|||||||||
|
8. Ролевая игра «Математический суд» (3 мин.) |
Объясняет ход игры, называет состав суда. |
Решают
логарифмическое уравнение |
Учебная доска, проектор, Презентация, рабочая карта урока |
Развитие познавательного интереса. |
|||||||||
|
9. Историческая справка (3 мин.) |
Предлагает обучающимся послушать историческую справку |
Один обучающийся рассказывает по слайдам историческую справку, остальные слушают, дополняют |
Учебная доска, проектор, Презентация, рабочая карта урока |
Расширение математического кругозора, поддержание интереса к предмету |
|||||||||
|
10. Идея решения (3 мин.) |
При решении уравнений 1.1 – 1.3 выберете из 2.1- 2.3 метод решения и укажите нужную формулу или замену 3.1 – 3.3.
|
Обучающиеся заполняют таблицу
Выполняют самопроверку |
Учебная доска, проектор, Презентация, рабочая карта урока |
Выработка умения оперировать ранее полученными знаниями, отработка математических терминов, развитие навыков самопроверки |
|||||||||
|
11. Дифференцированная мини самостоятельная работа (5 мин.) |
Каждому из вас будет роздан трехцветный лист. Кто будет решать задание 1 уровня – выбирает желтый цвет. Кто будет решать задание 2 уровня – выбирает синий цвет. Кто будет решать задание 3 уровня – выбирает розовый цвет.
|
Обучающиеся решают дифференцированную мини самостоятельную работу |
Учебная доска, проектор, Презентация, рабочая карта урока, карточки |
Углубление знаний по решению логарифмических уравнений. Активизация обучающихся на обсуждение и восприятие способов решения уравнений. Развитие творческих способностей. |
|||||||||
|
12. Физкультминутка для глаз (1 мин.) |
1. Закрыть глаза. Отдых 10—15 с. Открыть глаза. Повторить 2-3 раза. 2. Закрывать и открывать глаза, крепко сжимая веки. Повторить 5-6 раз. Закрыть глаза, расслабить веки, 10—15 с. 3. Быстро поморгать глазами. Закрыть глаза. Представить море, лес. Отдых 10—15 с. Открыть глаза. |
Обучающиеся выполняют упражнения, которые просит выполнить преподаватель |
|
Предупреждение утомления глаз, успокоение нервной системы, снятие глазного напряжения |
|||||||||
|
13. Задание на дом (1 мин.) |
Проводит краткий инструктаж по выполнению домашнего задания |
Записывают домашнее задание. Берут карточки с разно уровневым домашним заданием.
|
Учебная доска, проектор, Презентация, рабочая карта урока, карточки |
Снятие уровня тревожности обучающихся при выполнении домашнего задания |
|||||||||
|
14. Итоги урока. Рефлексия (2 мин.) |
Подводит итоги урока. Поощряет самых активных обучающихся. Предлагает выбрать физиономию того цвета, которая отражает ваше состояние после урока. |
Участвуют в беседе, отвечают на вопросы. Выбирают физиономию того цвета, которая отражает настроение. Розовый: Урок понравился. В теме разобрался, домашнее задание выполню самостоятельно. Синий: В теме не все понятно, дома нужно еще поработать. Желтый: Урок не понравился. В теме не разобрался, нуждаюсь в консультации. |
Учебная доска, проектор, Презентация, рабочая карта урока |
Повышение мотивации и активности на последующих уроках
|
Ход урока.
1. Организационный момент (Слайд 1).
Здравствуйте! Сегодня, урок у вас проведу я. Меня зовут Галина Ивановна. С вами я постараюсь, познакомится в течение урока.
Наш соотечественник Сухомлинский считал, что «чувство удивления» - могучий источник желания знать; от удивления к знаниям один шаг! А математика замечательный предмет для удивления.
Перед вами стоит задача – показать свои знания и умения по решению логарифмических уравнений.
Французский писатель Анатоль Франс (1844-1924) однажды заметил:
«Учиться можно только весело.… Чтобы переваривать знания, надо поглощать их с аппетитом».
Так вот, давайте сегодня на уроке будем следовать этому совету писателя, будем активны, внимательны, будем поглощать знания с большим желанием, ведь они пригодятся вам в вашей дальнейшей жизни.
Сегодня у нас урок по теме: «Решение логарифмических уравнений». Повторяем, обобщаем, приводим в систему изученные виды, типы, методы и приемы решений логарифмических уравнений.
Перед вами стоит задача – показать свои знания и умения по решению логарифмических уравнений.
В центре нашего внимания на уроке будет «Рабочая карта урока». Она есть у каждого из вас. Сюда вы будете вносить свою оценку за каждый этап урока. Одну из оценок поставит вам сосед по парте, другую – вы сами себе поставите, третью – преподаватель, если сочтет необходимым.
В конце урока подведете итог своей работы и выставите себе средний балл за урок, т.е. за усвоение темы «Решение логарифмических уравнений».
Древнегреческий поэт Нивей утверждая, что математику нельзя изучать, наблюдая, как это делает сосед. Поэтому будем, сегодня работать самостоятельно.
2. Актуализация опорных знаний и умений обучающихся
Два обучающихся у доски готовят математическое сочинение. Если сочинение вызывает трудности, возьмите подсказку – сигнальную карту. (Приложение 1).
1)
;
2)
.
Разминка (Слайд 2)
Принято, что к соревнованию человек готовиться и свой день обычно начинает с зарядки, то есть с разминки. Проведём разминку и мы. Записаны шесть формул. Определить какие формулы записаны верно, какие неверно.

Самопроверка (Слайд 3)
Оценка «5» - нет ошибок.
Оценка «4» - 1-2 ошибки.
Оценка «3» - 3 ошибки.
Графический диктант (Слайд 4)
На вопросы отвечать только «да» - х; «нет» - 0; и заполнить таблицу в рабочей карте урока
|
1 |
2 |
3 |
|
4 |
5 |
6 |
|
7 |
8 |
9 |
1)
.
2) Уравнение, содержащее переменную, под знаком логарифма называется логарифмическим.
3)
.
4)
.
5)

6) Решить уравнение – это значит найти его корни, или доказать, что корней нет.
7)
.
8)
Функция
- логарифмическая функция с
основанием ![]()
9) Математика – мой любимый предмет.
Диктант проверяет сосед по парте (Слайд 5)
|
Х |
Х |
О |
|
Х |
О |
Х |
|
О |
Х |
Х |
Оценка «5» - нет ошибок.
Оценка «4» - 1 – 2 ошибки.
Оценка «3» - 3 – 4 ошибки.
Математическое сочинение
|
Слайд 6
|
Слайд 7
|
3. Устный счет (Слайд 8)
Выберем секретаря, он будет записывать на доске ответы. записывает на доске ответы.
А теперь устно решим такую задачу:
Найдите значения выражений, сложите все эти полученные числа, полученную сумму удвойте и вы узнаете до какого размера можно (но не нужно) вырастить человеческий ноготь.
1)
.
2)
.
3)
.
4)
.
5)
.
6)
.
![]()

4. Методы решения
логарифмических уравнений (Слайд 9)
По
определению логарифма ![]()
Метод логарифмирования Метод потенцирования
![]()

![]()
![]()
![]()

Метод приведения к одному Функционально- графический
основанию
метод
Метод введения новой переменной ![]()
А теперь решим логарифмические уравнения. Откройте тетради. Запишите число и тему урока: Решение логарифмических уравнений.
5. Динамичные блоки
Один студент решает у доски карточку.
Решить уравнение
графическим методом
.
Как вы предлагаете решать?
Строить по точкам
графики двух функций
и
и искать абсциссы точек пересечения графиков.

Есть способ, позволяющий не строить графики. Он заключается в следующем: если одна из функций у = f(x) возрастает, а другая y = g(x) убывает на промежутке Х, то уравнение f(x)= g(x) имеет не более одного корня на промежутке Х.
Если корень имеется, то его можно угадать.
В нашем
случае функция
возрастает при
, а функция
убывает
при всех значениях х, в том числе и при
,
значит, уравнение
имеет не более одного
корня. Заметим, что при
уравнение
обращается в верное равенство, так как ![]()
Ответ: 2.
а) О чем говорит этот блок уравнений? (Слайд 10)
|
? Лишнее, но! |
|
|
|
|
|
|
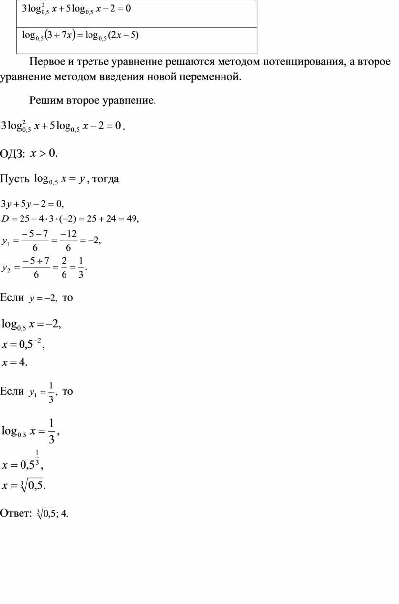
Первое и третье уравнение решаются методом потенцирования, а второе уравнение методом введения новой переменной.
Решим второе уравнение.
.
ОДЗ: ![]()
Пусть
, тогда

Если
то

Если
то

Ответ: ![]()
б) Что бы это означало? (Слайд 11)
|
Что это? |
|
|
|
|
|
|
Вторая и третья строчки – это логарифмические уравнения, четвертая строчка – система логарифмических уравнений. Решим эту систему.

ОДЗ: 


![]()
![]()
Ответ: ![]()
6. Физкультминутка
Теперь физкультминутка. Встаньте, пожалуйста. Руками покажите развернутый угол, прямой, острый, тупой, развернутый. Присаживайтесь.
7. Классификация уравнений (Слайд 12)
А сейчас давайте, мы с вами соотнесем логарифмические уравнения со способами их решения.
Классификация уравнений
|
Уравнения |
Способы решения уравнений |
|
|
По определению логарифма
|
|
|
Метод
логарифмирования |
|
|
Метод
потенцирования |
|
|
Метод приведения к одному основанию
|
|
|
Метод
введения новой переменной |
|
|
Функционально- графический метод |
8. Ролевая игра «Математический суд» (Слайд 13)
Состав суда: судья, прокурор, адвокат, секретарь, свидетели.
Судья: Рассматривается
дело. Сколько корней имеет логарифмическое уравнение
.
Секретарь запишите условие на доске.
Что на это скажет сторона обвинения? Прокурор решает у доски. Адвокат наблюдает за ходом решения и вносит поправки.
.
ОДЗ: ![]()
Прологарифмируем обе части уравнения по основанию 10.

Пусть
, тогда ![]()
![]()

Если
, то

Если
, то

Ответ: 2 корня имеет уравнения и они равны 0,0001 и 10.
Защита Вы согласны?
9. Историческая справка (Слайд 14)
(Слайд 15) Теорию логарифмов развил Дж. Непер. Он разработал способы вычисления арифметических выражений с помощью логарифмов и составил подробные таблицы логарифмов.
(Слайд 16) Вот вы когда-нибудь слыхали о логарифмической спирали?
(Слайд 17) Закручены по ней рога козлов. И не найдете вы на них нигде узлов.
(Слайд 18) И эту спираль мы повсюду встречаем:
К примеру, ножи в механизме вращаем,
В изгибе трубы мы ее обнаружим,
Турбины тогда максимально послужат!
(Слайд 19) В подсолнухе семечки тоже закручены
И паука все плетенья заучены.
Наверняка, и о том вы не знали,
Галактики тоже кружат по спирали!
10. Идея решения (Слайд 20)
При решении уравнений 1.1 – 1.3 выберете из 2.1- 2.3 метод решения и укажите нужную формулу или замену 3.1 – 3.3.
1.1
![]()
1.2
![]()
1.3
![]()
2.1 по определению логарифма
2.2 Метод потенцирования
2.3 Метод введения новой переменной
3.1 ![]()
3.2 ![]()
3.3 ![]()
|
1.1 |
|
|
|
1.2 |
|
|
|
1.3 |
|
|
Самопроверка (Слайд 21)
Оценка «5» - 0 – нет ошибок.
Оценка «4» - 1 ошибка.
Оценка «3» - 2 – 3 ошибки.
|
1.1 |
2.2 |
3.2 |
|
1.2 |
2.3 |
3.1 |
|
1.3 |
2.1 |
3.3 |
11. Дифференцированная мини самостоятельная работа
Каждому из вас будет роздан трехцветный лист.
Кто будет решать задание 1 уровня – выбирает зеленый цвет.
Кто будет решать задание 2 уровня – выбирает синий цвет.
Кто будет решать задание 3 уровня – выбирает розовый цвет.
Задание 1 уровня:
Решить уравнение
.
Задание 2 уровня:
Решить уравнение
.
Задание 3 уровня:
Решить уравнение
.
(Слайд 22) Ответы: 1 уровень: -5.
2 уровень: -1; -3.
3 уровень:
; 3.
12. Физкультминутка для глаз
1. Закрыть глаза. Отдых 10—15 с. Открыть глаза. Повторить 2-3 раза.
2. Закрывать и открывать глаза, крепко сжимая веки. Повторить 5-6 раз.
Закрыть глаза, расслабить веки, 10—15 с.
3. Быстро поморгать глазами. Закрыть глаза. Представить море, лес. Отдых 10—15 с. Открыть глаза.
13. Задание на дом (Слайд 23)
Однако, не только для космических расчетов мы изучаем эту тему. Очевидные трудности возникнут и в других областях, если мы не будем уметь решать логарифмические уравнения.
Ваше домашнее задание будет найти области применения логарифмов и решения логарифмических уравнений.
Возьмите карточки с разно уровневым домашним заданием. Кто желает может взять все уровни.
1 уровень
![]()
![]()
![]()
![]()
![]()
2 уровень
![]()
![]()
![]()
![]()
3 уровень
![]()
![]()
![]()
14. Итоги урока. Рефлексия (Слайд 24)
Выберете физиономию того цвета, которая отражает ваше состояние после урока.
Розовый: Урок понравился. В теме разобрался, домашнее задание выполню самостоятельно.
Синий: В теме не все понятно, дома нужно еще поработать.
Оранжевый: Урок не понравился. В теме не разобрался, нуждаюсь в консультации.
Большое спасибо, вам ребята, что вы меня поддержали. Я вам благодарна.
Закончить урок я хотела бы притчей. В одном селе пронесся слух о том, что появился мудрец, который может решить любую проблему. И тогда один человек подумал: «Дай-ка, я перехитрю мудреца. Я не верю, что он может решить любую проблему! Пойду в поле, поймаю бабочку, зажму ее в ладони, и спрошу его - жива бабочка или нет. Если мудрец скажет, что жива, я зажму ее посильнее, и она погибнет. И тогда я покажу, что она мертва, а если скажет, что мертва, то раскрою ладони и бабочка улетит». Как подумал, так и сделал. Пришел к мудрецу и спрашивает: «Жива бабочка или нет?». Мудрец посмотрел на юношу и сказал: «Все в твоих руках».
Этими словами, обращаясь к каждому из вас, мне хотелось бы закончить наш урок: «Все в твоих руках!»
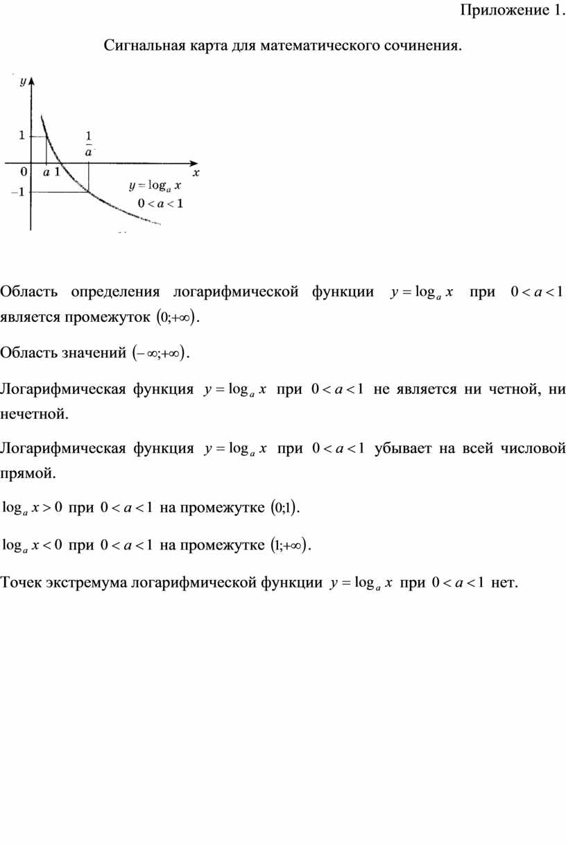
Приложение 1.
Сигнальная карта для математического сочинения.

Область определения
логарифмической функции
при
…………
Область значений ……………………………………..
Логарифмическая функция
при
…………………..(четность)
Логарифмическая функция
при
…………………..(промежутки
возрастания и убывания).
при
на…………………………
при
на…………………………
Точки экстремума логарифмической функции.
Приложение 1.
Сигнальная карта для математического сочинения.

Область определения
логарифмической функции
при
………
Область значений ……………………………………..
Логарифмическая функция
при
…………………..(четность)
Логарифмическая функция
при
…………(промежутки
возрастания и убывания).
при
на…………………………
при
на…………………………
Точки экстремума логарифмической функции.
Приложение 1.
Сигнальная карта для математического сочинения.

Область определения
логарифмической функции
при
является промежуток
.
Область значений
.
Логарифмическая функция
при
не
является ни четной, ни нечетной.
Логарифмическая функция
при
возрастает
на всей числовой прямой.
при
на промежутке ![]()
при
на промежутке ![]()
Точек экстремума
логарифмической функции
при
нет.
Приложение 1.
Сигнальная карта для математического сочинения.

Область определения
логарифмической функции
при
является промежуток
.
Область значений
.
Логарифмическая функция
при
не
является ни четной, ни нечетной.
Логарифмическая функция
при
убывает
на всей числовой прямой.
при
на промежутке
.
при
на промежутке
.
Точек экстремума
логарифмической функции
при
нет.
Рабочая карта урока
Студента ____________________________ группы_______________
План урока.
1. Организационный момент (2 мин.)
2. Актуализация опорных знаний и умений обучающихся (9 мин.)
а) разминка
б) графический диктант
в) математическое сочинение
3. Устный счет (3 мин.)
4. Методы решения логарифмических уравнений (3 мин.)
5. Динамичные блоки (6 мин.)
а) О чем говорит этот блок уравнений?
б) Что бы это означало?
6. Физкультминутка (1мин.)
7. Классификация уравнений (3 мин.)
8. Ролевая игра «Математический суд» (3 мин.)
9. Историческая справка (3 мин.)
10. Идея решения (3 мин.)
11. Дифференцированная мини самостоятельная работа (5 мин.)
12. Физкультминутка для глаз (1мин.)
13. Задание на дом (1 мин.)
14. Итоги урока. Рефлексия (2 мин.)
|
Разминка Определить какие формулы записаны верно, какие неверно.
|
Графический диктант На вопросы отвечать только «да» - х; «нет» - 0
|
Классификация уравнений
|
Уравнения |
Способы решения уравнений |
|
|
По
определению логарифма |
|
|
Метод
логарифмирования |
|
|
Метод
потенцирования |
|
|
Метод
приведения к одному основанию |
|
|
Метод
введения новой переменной |
|
|
Функционально- графический метод |
Идея решения
При решении уравнений 1.1 – 1.3 выберете из 2.1- 2.3 метод решения и укажите нужную формулу или замену 3.1 – 3.3.
1.1
![]()
1.2
![]()
1.3
![]()
2.1 по определению логарифма
2.2 Метод потенцирования
2.3 Метод введения новой переменной
3.1 ![]()
3.2 ![]()
3.3 ![]()
|
1.1 |
|
|
|
1.2 |
|
|
|
1.3 |
|
|
Методы решения логарифмических уравнений
По
определению логарифма ![]()
Метод логарифмирования Метод потенцирования


![]() |
![]()
Метод приведения к одному Функционально- графический
основанию
метод
Метод введения новой переменной ![]()
Материалы на данной страницы взяты из открытых источников либо размещены пользователем в соответствии с договором-офертой сайта. Вы можете сообщить о нарушении.