Зачет по №1 Первообразная и интеграл

  • docx
  • 30.11.2025
Публикация на сайте для учителей

Публикация педагогических разработок

Бесплатное участие. Свидетельство автора сразу.
Мгновенные 10 документов в портфолио.

Иконка файла материала Зачет по №1 Первообразная и интеграл.docx

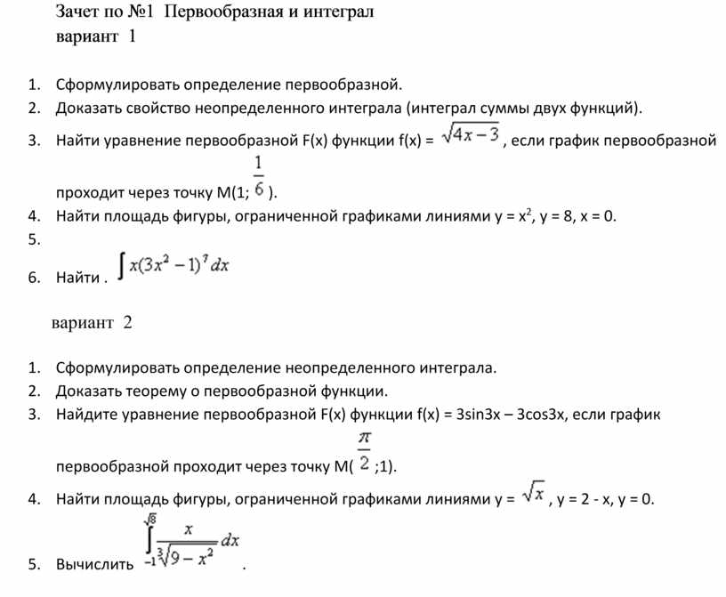
Зачет по №1  Первообразная и интеграл

вариант  1

  1. Сформулировать определение первообразной.
  2. Доказать свойство неопределенного интеграла (интеграл суммы двух функций).
  3. Найти уравнение первообразной F(х) функции f(х) = http://xn--i1abbnckbmcl9fb.xn--p1ai/%D1%81%D1%82%D0%B0%D1%82%D1%8C%D0%B8/518830/full_clip_image002.gif, если график первообразной проходит через точку М(1;http://xn--i1abbnckbmcl9fb.xn--p1ai/%D1%81%D1%82%D0%B0%D1%82%D1%8C%D0%B8/518830/full_clip_image004.gif).
  4. Найти площадь фигуры, ограниченной графиками линиями у = х2, у = 8, х = 0.
  5.  
  6. Найти . http://xn--i1abbnckbmcl9fb.xn--p1ai/%D1%81%D1%82%D0%B0%D1%82%D1%8C%D0%B8/518830/full_clip_image006.gif

           вариант  2

  1. Сформулировать определение неопределенного интеграла.
  2. Доказать теорему о первообразной функции.
  3. Найдите уравнение первообразной F(х) функции f(х) = 3sin3х – 3cos3х, если график первообразной проходит через точку М(http://xn--i1abbnckbmcl9fb.xn--p1ai/%D1%81%D1%82%D0%B0%D1%82%D1%8C%D0%B8/518830/full_clip_image008.gif;1).
  4. Найти площадь фигуры, ограниченной графиками линиями у = http://xn--i1abbnckbmcl9fb.xn--p1ai/%D1%81%D1%82%D0%B0%D1%82%D1%8C%D0%B8/518830/full_clip_image010.gif, у = 2 - х, у = 0.
  5. Вычислить http://xn--i1abbnckbmcl9fb.xn--p1ai/%D1%81%D1%82%D0%B0%D1%82%D1%8C%D0%B8/518830/full_clip_image012.gif.