АКЦІЇ. ВИДИ ТА ДОХІДНІСТЬ

  • docx
  • 08.10.2021
Публикация на сайте для учителей

Публикация педагогических разработок

Бесплатное участие. Свидетельство автора сразу.
Мгновенные 10 документов в портфолио.

Иконка файла материала АКЦІЇ. ВИДИ ТА ДОХІДНІСТЬ.docx

АКЦІЇ. ВИДИ ТА ДОХІДНІСТЬ

 

4.1  Мета роботи

Метою заняття є вивчення теоретичних зведень по роботі з акціями, а також математичного апарату з оцінки вартості акцій та їх доходності

 

 

4.2 Методичні вказівки з організації самостійної роботи студентів

 

Відповідно до ст. 4 Закону України «Про цінні папери і фондову біржу»: акція — цінний папір без установленого терміну обігу, що засвідчує пайову участь у статутному фонді акціонерного товариства, підтверджує членство в ньому, право на участь в управлінні ним, а також на одержання частини прибутку у вигляді дивіденду і на участь у розподілі майна за ліквідації акціонерного товариства.

Акції можуть бути іменними, на пред’явника, привілейованими та простими. Переважна більшість акціонерів мають у власності, як правило, прості іменні акції.

Акції випускає акціонерне товариство. Воно робить це, коли ство­рюється, за будь-яких змін форми власності, за злиття з іншим (іншими) акціонерним товариством і за розширення масштабів своєї діяльності збільшенням статутного фонду. Випуск акцій є обов’яз­ковою умовою створення акціонерних товариств, які у світовій економіці закріпилися як найефективніші форми підприємств взагалі. На купівлю акцій припадає близько 30% фінансування підприємницької діяльності у провідних країнах світу.

Акція є своєрідною одиницею виміру економічних інтересів її власника, тобто становить зафіксований комплекс прав, що їх власник (утримувач) акції одержав в обмін на вкладений ним у статутний фонд акціонерного товариства капітал.

Акція має вартість, тобто ціну (терміни «вартість» і «ціна» тут є синонімами). Розрізняють передовсім номінальну вартість (номінальну ціну) і ринкову вартість (ринкову ціну). Номінальна вартість указується на лицьовому боці акції (тому номінальну вартість інколи називають іще лицьовою). У деяких країнах номінальна вартість на бланку акції не проставляється, але в такому разі зазначається, на скільки частин (акцій) розділено капітал акціонерного товариства. У будь-якому разі продаж і купівля акцій відбуваються здебільшого не за номінальною, а за ринковою ціною.

Ринковою ціною (вартістю) є ціна (вартість) акції на кожний даний момент на ринку цінних паперів. Її рівень визначається попитом і пропонуванням, тобто угодою між продавцем і покупцем. Саме тому ринкову ціну інколи називають ціною виконання операції. У цьому розумінні акція нічим не відрізняється від інших товарів: що більший попит і менше пропонування, то вища ціна, і навпаки.

Правники визначають ринкову вартість приблизно так: ринкова вартість акції — це ціна, за якою продавець, що має повну інформацію про вартість акції і не зобов’язаний її продавати, погодився би продати її, а покупець, котрий теж має вичерпну інформацію про вартість акції і не зобов’язаний її придбати, погодився б її придбати.

Крім цих двох видів вартості акції, інколи користуються ще поняттями емісійної і балансової вартості. Емісійна вартість визначається за випуску акцій: саме за нею продають акції першому покупцеві. Якщо акції продає сам емітент, емісійна ціна може дорівнювати номінальній. Коли ж до продажу залучаються посередники, тоді емісійна ціна підвищується для оплати посередницьких послуг.

Балансова вартість акції визначається за даними бухгалтерського балансу: це вартість однієї акції, коли б акціонерне товариство підлягало ліквідації в даний момент. Цей вид вартості називають також «книжковою» вартістю, а величина її обчислюється поділом акціонерного капіталу на кількість акцій товариства. Для уточнення суті балансової вартості можна навести ще одне визначення: балансова вартість акцій — це частка від ділення чистої вартості активів корпорації на кількість випущених і розповсюджених її акцій. Балансова вартість визначається, як правило, під час аудиторської перевірки з метою визначення надійності емітента перед тим, як допустити його до біржових торгів.

Ціна акції перебуває у функціональній залежності від доходу й дохідності. Дохідність є відношенням доходу до ціни, а сам дохід складається з двох складових: це передовсім виплата дивідендів (пер­ша складова) і курсова різниця, тобто можливість продати акцію дорожче, ніж її було куплено (друга складова).

Дохідність від дивідендів обчислюється за формулою:

 

,

 

де Д — одержані дивіденди в загальній сумі; Ц — ціна купівлі акції.

 

Дохідність від продажу акції обчислюється за формулою:

,

 

де Цпр — ціна продажу акцій.

Власник акцій може одержати дохід від дивідендів і дохід від наступного продажу акцій. У цьому разі дохідність обчислюється за формулою:

,

де j — кінцева (інтегральна) дохідність.

Після нескладних алгебраїчних перетворень формула матиме вигляд:

 

.

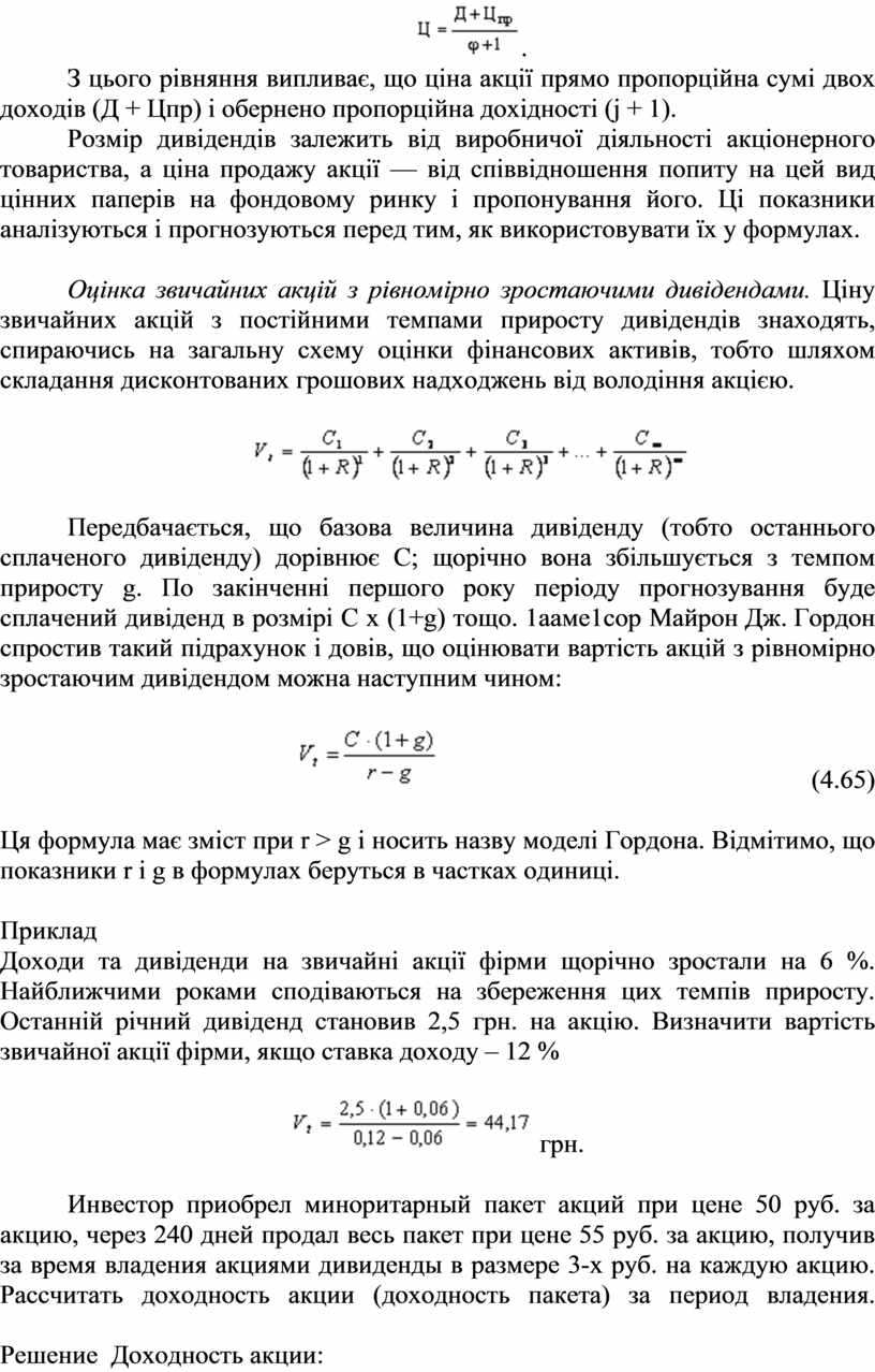
З цього рівняння випливає, що ціна акції прямо пропорційна сумі двох доходів (Д + Цпр) і обернено пропорційна дохідності (j + 1).

Розмір дивідендів залежить від виробничої діяльності акціонерного товариства, а ціна продажу акції — від співвідношення попиту на цей вид цінних паперів на фондовому ринку і пропонування його. Ці показники аналізуються і прогнозуються перед тим, як використовувати їх у формулах.

 

Оцінка звичайних акцій з рівномірно зростаючими дивідендами. Ціну звичайних акцій з постійними темпами приросту дивідендів знаходять, спираючись на загальну схему оцінки фінансових активів, тобто шляхом складання дисконтованих грошових надходжень від володіння акцією.

 

 

Передбачається, що базова величина дивіденду (тобто останнього сплаченого дивіденду) дорівнює С; щорічно вона збільшується з темпом приросту g. По закінченні першого року періоду прогнозування буде сплачений дивіденд в розмірі C x (1+g) тощо. аамесор Майрон Дж. Гордон спростив такий підрахунок і довів, що оцінювати вартість акцій з рівномірно зростаючим дивідендом можна наступним чином:

 

                                                         (4.65)

 

Ця формула має зміст при r > g і носить назву моделі Гордона. Відмітимо, що показники r і g в формулах беруться в частках одиниці.

 

Приклад

Доходи та дивіденди на звичайні акції фірми щорічно зростали на 6 %. Найближчими роками сподіваються на збереження цих темпів приросту. Останній річний дивіденд становив 2,5 грн. на акцію. Визначити вартість звичайної акції фірми, якщо ставка доходу – 12 %

 

 грн.

 

Инвестор приобрел миноритарный пакет акций при цене 50 руб. за акцию, через 240 дней продал весь пакет при цене 55 руб. за акцию, получив за время владения акциями дивиденды в размере 3-х руб. на каждую акцию. Рассчитать доходность акции (доходность пакета) за период владения.

Решение
  Доходность акции:


Image


r - доходность акции из расчета годовых    PO - цена покупки акции      PR - цена продажи акции      D - дивиденды, полученные за период владения акцией      Т - период (в днях), в течение которого инвестор владел акцией.
Получаем:


Image

 

 

 Пример. АО имеет на руках 2000 обыкновенных акций и 500 привелигированных акций, по каждой из которых в конце года оно обязано заплатить по 2000 грн. в качестве дивидендов.

По итогам года предприятие получило прибыль в размере 8 млн. грн., ставка налога на прибыль составляет 25 %. Собрание акционеров постановило на править на развитие производства 70% от капитала, оставшегося после выплаты налогов и платежей владельцам привелиг. акций, а оставшуюся часть – на выплату дивидендов по обыкнов. акциям.   Определить Доходность операции для инвестора, который в начале года приобрел одну обычную акцию АО за 2000 грн, а в конце года продал ее за 2400 грн.

(400+750)/2000

 

 Пример. Номинальная стоимость акции АО составляет 50 тысяч рублей. Определите       ориентировочную курсовую стоимость акций на рынке ценных бумаг, если       известно, что размер дивиденда ожидается на уровне 25%, а размер       банковской ставки составляет 20%

 

    Решение.       Определим поток доходов по акции это размер дивиденда.       Определим курсовую стоимость

Dn=P*(1+k),

где       Dn- курсовая стоимость акции

 P- номинальная стоимость

k-ставка дивиденда

 

Определим К доходности=25%/20%=1,25

 

Dn=P*k=50000*1.25=62500

 

 

Пример. Номинальная стоимость акций АО 100 рублей за акцию, текущая рыночная       цена 600 рублей за акцию. Компания выплачивает квартальный дивиденд в  размере 20 рублей за акцию. Какова текущая доходность акций АО в       годовом начислении?

  Решение.  Покупка 600 рублей, при условии, что ничего не изменится, доход за год  составит 80 рублей, тогда текущая доходность составит

 

      F=80/600*100%=13%

 

 

Приклади аудиторних задач

 

1.           АО  с уставным фондом 1 млн. грн. имеет следующую структуру капитала : 85 обыкновенных акций и 15 привелигированных. Размер прибыли к распределению между акционерами составляет 120 тыс. грн. Фиксированный доход по привелигированный акциям составляет 10%. Определить дивиденды для владельца обыкновенной акции, если все ценные бумаги, выпущенные предприятием, имеют одинаковый номинал.

2.           Инвестор приобрел миноритарный пакет акций при цене 100 грн. за акцию, через 160 дней продал весь пакет при цене 120 грн. за акцию, получив за время владения акциями дивиденды в размере 6 грн. на каждую акцию. Рассчитать доходность акции (доходность пакета) за период владения.

3. АО имеет на руках 4000 обыкновенных акций и 600 привилегированных акций, по каждой из которых в конце года оно обязано заплатить по 2000 грн. в качестве дивидендов.

По итогам года предприятие получило прибыль в размере 10 млн. грн., ставка налога на прибыль составляет 25 %. Собрание акционеров постановило на править на развитие производства 80% от капитала, оставшегося после выплаты налогов и платежей владельцам привелиг. акций, а оставшуюся часть – на выплату дивидендов по обыкнов. акциям.  Определить доходность операции для инвестора, который в начале года приобрел одну обычную акцию АО за 2000 грн, а в конце года продал ее за 2400 грн.