Количественные параметры информационных объектов

  • Подготовка к тестированию
  • Домашнее обучение
  • pptx
  • 16.12.2025
Публикация на сайте для учителей

Публикация педагогических разработок

Бесплатное участие. Свидетельство автора сразу.
Мгновенные 10 документов в портфолио.

Подобран теоретический материал и разобраны практические задания по теме.
Иконка файла материала Количественные параметры информационных объектов.pptx

Разбор заданий 1 (первой части) ОГЭ по предмету информатика.

1

Количественные параметры информационных объектов

Грибченко Наталья Анатольевна

Необходимые умения: оценивать объём памяти, необходимый для хранения текстовых данных.

Особенности задания: для решения этого задания необходимо знать единицы измерения информации и правила перевода из одной единицы в другую.

Типы заданий: в данном задании даётся некоторый текст, из которого необходимо вычеркнуть или добавить определённое слово, учитывая разделительные символы (пробел и запятая). В качестве ответа, чаще всего, необходимо указать вычеркнутое или добавленное слово.

2

Важно!

Удаленные символы из предложения ≠ количество букв в вычеркнутом слове. Под символами также подразумевается «пробел» и «запятая», которые идут в комплекте.
Слово, состоящее из нужного количества букв, всегда будет одно в предложении.

3

Теоретические сведения

4

  В кодировке UTF-16 каждый символ кодируется 16 битами. Влад написал текст (в нем нет лишних пробелов):

«Репа, тыква, огурец, артишок, патиссон, картофель  — овощи».

Ученик вычеркнул из списка название одного из овощей. Заодно он вычеркнул ставшие лишними запятые и пробелы  — два пробела не должны идти подряд.
При этом размер нового предложения в данной кодировке оказался на 22 байта меньше, чем размер исходного предложения. Напишите в ответе вычеркнутое название овоща.

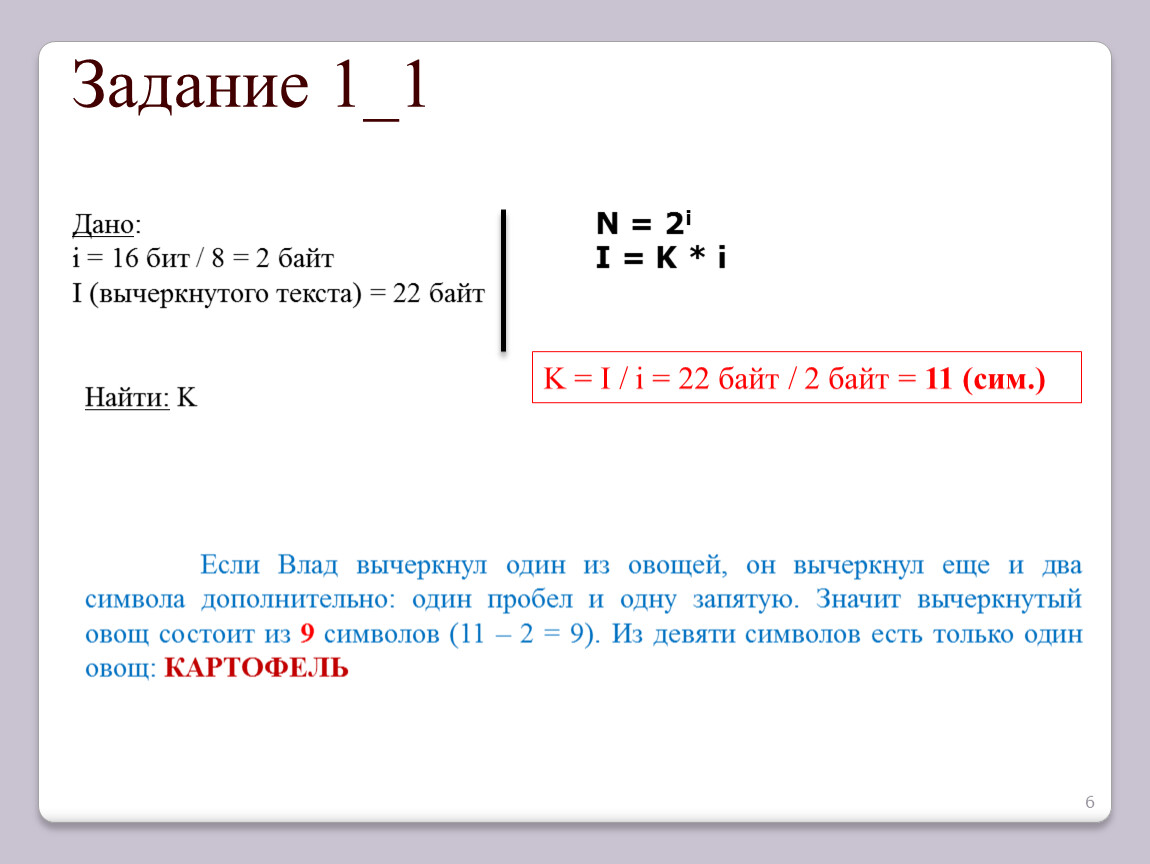
Задание 1_1

5

Дано:
i = 16 бит / 8 = 2 байт
I (вычеркнутого текста) = 22 байт

N = 2i
I = K * i

Найти: K

K = I / i = 22 байт / 2 байт = 11 (сим.)

Задание 1_1

Если Влад вычеркнул один из овощей, он вычеркнул еще и два символа дополнительно: один пробел и одну запятую. Значит вычеркнутый овощ состоит из 9 символов (11 – 2 = 9). Из девяти символов есть только один овощ: КАРТОФЕЛЬ

6

Задание 1_2 (сам. работа)

В кодировке UTF-32 каждый символ кодируется 32 битами. Артём написал текст (в нём нет лишних пробелов):

«Врач, актёр, акушер, генетик, издатель, кардиолог - профессии».

Ученик вычеркнул из списка название одной из профессий. Заодно он вычеркнул ставшие лишними запятые и пробелы – два пробела не должны идти подряд.
При этом размер нового предложения в данной кодировке оказался на 44 байта меньше, чем размер исходного предложения. Напишите в ответе вычеркнутое название профессии.

7

Задание 1_2 (сам. работа)

Дано:
i = 32 бит / 8 = 4 байт
I (вычеркнутого текста) = 44 байт

Найти: K

N = 2i
I = K * i

K = I / i = 44 байт / 4 байт = 11 (сим.)

Если Артём вычеркнул одну из профессий, он вычеркнул еще и два символа дополнительно: один пробел и одну запятую. Значит вычеркнутая профессия состоит из 9 символов (11 – 2 = 9). Из девяти символов есть только одна профессия:

кардиолог

8

Задание 1_3 (сам. работа)

В кодировке Unicode каждый символ кодируется 16 битами.
Петя написал текст (в нём нет лишних пробелов).

«Уж, эму, лиса, выдра, барсук, опоссум, дикобраз, орангутанг – дикие животные».

Ученик решил добавить в список название ещё одного животного – волк. При этом он добавил в текст необходимую запятую и пробел.
На сколько байт при этом увеличился размер нового предложения в данной кодировке? В ответе укажите только одно число – количество байт.

9

Задание 1_3 (сам. работа)

Дано:
i = 16 бит / 8 = 2 байт
К= 4 символа (волк)

I (добавленного текста) = ?

N = 2i
I = K * i

Если 1 символ кодируется 2 байтами, то:
I (добавленного слова) = 4 * 2 = 8 байта

Чтобы узнать на сколько байт при этом увеличился размер самого предложения, необходимо учесть еще два символа (запятую и пробел), т.е. к 8 байтам прибавить еще 4 байта (1 символ – 2 байта) = 12 байт ОТВЕТ: 12

10

Задание 1_4 (сам. работа)

В кодировке Unicode каждый символ кодируется 16 битами.
Петя написал текст (в нём нет лишних пробелов).

«Уж, эму, лиса, выдра, барсук, опоссум, дикобраз, орангутанг – дикие животные».

Ученик решил добавить в список название ещё одного животного – выхухоль. При этом он добавил в текст необходимую запятую и пробел.
На сколько байт при этом увеличился размер нового предложения в данной кодировке? В ответе укажите только одно число – количество байт.

11

Задание 1_5 (сам. работа)

В кодировке Unicode каждый символ кодируется 16 битами.
Петя написал текст (в нём нет лишних пробелов).

«Уж, эму, лиса, выдра, барсук, опоссум, дикобраз, орангутанг – дикие животные».

Ученик вычеркнул из списка одного из животных. Заодно он вычеркнул ставшие лишними запятые и пробелы – два пробела не должны идти подряд.
При этом размер нового предложения в данной кодировке оказался на 14 байт меньше, чем размер исходного предложения. Напишите в ответ вычеркнутое название животного.

12

ОТВЕТ: 20

ОТВЕТ: выдра

13

Задание 1_6 (сам. работа)

Реферат, набранный на компьютере, содержит 48 страниц, на каждой странице 36 строк, в каждой строке 48 символов. Для кодирования символов используется кодировка, при которой каждый символ кодируется 8 битами. Определите информационный объём реферата.

14

Задание 1_6 (сам. работа)

Для решения задачи необходимо подсчитать общее количество символов в сообщении (реферате), т.е. умножить кол-во страниц на кол-во строк и на кол-во символов в строке, а затем это число умножить на информационный вес одного символа:
48*36*48*8=(калькулятором пользоваться нельзя) = 663552 бит (внимательно с единицами измерения)
В ответах единицы измерения байты и килобайты, поэтому на последнюю 8 можно не домножать при вычислениях, чтобы сразу получились байты, т.е.
48*36*48байт =удобно представлять числа в степенях двойки
=48(2*2*2*2*3)*36(2*2*9)*48=(24*3)*(22*9)*(24*3)=210*81байт=81Кбайт.

15

Задание 1_7 (сам. работа)

В одной из кодировок Unicode каждый символ кодируется 16 битами.
Определите размер следующего предложения в данной кодировке.

Я к вам пишу – чего же боле? Что я могу ещё сказать?

16

Задание 1_7 (сам. работа)

Для решения задачи необходимо подсчитать все символы в сообщении, ВКЛЮЧАЯ ПРОБЕЛЫ
(для тире пробелы ставятся с двух сторон), ЗАПЯТЫЕ, ЗНАКИ ВОПРОСА, ДВОЕТОЧИЯ, ТОЧКИ И Т.Д. и умножить полученное количество на информационный объем одного символа:
52*16 бит = 832 бит (ответ под номером 2)

17

Задание 1_8 (сам. работа)

В некоторой кодировке 1 символ кодируется 32 битами. На доске написан текст (в нём нет лишних пробелов):
«Борнео, Суматра, Хонсю, Виктория, Мадагаскар, Калимантан – острова».
Ученик вычеркнул из списка название одного из островов. Заодно он вычеркнул ставшие лишними запятые и пробелы — два пробела не должны идти подряд. При этом размер нового предложения в данной кодировке оказался на 32 байта меньше, чем размер исходного предложения. Напишите в ответе вычеркнутое название острова.

18

Задание 1_8 (сам. работа)

Для начала проверяем, в одинаковых ли единицах измерения у нас даны значения. В данном случае вес символа представлен в битах, а размер вычеркнутого слова – в байтах. Переведём количество бит в байты.
32 бит = 32 байт /8 = 4 байта
Далее нам необходимо определить количество символов, из которых состоит нужное слово вместе с пробелом и запятой.
32 байта / 4 байт = 8 символов
Посчитаем из скольких букв состоит слово: 8 символов – «,» – «_» = 8 символов – 2 символа = 6 букв в слове. В данном случае нам подходит Борнео.

19

Скачивание материала доступно только для авторизованных пользователей.