Контрольная работа. Алгебра. 9 класс. Уравнения.

  • docx
  • 27.11.2025
Публикация на сайте для учителей

Публикация педагогических разработок

Бесплатное участие. Свидетельство автора сразу.
Мгновенные 10 документов в портфолио.

Контрольная работа посвящена изучению целых и дробных рациональных уравнений, что является важным аспектом математического образования в 9 классе. Умение решать такие уравнения необходимо для понимания более сложных задач в алгебре и математическом анализе.
Иконка файла материала К.р. Уравнения 9 класс.docx

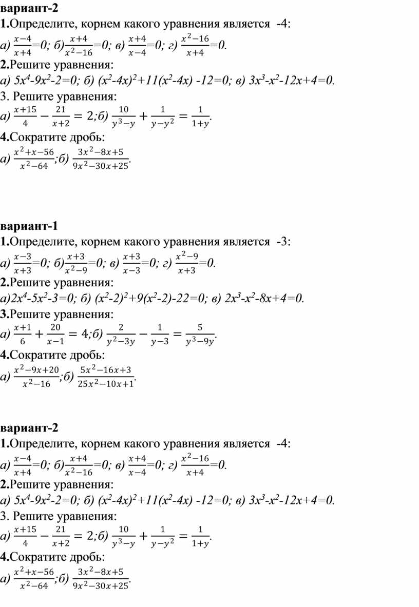
вариант-1

1.Определите, корнем какого уравнения является  -3:

а) =0; б)=0; в) =0; г) =0.

2.Решите уравнения:

а)2x4-5x2-3=0; б) (x2-2)2+9(x2-2)-22=0; в) 2x3-x2-8x+4=0.

3.Решите уравнения:

а) ;б) .

4.Сократите дробь:

а) ;б) .

 

 

вариант-2

1.Определите, корнем какого уравнения является  -4:

а) =0; б)=0; в) =0; г) =0.

2.Решите уравнения:

а) 5x4-9x2-2=0; б) (x2-4x)2+11(x2-4x) -12=0; в) 3x3-x2-12x+4=0.

3. Решите уравнения:

а) ;б) .

4.Сократите дробь:

а) ;б) .

 

 

 

вариант-1

1.Определите, корнем какого уравнения является  -3:

а) =0; б)=0; в) =0; г) =0.

2.Решите уравнения:

а)2x4-5x2-3=0; б) (x2-2)2+9(x2-2)-22=0; в) 2x3-x2-8x+4=0.

3.Решите уравнения:

а) ;б) .

4.Сократите дробь:

а) ;б) .

 

вариант-2

1.Определите, корнем какого уравнения является  -4:

а) =0; б)=0; в) =0; г) =0.

2.Решите уравнения:

а) 5x4-9x2-2=0; б) (x2-4x)2+11(x2-4x) -12=0; в) 3x3-x2-12x+4=0.

3. Решите уравнения:

а) ;б) .

4.Сократите дробь:

а) ;б) .

 

 

 

вариант-1

1.Определите, корнем какого уравнения является  -3:

а) =0; б)=0; в) =0; г) =0.

2.Решите уравнения:

а)2x4-5x2-3=0; б) (x2-2)2+9(x2-2)-22=0; в) 2x3-x2-8x+4=0.

3.Решите уравнения:

а) ;б) .

4.Сократите дробь:

а) ;б) .

 

 

вариант-2

1.Определите, корнем какого уравнения является  -4:

а) =0; б)=0; в) =0; г) =0.

2.Решите уравнения:

а) 5x4-9x2-2=0; б) (x2-4x)2+11(x2-4x) -12=0; в) 3x3-x2-12x+4=0.

3. Решите уравнения:

а) ;б) .

4.Сократите дробь:

а) ;б) .

 

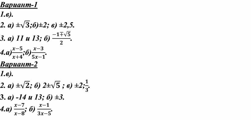
Вариант-1

1.в).

2. а) ±;б)±2; в) ±2,5.

3. а) 11 и 13; б) .

4.а);б).

Вариант-2

1.в).

2. а) ±; б) 2± ; в) ±2;.

3. а) -14 и 13; б) ±3.

4.а) ; б) .


 

Скачано с www.znanio.ru

Скачивание материала доступно только для авторизованных пользователей.

Посмотрите также