Тумлерт И.П.
Об опыте разработки и применения учебно-методических комплексов
в преподавании специальных дисциплин.
Первые опыты по применению компьютеров в образовании относятся к началу 60-х годов 20 века. Появились первые программные обучающие средства в виде автоматизированных учебных курсов, затем автоматизированных обучающих систем, реализующих парадигму программированного обучения. Динамика развития программного обеспечения, появление персональных компьютеров третьего поколения, развитие телекоммуникационных технологий активно инициирует процессы внедрения и использования новых информационных технологий в образовании. Все это вместе взятое привело к появлению мультимедийных автоматизированных обучающих систем.
В результате инновационных поисков, разработок и анализа исследований в области создания информационно-методического обеспечения учебного процесса, и, в частности, самостоятельной работы студентов предлагается разработка и применение учебно-методических комплексов (УМК).
УМК – это совокупность взаимосвязанных элементов педагогических средств обучения, составляющих научно-методическую базу для совершенствования технологии обучения для обеспечения активизации познавательной и научной деятельности студентов. Известно, что успешное обучение зависит не только от прилежания и работоспособности студента, но и связано с организацией их самостоятельной работы и ее методическим обеспечением. УМК помогает студентам осознать целостную картину изучаемого материала, облегчает усвоение материала, совершенствует самоконтроль, повышает результативность учебного процесса, и самое главное, обеспечивает условия для профессионального саморазвития и самореализации личности.
Актуальность исследования в области методики разработки и применения учебно-методического комплекса (УМК) в преподавании учебных дисциплин связана, прежде всего, с тем, что создание всего комплекса современных учебных продуктов и разнообразных методических средств их реализации позволяет в 1,2 - 1,5 раза повысить результативность процесса обучения будущих специалистов.
Во-вторых, что создание УМК, как показывает практика, позволяет преподавателю более продуктивно осуществлять свою педагогическую деятельность по дисциплине преподавания.
В-третьих, реализация УМК позволяет значительно повысить качество самостоятельной работы студентов, способствует формированию и развитию у обучающихся логического мышления, пространственного воображения, навыков вычислений, других профессионально важных качеств выпускников вуза.
Главной отличительной особенностью технологий обучения, основанных на применение современных новых информационных технологий, от традиционных является применение компьютера в качестве нового и динамично развивающегося средства обучения, использование которого кардинально меняет систему форм и методов преподавания.
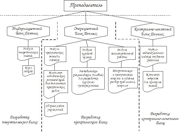
Следует отметить, что УМК позволяет интегрировать традиционные методики обучения с инновационной технологией, например модульно-рейтинговой. На рис. 1 представлена методика разработки схемы учебно-методического комплекса.

Рис. 1. Методика разработки учебно-методического комплекса.
Из рис. 1 можно видеть, что преподаватель начинает формировать УМК из трех блоков:
- теоретического;
- практического;
- контрольно-зачетного.
Для разработки теоретического блока необходим информационный банк данных, в который входит модуль теоретических знаний. Для разработки практического блока воспользуемся так называемым операционным банком данных, предназначенным для расчета каких-либо операций и расчетов. К данному блоку можно отнести модули: практических знаний и навыков; курсового проекта; самостоятельной работы. Для разработки контрольно-зачетного блока мы создаем специальный банк данных - контрольно-зачетный, к нему отнесем модуль индивидуального индекса студента.
Процесс разработки модели УМК целесообразно осуществлять на основе принципов модульно-рейтинговой технологии обучения, а именно: системности, модульности, рейтинга и экономии учебного времени. Учебный материал УМК строится с учетом развития индивидуальных способностей студентов и свободы выбора альтернативных путей самостоятельной подготовки.
Качество подготовки будущего специалиста во многом зависит от того, что и как изучается. Об этом важно помнить при разработке содержательной основы курсов специальных дисциплин, которые являются основополагающими в формировании профессионально значимых качеств специалиста в сфере информационных систем и технологий. При ответе на вопрос «Что изучать?» следует опираться на государственный стандарт высшего профессионального образования по выбранной специальности, а для ответа на вопрос «Как изучать?» необходимо провести анализ существующих методов, форм, средств организации учебного процесса на базе новейших информационных технологий и выработать методику изучения курса, направленную на реализацию приоритетных целей курса (рис. 2).

Рис 2. Структура УМК.
Все УМК по каждому учебному курсу имеют одинаковую структурную схему элементов: оглавление; цель изучения дисциплины; основной текст; тренировочные задания; примеры решения заданий; тесты по разделам; выводы; вопросы для повторения разделов; вопросы к экзамену (типовые задачи); толковый словарь (глоссарий); список рекомендуемой литературы.
Объем основного текста УМК определяется исходя из учебных планов и рабочих программ, рассчитанных на использование образовательных технологий.
Общий объем УМК определяет автор самостоятельно исходя из объема основного текста и объема других структурных элементов УМК.
После каждого отдельного раздела обучения (равного одной или нескольким темам, имеющим общесмысловое значение) оформляют тренировочные задания, примеры решений которых приводятся вместе с заданиями.
После тренировочных заданий в каждом разделе приводится тест, состоящий из нескольких вопросов с вариантами ответов, правильным из которых должен быть только один. Оптимальное количество вариантов ответов – 4-5 (в исключительных случаях возможны альтернативные ответы типа «да» — «нет»). В тесте могут использоваться задачи с вариантами ответов.
Каждое УМК включает вопросы для повторения разделов и экзаменационные вопросы. Вопросы для повторения могут быть представлены в форме тестов с вариантами ответов, вопросами без вариантов ответа, задачами. Экзаменационные вопросы предназначены для проведения итогового экзамена по дисциплине. Экзаменационных вопросов должно быть четное количество (минимальное количество – 20). Вторая половина вопросов может состоять из типовых задач.
Задачи для самостоятельного освоения весьма обширного материала можно облегчить путем формирования специализированных учебно-методических программных комплексов, реализующих электронные учебно-справочные книги с "живыми" примерами и контрольными заданиями. Эти комплексы целесообразно создавать посредством интегрированного взаимодействия современных общедоступных программных пакетов МS Word, МS Excel, PowerPoint MatchCAD, MatLab, и т.д.
Все разрабатываемые электронные книги и учебники имеют иерархические структуры и представляют собой взаимосвязанные наборы документов (файлов), объединенные в тематические разделы. Документы, принадлежащие разным программным пакетам, вызываются друг из друга посредством текстовых гиперссылок, реализуемых щелчком "мышки". Ядром любой электронной книги являются текстовые документы (редактор WORD), содержащие оглавление, теоретические материалы по тематике каждого раздела и подразделов, схемы электрических цепей и устройств, описания принципов их функционирования, текстовые описания примеров и контрольных заданий, методические указания по их выполнению.
В лекционном курсе раскрываются идеи и логика построения теоретического материала. Изучение лекционного материала требует от студента навыков кратко, последовательно записывать основные положения выводов, формулировки, умения делать схемы. На лекции всегда присутствуют формы активной самостоятельной работы.
В комплекте методических рекомендаций для выполнения практических заданий, основной целью которых является усвоение методов расчёта, практическое осмысление основных теоретических положений курса. При разработке условий задач необходимо обращать внимание на алгоритм решения, физическую сущность используемых величин, их размерность, проводить анализ полученного решения, сопоставлять полученный результат с реальными ситуациями, вырабатывая у студентов инженерную и информационную интуицию.
Комплект контрольных вопросов предназначен для проведения промежуточного, итогового и заключительного контроля знаний, а также самоконтроля и определения рейтинга студента. Одно из главных требований к контролю - учёт индивидуальных особенностей студента. На основе полученного рейтинга преподаватель проводит аттестацию студента по курсу.
Сборник задач и проблемных вопросов, упражнений для закрепления теоретического материала предназначен для развития мыслительных способностей и коммуникативных умений в выборе правильного решения. Самостоятельная работа со сборником поможет студенту выявить свои «белые пятна» в знании предмета, ликвидировать их, успешно пройти итоговый контроль, набрать высокое количество баллов, а, следовательно, занять высокое положение в рейтинговой таблице.
Методические рекомендации предназначены для успешной работы над курсовой и практической работами.
Между педагогом и студентом складываются принципиально новые взаимоотношения, которые позволяют обеспечить осознанное самостоятельное достижение студентами определенного уровня знаний. С учетом выше перечисленных условий и достоинств была исследована дисциплина «Предметно-ориентированные экономические информационные системы» специальной области применения (СД.Ф.06.06) в дополнение к государственному образовательному стандарту высшего профессионального образования (ГОС) специальности 351400 (080801.65) «Прикладная информатика в экономике». Актуальность исследования данной дисциплины соответствует общей актуальности разработки УМК.
По государственному образовательному стандарту существует очень много экономической и технической литературы. Преподавателю главное не ошибиться в правильном подборе литературы, из которой он по крупицам складывает тематику курса. К данной дисциплине необходимо тщательно подобрать и взаимосвязать единым подходом учебники и учебные пособия, задачи и задания, другие элементы УМК, которые в совокупности раскрывают содержание учебного предмета, укрепляют межпредметные связи и усиливают практическую направленность курса. Хорошо продуманная частная методика преподавания позволяет педагогу успешно адаптироваться к специфике учебного предмета в образовательном учреждении и результативно обучить студентов.
Преподавание дисциплины «Предметно-ориентированные экономические информационные системы», основной целью которой является формирование профессионально значимых качеств, развитие умений и навыков, которые позволяют адаптировать будущего специалиста к профессиональной деятельности в области информационных систем и технологий, достигается за счет использования комплекса методов и средств на базе модульного обучения с имитацией производственных задач (деловые игры). Для реализации данного подхода курс по предметно-ориентированным экономическим информационным системам должен быть разбит на отдельные блоки согласно ГОСТу, с организацией в каждом из них информационной системы, включающей различные методики активизации познавательной и обучающей деятельности абитуриента, а также систему самоконтроля процесса освоения пройденного учебного материала.
В качестве содержательной основы рассматриваемых блоков были выделены семь основных модулей: (рис. 3):

Рис. 3. Основные модули изучения дисциплины «Предметно-ориентированные экономические информационные системы».
Модуль «Бухгалтерские информационные системы (БУИС)» предусматривает изучение системы «1С:Предприятие» и встроенного пакета MS Office Excel с различными методологическими подходами для лучшей адаптации будущего специалиста в производственной деятельности. Процесс изучения данных программных средств сопровождается активным использованием средств визуализации. Главная цель функционирования БУИС на предприятии - обеспечение руководства предприятия финансовой информацией для принятия обоснованных решений при выборе альтернативных вариантов использования ограниченных ресурсов.
Модуль «Банковские информационные системы». Интегрированная банковская информационная система (БИС) представляет собой единый программно-технологический комплекс, являющийся средством ускорения освоения, возвратности и сбалансированности ресурсов, контролируемых по заданным условиям финансирования и кредитования. Интегрированная БИС охватывает совокупность банковских задач не фрагментарно, а комплексно, отражая всю сложность их взаимосвязей.
Модуль «Информационные системы в налогообложении» основан на изучении использования информационных технологий во внебюджетной сфере деятельности. Практические занятия на тему «Налогообложение» позволят студентам самостоятельно, быстро и эффективно решать на персональном компьютере задачи, связанные с формированием, обработкой и представлением данных в налоговую службу, а также получить практические навыки работы с различными автоматизированными информационными системами в этой сфере деятельности. Таким образом, учащийся способен еще в процессе обучения получить не только полноценную информацию об использовании программных средств в области налогообложения, но и ознакомиться на практике с данными средствами в процессе решения задач в рамках смоделированной предметной области.
Модуль «Информационные системы управленческого консалтинга» представлен занятиями, на которых учащиеся знакомятся с применением информационных технологий в процессе оценки эффективности финансово-хозяйственной деятельности предприятия. Анализ эффективности финансово-экономической деятельности предприятия является одним из составляющих методик финансового анализа и служит для получения наиболее информативных параметров, дающих объективную картину функционирования предприятия. Данный этап сопровождается изучением программных средств, специально разработанных для возможности выработки у учащихся умений системного видения ситуации, проведения анализа сложившейся на предприятии ситуации и обоснования решения по ее улучшению. Для изучения данного модуля чаще всего используются автоматизированные деловые игры.
Модуль «Информационные системы в страховании» основан на изучении и использовании информационных технологий на таких программах, как «OSAGO», «KASKO» и т.д. Практические занятия по данным программам позволяют разобраться в специфике страхования физических, юридических лиц и других объектов.
Модуль «Информационные системы рынка ценных бумаг». С развитием фондового рынка ЦБ возникла необходимость учитывать принадлежность их конкретным инвесторам. Студенты рассматривают и изучают информационные системы ведения реестра (ИСВР) и информационные депозитарные системы (ИДС).
Модуль «Статистические информационные системы». Статистическая информация отличается разнообразием, массовостью и периодичностью поступления. Обработка всей статистической отчетности, поступившей от органов государственной статистики регионов, требует нескольких миллиардов вычислительных операций в год. Для выполнения такой огромной работы используется разветвленная сеть вычислительных установок по сбору и обработке информации, в которой применяют различные средства вычислительной техники, что придает статистической ИС человеко-машинный характер, определяемый уровнем автоматизации обработки статистической информации.
Статистическая ИС отвечает всем требованиям, предъявляемым ко всем сложным системам:
- единство элементов системы с точки зрения их оптимального взаимодействия для достижения общей цели;
- большие размеры;
- сложность поведения и др.
Методика использования данного учебно-методического комплекса показывает, что с его помощью достаточно эффективно можно решить такие труднодостижимые цели, как придание процессу обучения творческого характера; формирование целостного представления о профессии и профессиональных мотивах; интенсификация процесса обучения; воспитание ответственного отношения к труду. С помощью учебно-методического комплекса возможно сократить курс обучения без ущерба для полноты изложения и глубины усвоения учебного материала; стимулировать самостоятельное обучение и обеспечивать индивидуальный темп обучения студента.
Последнее десятилетие отмечено стремительным развитием компьютерных систем, модернизацией и сменой поколений вычислительной техники, переходом на новые операционные системы, обновлением версий прикладных программ, предъявляющих все возрастающие требования к компьютерной грамотности специалистов. Выпускник специальности 080801.65, «должен обладать специальной подготовкой в своей предметной области; знаниями перспективных информационных технологий проектирования, создания, анализа и сопровождения профессионально-ориентированных информационных систем; профессиональной способностью прогнозирования, моделирования и создания информационных процессов в конкретной области применения; умением выполнять работы по развитию возможностей профессионально-ориентированных информационных систем на всех стадиях их жизненного цикла; пониманием основных тенденций развития информационных систем, связанных с изменениями условий в области применения[1]. А это возможно «при подготовке специалиста, умеющего формулировать и решать задачи проектирования профессионально-ориентированных информационных систем с использованием различных методов и решений; ставить задачу системного проектирования и комплексирования локальных и глобальных сетей обслуживания пользователей информационных систем; ставить и решать задачи, связанные с организацией диалога между человеком и информационной системой; проводить выбор интерфейсных средств при построении сложных профессионально-ориентированных информационных систем; формулировать основные технико-экономические требования к проектируемым профессионально-ориентированным информационным системам; создавать профессионально-ориентированные информационные системы; разрабатывать ценовую политику применения информационных систем в предметной области»[2]. Следовательно, для оптимизации подготовки специалистов «информатик - экономист» важно не только выявить междисциплинарные связи, но и учесть их профессиональную направленность при использовании содержания учебных дисциплин, предлагаемых государственным образовательным стандартом.
Скачано с www.znanio.ru
[1] Государственный образовательный стандарт высшего профессионального образования, 2002 г
[2] Государственный образовательный стандарт высшего профессионального образования, 2002 г
Материалы на данной страницы взяты из открытых источников либо размещены пользователем в соответствии с договором-офертой сайта. Вы можете сообщить о нарушении.