Определение потребности в оборотном капитале

  • docx
  • 12.01.2025
Публикация на сайте для учителей

Публикация педагогических разработок

Бесплатное участие. Свидетельство автора сразу.
Мгновенные 10 документов в портфолио.

Иконка файла материала Определение потребности в оборотном капитале.docx

Определение потребности в оборотном капитале

 

Величина оборотных средств на каждом предприятии планируется по установленным нормативам оборотных средств. Норматив оборотных средств представляет собой минимальную их величину, необходимую для выполнения планового задания.

Применяются следующие основные методы нормирования оборотных средств: прямого счета, аналитический, коэффициентный.

Метод прямого счета предусматривает обоснованный расчет запасов по каждому элементу оборотных средств с учетом всех изменений в уровне организационно-технического развития предприятия, транспортировке товарно-материальных ценностей, практике расчетов между предприятиями. Этот метод, будучи очень трудоемким, требует высокой квалификации


экономистов, привлечения к нормированию работников многих служб предприятий (снабжения, юридической, сбыта продукции, производственного отдела, бухгалтерии). Но это позволяет наиболее точно рассчитать потребность предприятия в оборотных средствах.

Аналитический метод применяется в том случае, когда в планируемом периоде не предусмотрено существенных изменений в условиях работы предприятия по сравнению с предшествующим. В этом случае расчет норматива оборотных средств осуществляется, укрупнено, учитывая соотношение между темпами роста объема производства и размером нормируемых оборотных средств в предшествующем периоде. При анализе имеющихся оборотных средств их фактические запасы корректируются, излишние исключаются.

При коэффициентном методе новый норматив определяется на базе норматива предшествующего периода путем внесения в него изменений с учетом условий производства, снабжения, реализации продукции (работ, услуг), расчетов.

На практике наиболее распространен метод прямого счета. Преимуществом этого метода является достоверность, позволяющая сделать наиболее точные расчеты частных и совокупного нормативов.

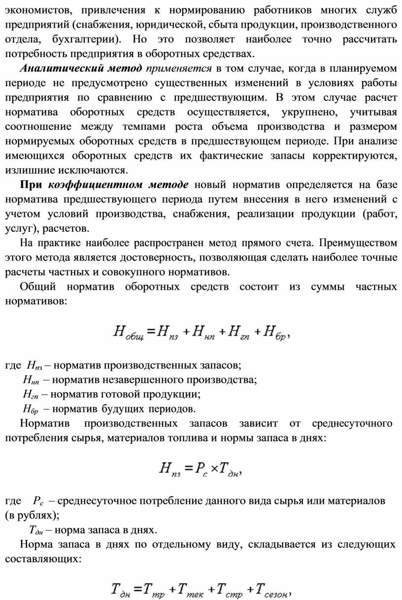
Общий норматив оборотных средств состоит из суммы частных нормативов:

 

Image411

 

где Нпз норматив производственных запасов;

Ннп норматив незавершенного производства;

Нгп норматив готовой продукции;

Нбр норматив будущих периодов.

Норматив    производственных   запасов   зависит    от    среднесуточного потребления сырья, материалов топлива и нормы запаса в днях:

 

Image412

 

где    Рс среднесуточное потребление данного вида сырья или материалов рублях);

Тдн норма запаса в днях.

Норма запаса в днях по отдельному виду, складывается из следующих составляющих:

 

Image413


где Ттр транспортный запас;

Ттек текущий складской запас;

Тстр страховой запас;

Тсезон сезонный запас.

Транспортный запас устанавливается по продолжительности времени пробега груза от поставщика до потребителя с учетом времени документооборота.

Текущим складским запасом материальных ценностей называют запас, обеспечивающий потребности производства на период между двумя очередными поступлениями от поставщиков.

Страховым запасом материальных ценностей называется запас, предназначенный для обеспечения потребностей производства на случай задержки поступления материальных ценностей.

Величину страхового запаса устанавливают, как правило, в пределах 50

% от величины текущего запаса. Этот предел повышается в случае, если предприятие расположено вдали от поставщиков, потребляемые материалы являются уникальными, выпускаемая продукция требует много компонентов или комплектующих от разных поставщиков.

Сезонный запас рассчитывается на предприятиях с сезонным характером поставок сырья.


 

Скачивание материала доступно только для авторизованных пользователей.