Определение в планируемом периоде количества ТО и КР

  • docx
  • 28.05.2021
Публикация на сайте для учителей

Публикация педагогических разработок

Бесплатное участие. Свидетельство автора сразу.
Мгновенные 10 документов в портфолио.

Иконка файла материала 20о.docx

Определение в планируемом периоде количества ТО и КР

 

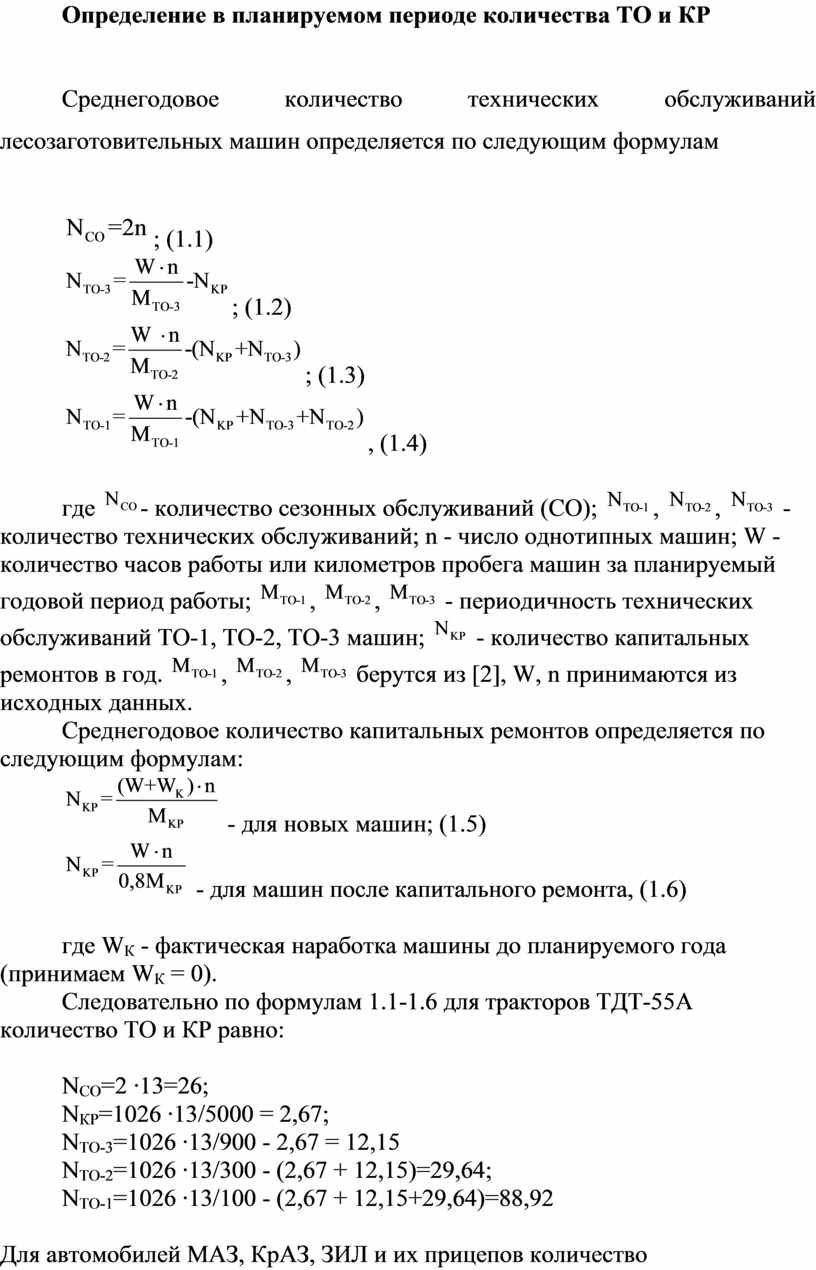
Среднегодовое количество технических обслуживаний лесозаготовительных машин определяется по следующим формулам

 

; (1.1)

; (1.2)

; (1.3)

, (1.4)

 

где - количество сезонных обслуживаний (СО); , ,  -количество технических обслуживаний; n - число однотипных машин; W - количество часов работы или километров пробега машин за планируемый годовой период работы; , ,  - периодичность технических обслуживаний ТО-1, ТО-2, ТО-3 машин;  - количество капитальных ремонтов в год. , ,  берутся из [2], W, n принимаются из исходных данных.

Среднегодовое количество капитальных ремонтов определяется по следующим формулам:

 - для новых машин; (1.5)

 - для машин после капитального ремонта, (1.6)

 

где WК - фактическая наработка машины до планируемого года (принимаем WК = 0).

Следовательно по формулам 1.1-1.6 для тракторов ТДТ-55А количество ТО и КР равно:

 

NСО=2 13=26;

NКР=1026 13/5000 = 2,67;

NТО-3=1026 13/900 - 2,67 = 12,15

NТО-2=1026 13/300 - (2,67 + 12,15)=29,64;

NТО-1=1026 13/100 - (2,67 + 12,15+29,64)=88,92

 

Для автомобилей МАЗ, КрАЗ, ЗИЛ и их прицепов количество технических воздействий ТО-3 не рассчитывается [1].

Аналогичным образом рассчитываем количество ТО и КР для всего парка машин. Результаты приведены в таблице 1.1.

 

Таблица 1.1.1

Количество ТО и КР

Парк машин для заготовки и вывозки древесины

Количество ТО и КР

 

Nкр

Nто-3

Nто-2

Nто-1

Nсо

1

2

3

4

5

6

ТДТ-55А

2,67

12,15

29,64

88,92

26

ТТ-4М

1,57

7,83

28,22

150,48

90

ЛТ-171А

1,14

4,01

5,15

30,9

10

ТТР-401

3,20

14,58

35,57

106,70

31

ЛП-33А

1,43

6,01

22,32

119,04

16

ЛП-30Б

1,35

6,16

15

45,04

14

ЛТ-65Б

1,15

4,04

15,55

82,96

10

ЛТ-188

0,95

3,30

12,76

68,03

8

МАЗ-5434

3,69

-

38,52

126,65

24

ГКБ-9362

3,28

-

36,12

120,33

24

КРАЗ-255Л

7,55

-

70,93

313,9

38

ГКБ-9362

7,54

-

57,85

199,72

38

ЗИЛ-131

1,93

-

28,9

123,7

14

ГКБ-9362

2,97

-

22,79

78,67

14

 


 

Скачивание материала доступно только для авторизованных пользователей.