Оценка значений квадратных корней_Приложение 3 к уроку №8

  • docx
  • 30.04.2020
Публикация на сайте для учителей

Публикация педагогических разработок

Бесплатное участие. Свидетельство автора сразу.
Мгновенные 10 документов в портфолио.

Иконка файла материала Оценка значений квадратных корней_Приложение 3 к уроку №8.docx

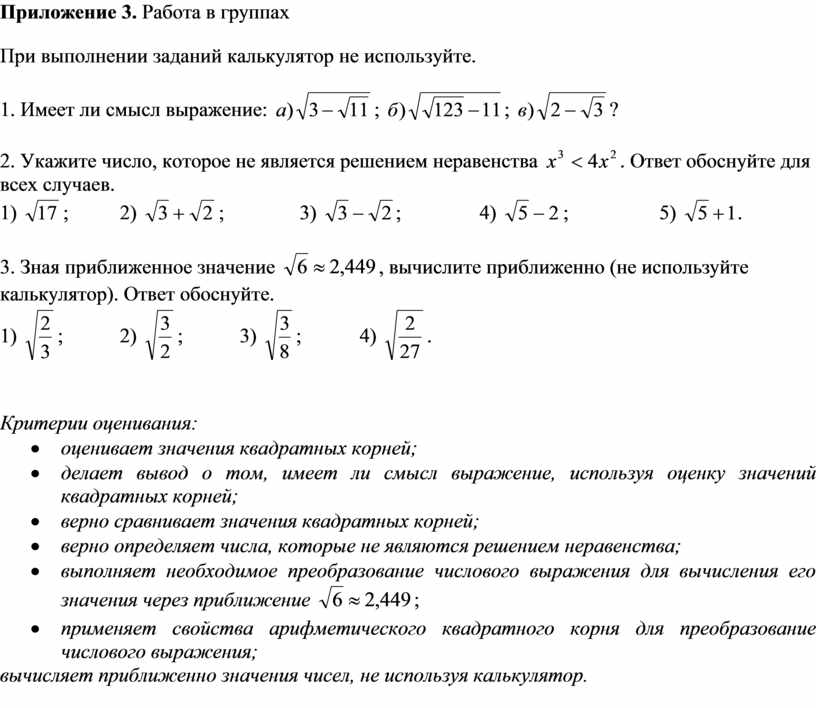
Приложение 3. Работа в группах

При выполнении заданий калькулятор не используйте.

1. Имеет ли смысл выражение: ; ; ?

2. Укажите число, которое не является решением неравенства . Ответ обоснуйте для всех случаев.

1) ;          2) ;               3) ;                4) ;                  5) .

 

3. Зная приближенное значение , вычислите приближенно (не используйте калькулятор). Ответ обоснуйте.

1) ;           2) ;           3) ;           4) .

 

 

Критерии оценивания:

  • оценивает значения квадратных корней;
  • делает вывод о том, имеет ли смысл выражение, используя оценку значений квадратных корней;
  • верно сравнивает значения квадратных корней;
  • верно определяет числа, которые не являются решением неравенства;
  • выполняет необходимое преобразование числового выражения для вычисления его значения через приближение ;
  • применяет свойства арифметического квадратного корня для преобразование числового выражения;
  • вычисляет приближенно значения чисел, не используя калькулятор.