PASCAL ABC Лабораторная работа № 1
Программирование линейных алгоритмов
Цель работы: уметь программировать линейные алгоритмы, записывать выражения на
языке Паскаль с использованием стандартных функций.
Линейным называется алгоритм, в котором результат получается путем однократного выполнения заданной последовательности действий при любых значениях исходных данных. Согласно линейному алгоритму, прогон программы начинается с ее первого выполняемого оператора. Операторы будут задействованы последовательно, один за другим, в соответствии с их расположением в тексте программы.
Задание 1. Определить площадь треугольника по формуле Герона
![]()
где а, b, с - длины сторон;
р = (а + b + с)/2 - полупериметр треугольника.
Для того чтобы рассчитать S, необходимо иметь численные значения р, а, b, с. Мы можем рассчитать р по формуле, а вот значения а, b, с должны быть заданы заранее.
Составить программу вычисления площади треугольника по формуле Герона для исходных данных трем сторонам a, b, c.
Программа на языке Pascal
program Geron; {заголовок программы}
var a, b, c, p, s : real; {описание переменных вещественного типа}
begin {начало раздела операторов}
readln(a, b, c); {вычисление исходных данных – сторон треугольника}
p := (a + b + c) / 2; {вычисление полупериметра}
s := sqrt(p * (p – a) * (p – b) * (p – c)); {вычисление площади}
write (‘ Площадь S=’,s:8:3); {вывод результирующей площади}
end. {завершение программы}
Как уже
говорилось ранее, совершенно не обязательно записывать каждый оператор на новой
строке. Верной была бы и следующая запись:
program Geron; var a, b, c, p, s : real; begin readln(a, b, c); p := (a + b
+ c) / 2;
s := sqrt(p * (p – a) * (p – b) * (p – c)); write (s); end.
Задание 2. Операции с переменными целого типа
Program Action;
Var A,B,C: integer;
begin
A:=17; B:=3;
C:=A*B; {Операция умножения} writeln(‘17*3=’,C);
C=A div B ; {Деление нацело} writeln(‘17 div 3=’,C );
C:=A mod B ; { Вычисление остатка от деления: } writeln(‘17 mod 3=’,C);
C:= A+B; { Сложение : } writeln(‘17 mod 3=’,C);
C=A-B; {Вычитание: } writeln(‘17 mod 3=’,C);
end.
При запуске программы вывод на экран :
17*3=51
17 div 3=5
17 mod 3= 5
17 + 3=20
17 - 3=14
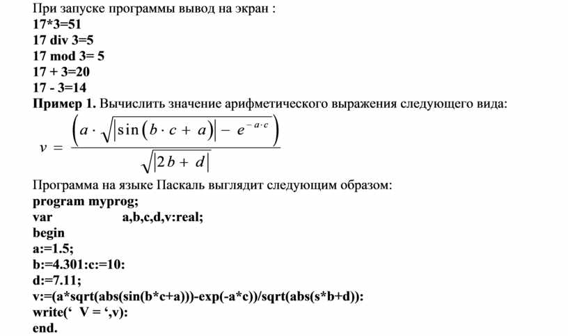
Пример 1. Вычислить значение арифметического выражения следующего вида:

Программа на языке Паскаль выглядит следующим образом:
program myprog;
var a,b,c,d,v:real;
begin
a:=1.5;
b:=4.301:c:=10:
d:=7.11;
v:=(a*sqrt(abs(sin(b*c+a)))-exp(-a*c))/sqrt(abs(s*b+d)):
write(‘ V = ‘,v):
end.
Скачано с www.znanio.ru
Материалы на данной страницы взяты из открытых источников либо размещены пользователем в соответствии с договором-офертой сайта. Вы можете сообщить о нарушении.