Практическое занятие. Вычисление производных сложных функций.

  • docx
  • 20.11.2025
Публикация на сайте для учителей

Публикация педагогических разработок

Бесплатное участие. Свидетельство автора сразу.
Мгновенные 10 документов в портфолио.

Иконка файла материала ПР Вычисление производных сложных функций. Правило Лопиталя..docx

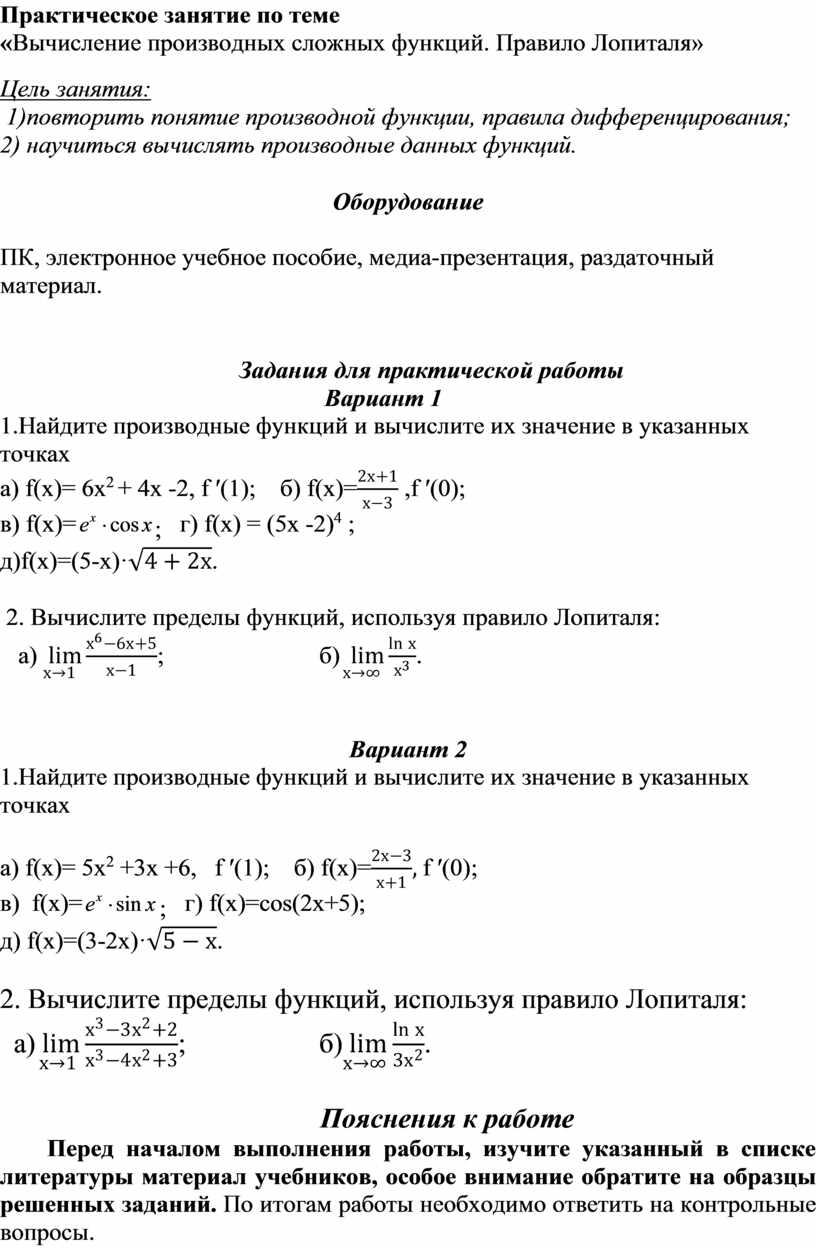
Практическое занятие по теме

«Вычисление производных сложных функций. Правило Лопиталя»

 

Цель занятия:

 1)повторить понятие производной функции, правила дифференцирования;

2) научиться вычислять производные данных функций.

 

Оборудование

 

ПК, электронное учебное пособие, медиа-презентация, раздаточный материал.

 

 

Задания для практической работы

Вариант 1

1.Найдите производные функций и вычислите их значение в указанных точках

а) f(x)= 6х2 + 4х -2, f ′(1);    б) f(x)= ,f ′(0);

в) f(x)=;   г) f(x) = (5x -2)4 ;

д)f(x)=(5-х)·.

 

 2. Вычислите пределы функций, используя правило Лопиталя:

   а);                        б).

 

 

Вариант 2

1.Найдите производные функций и вычислите их значение в указанных точках

 

а) f(x)= 5х2 +3х +6,   f ′(1);    б) f(x)=f ′(0);

в)  f(x)=;   г) f(x)=cos(2x+5);  

д) f(x)=(3-2х)·.

 

2. Вычислите пределы функций, используя правило Лопиталя:

  а);                    б).

 

                                                     Пояснения к работе

Перед началом выполнения работы, изучите указанный в списке литературы материал учебников, особое внимание обратите на образцы решенных заданий. По итогам работы необходимо ответить на контрольные вопросы.

1 вариант: Андреев Олег, Булаев Данил, Драгомерецкий Егор, Идиатуллин Роман,  Минин Иван, Овчинников Игорь,  Шестаков Андрей, Бычков Иван, Итбаев Наиль, Кабиров Ильнур,  Четин Алексей.

 

2 вариант:  Ахметов Владислав, Бадьин Никита, Кузнецов Вадим, Федосеев Богдан, Шкурин Дмитрий,   Драгой Дмитрий, Турыгин Константин,  Иванов Денис, Дубов Денис, Киселев Илья, Киреев Илья.

 

 

Контрольные вопросы

 

1.Что называют производной функции?

2.Производные каких элементарных функций существуют?

3.Какие правила дифференцирования вы знаете? Какие из них применяются в данной работе?

4. Как вычислить производную сложной функции?

 

 

Литература

 

1.     Григорьев В.П., Дубинский Ю.А. Элементы высшей математики. М.: Издательский центр «Академия», 2009, стр.116-122.

 



 

Скачивание материала доступно только для авторизованных пользователей.