р азв етв ляющийся а лг оритм – алгоритм, содержа- щий хотя бы одно условие, в результате проверки которого выпол- няется либо одна, либо другая последовательность действий. выбор направления выполнения алгоритма зависит от исходных или промежуточных данных.
Пример типовой задачи
![]()
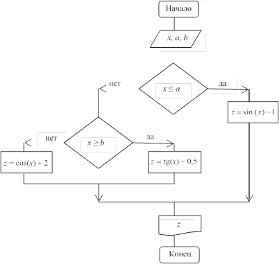
для заданных a,
b и x вычислить:
![]() |
|||||
приведена на рис. 2.
program prim2;
var a, b, x, z: real; begin
write('введите a='); readln(a); write('введите b='); readln(b); write('введите x='); readln(x); if x <= a then z: = sin(x) – 1
else
if x >= b then z: = sin(x)/cos(x) – 0.5 else z: = cos(x) + 2;
writeln('z=', z:6:2)
end.

рис. 2. блок-схема разветвляющегося алгоритма
using System;
namespace ConsoleApplication20
{
class Program
{
static void Main(string[] args)
{
Console.Write("введите a=");
double a = double.Parse(Console.ReadLine()); Console.Write("введите b=");
double b = double.Parse(Console.ReadLine());
Console.Write("введите x=");
double x = double.Parse(Console.ReadLine());
double z;
if (x <= a)
z = Math.Sin(x) – 1; else if (x >= b)
z = Math.Tan(x) – 0.5; else
z = Math.Cos(x) + 2; Console.WriteLine("z=" + z.ToString("E")); Console.ReadLine();
}
}
}
Задачи
1. ввести целое число N. выяснить, кратно ли оно трем.
2. по заданным x, y составить программу вычисления значе- ния z:
1) z = min (x, y) + 0,5 ;
![]()
![]()
![]()
![]()
![]()
1+ max2 (x, y)
3. ![]()
![]()
![]()
![]()
![]()
даны действительные числа x, y,
z. получить:
L = 2max (x, z) – 3min (x, y, z).
4. по заданным вещественным числам a, b, c вычислить:
P = max (a, b, c) + min (a, b,
c) .
2
5. ввести два целых числа. выяснить, являются ли они оба четными или нечетными, либо одно четное, а другое нечетное.
6. даны действительные числа a, b, c. проверить, выполня- ются ли неравенства a < b < c.
7. даны действительные числа a, b, c. удвоить эти числа, если
a ≥ b ≥ c, и заменить их абсолютными значениями, если это не так.
8. даны два действительных числа. заменить первое число нулем, если оно меньше второго или равно ему, и оставить числа без изменения в противном случае.
9. даны три действительных числа. выбрать из них те, кото- рые принадлежат интервалу (1, 3).
10. даны три числа. определить, являются ли они последо- вательными членами арифметической прогрессии, и найти ее разность.
11.
![]() |
а б в
12. даны действительные числа x, y. определить, принадлежит ли точка с координатами (х, y) заштрихованной части плоскости в вариантах а – в.


у
1
– 2 1 х
а б в
13. 
![]()
даны действительные числа x, y. определить,
принадле- жит ли точка с координатами
(х, y) заштрихованной части плос- кости в вариантах а – е.

1
a б
![]() |
в г
![]() |
д e
14. заданы целые числа x, y, m, n. если разность (x – y) меньше остатка от деления m на n, увеличить x на 1.
15. задано целое трехзначное число K. определить, органи- зуют ли цифры этого числа упорядоченную последовательность, и выдать соответствующее сообщение.
16. по четырехзначному номеру трамвайного билета опреде- лить, является ли он счастливым (билет считается счастливым, если сумма первых двух цифр номера совпадает с суммой двух его последних цифр).
17. заданы целые числа: k, l, n, m. проверить, является ли k
делителем всех чисел.
18. заданы размеры А, В прямоугольного отверстия и размеры
x, y, z кирпича. определить, проходит ли кирпич через отверстие.
19. заданы числа a, b, c. напечатать эти числа в порядке убы- вания их абсолютных величин.
20.
дано
действительное число а. для функций f (х), графики которых
представлены ниже, вычислить f (a).

y = 0
y = 0 х
y = 0 х
21. написать программу для вычисления значения функции f
![]()
![]()
![]()
![]()
для заданного значения
x:
![]() |
|||||||
![]()
22.
![]()
![]()
![]()
![]()
![]()
![]()
![]()
![]()
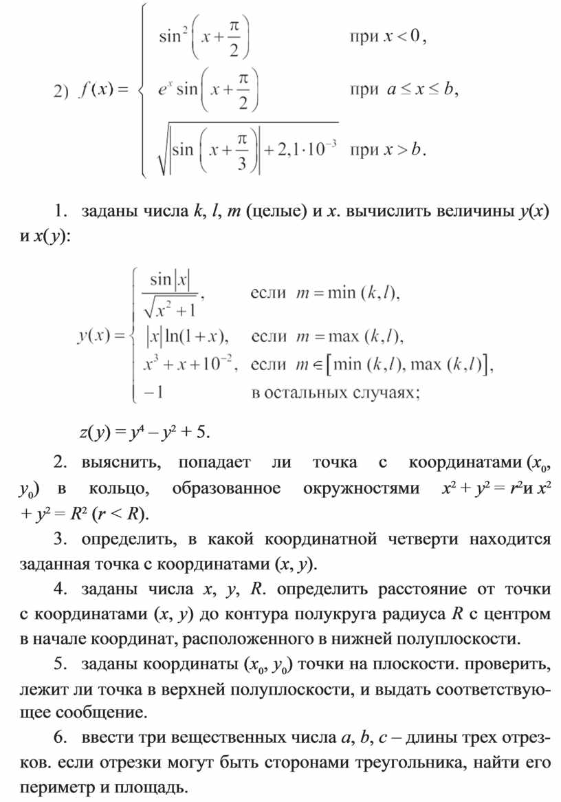
заданы числа k, l,
m (целые) и x. вычислить
величины y(x) и x( y):
![]()
![]()
![]()

![]()
z( y) = y4 – y2 + 5.
23. выяснить, попадает ли точка с координатами (x0, y0) в кольцо, образованное окружностями x2 + y2 = r2 и x2 + y2 = R2 (r < R).
24. определить, в какой координатной четверти находится заданная точка с координатами (x, y).
25. заданы числа x, y, R. определить расстояние от точки с координатами (x, y) до контура полукруга радиуса R с центром в начале координат, расположенного в нижней полуплоскости.
26. заданы координаты (x0, y0) точки на плоскости. проверить, лежит ли точка в верхней полуплоскости, и выдать соответствую- щее сообщение.
27. ввести три вещественных числа a, b, c – длины трех отрез- ков. если отрезки могут быть сторонами треугольника, найти его периметр и площадь.
28. найти решение системы уравнений:
ì ax + by = c,
ídx + ey = f .
29. определить, является ли заданный год N високосным. год високосный, если N не кратно 100 и число, изображаемое его двумя последними цифрами, кратно четырем. если N кратно 100, то год високосный лишь при N, кратном 400.
30. заданы координаты вершин прямоугольника со сторо- нами, параллельными осям координат. определить площадь части прямоугольника, расположенной в первой координатной четверти.
31. на плоскости заданы точки M1(x1, y1), M2(x2, y2), N1(x3, y3), N2(x4, y4). проверить, являются ли параллельными прямые, одна из которых проходит через точки M1, M2, а другая – через точки N1, N2. если прямые пересекаются, то найти координаты точки пересечения.
32. два прямоугольника со сторонами, параллельными осям координат, заданы координатами двух своих противоположных вершин: M1(x1, y1), M2(x2, y2) – первый, N1(x3, y3), N2(x4, y4) – второй
прямоугольник. найти площадь их пересечения.
33. найти координаты точек пересечения прямой y = kx + b и окружности радиуса R с центром в начале координат. опреде- лить, сколько точек пересечения расположены в первой коорди- натной четверти.
34. заданы числа k, a, b. определить число точек пересечения прямой y = kx + b с гиперболой y = a/x и их координаты.
35. заданы числа k, a, b. проверить, попадают ли веществен- ные корни уравнения x2 + ax + b = 0 в интервал (−k, k).
36. заданы числа a, b, x, y, z (a < b). определить, какие из чисел x, y, z попадают в отрезок [a, b]. напечатать также количе- ство таких чисел.
37. заданы координаты двух точек на плоскости (x1, y1), (x2, y2) и числа R, P (R > 0). определить, попадают ли обе точки внутрь полукруга радиуса R с центром в точке (P, 0), лежащего в верхней
полуплоскости.
38. заданы числа a, b, c, d (a < b, c < d) и x. определить, при- надлежит ли x какому-либо из отрезков [a, b], [c, d] или их общей части. ответ выдать в виде сообщения.
39. заданы числа k, b, c, d, e. определить количество и координаты точек пересечения прямой у = kx + b и параболы y = cx2 + dx + e и расстояние от каждой точки до начала координат.
40. заданы числа k, b, a, l. определить, попадают ли обе точки пересечения прямой y = kx + b и параболы y = ax2 в квадрат со стороной l и центром в начале координат (стороны параллельны осям). напечатать сообщение и координаты точек.
41. заданы числа a, b, c, u, v. найти наибольшее и наименьшее значения функции у = ax2 + bx + c на отрезке [u, v].
42. составить программу, определяющую число действитель- ных корней биквадратного уравнения ax4 + bx2 + c = 0.
43. заданы k1, b1, k2, b2 и e (e > 0). определить, содержится ли точка пересечения прямых у = k1х + b1 и у = k2х + b2 в e – окрест- ности начала координат. если прямые совпадают, то проверить
пересечение прямой с e – окрестностью начала координат.
44. ввести N1, N2, N3 – количества пропущенных часов занятий в среднем на студента за неделю для трех групп. если min (N1, N2, N3) < 10, то напечатать: «есть хорошая группа».
45. ввести N1, N2, N3 – количества рекламаций на 3 вида
товаров. напечатать текст «все товары хорошие», если
max (N1, N2, N3) < 5, иначе – «есть плохие товары».
46. по номеру дня недели выдать сообщение, каким он явля-
ется – рабочим или выходным.
Материалы на данной страницы взяты из открытых источников либо размещены пользователем в соответствии с договором-офертой сайта. Вы можете сообщить о нарушении.