Разработка к уроку

  • docx
  • 08.10.2025
Публикация на сайте для учителей

Публикация педагогических разработок

Бесплатное участие. Свидетельство автора сразу.
Мгновенные 10 документов в портфолио.

Иконка файла материала Параллельные плоскости. Признаки параллельности двух плоскостей.docx

 

1. ИНФОРМАЦИЯ О РАЗРАБОТЧИКЕ ПЛАНА

ФИО разработчика

 

Мальцагова Зарема

Место работы

 

2. ОБЩАЯ ИНФОРМАЦИЯ ПО УРОКУ

Класс (укажите класс, к которому относится урок):

10 «а», 10 «б»

Место урока

 

Темаурока

Параллельные плоскости. Признаки параллельности двух плоскостей

Уровень изучения (укажите один или оба уровня изучения (базовый, углубленный), на которые рассчитан урок):

углубленный

Тип урока (укажите тип урока):

урок освоения новых знаний и умений

урок-закрепление

урок-повторение

урок систематизации знаний и умений

урок развивающего контроля

ü  комбинированный урок

другой (впишите)

Планируемые результаты:определять, являются ли две плоскости параллельными, используя признаки параллельности; применять полученные знания для решения задач, связанных с параллельными плоскостями; объяснять основные концепции и признаки параллельных плоскостей с использованием правильных терминов и определений.

Личностные анализировать и рассуждать о параллельности плоскостей, выявлять и применять признаки параллельности для решения задач.

Метапредметныеиспользовать геометрические понятия и операции для определения параллельности плоскостей, а также для решения задач, связанных с этой темой.

Предметныеобъяснять понятие параллельных плоскостей, а также описать и применить признаки параллельности в коммуникации с другими.

Ключевые слова (ПАРАЛЛЕЛЬНОСТЬ, ПЛОСКОСТИ, ПРИЗНАКИ):

Краткое описание (Урок по геометрии 10 класса по теме «Понятие параллельных плоскостей и признаки», которые позволяют определить их параллельность. Мы рассмотрим основные характеристики параллельных плоскостей и расстояние между плоскостями.

Во время урока мы будем использовать следующие материалы/оборудование/электронные образовательные ресурсы:

- Доска или мультимедийная доска для записи и визуализации ключевых понятий и примеров.

- Учебник по геометрии или презентация с информацией о параллельных плоскостях и признаках параллельности.Основная литература: Глазков Ю. А., Юдина И. И., Бутузов В. Ф. Рабочая тетрадь по геометрии 10 Москва «Просвещение» 2013 год. С. 1-4.

Дополнительная литература: Зив Б. Г. Геометрия 10 класс Дидактические материалы Москва «Просвещение» 2013 год. С.4, 14, 24

- Примеры и упражнения для практического применения признаков параллельности плоскостей.

- Калькулятор или компьютер с программой для выполнения вычислений, если необходимо.

- Электронные образовательные ресурсыhttps://resh.edu.ru/subject/lesson/6129/conspect/131671/.

Урок предоставит ученикам возможность углубить свои знания в геометрии, развить навыки анализа и решения задач, а также применить полученные знания в реальных ситуациях.)

3. БЛОЧНО-МОДУЛЬНОЕ ОПИСАНИЕ УРОКА

БЛОК 1. Вхождение в тему урока и создание условий для осознанного восприятия нового материала

Этап 1.1. Мотивирование на учебную деятельность

Урок о параллельных плоскостях представляет собой захватывающее путешествие в мир геометрии. Знание и понимание параллельности плоскостей являются фундаментальными для понимания трехмерного пространства и применения его в реальной жизни.

Мы будем исследовать, почему две плоскости могут быть параллельными и как мы можем определить эту параллельность. Урок поможет тебе развить аналитическое мышление, логическое рассуждение и навыки решения задач. Ты узнаешь, как использовать признаки параллельности плоскостей для решения практических задач и применения их в реальной жизни.

Понимание параллельных плоскостей также может быть полезным в различных областях, таких как архитектура, инженерия, графика и дизайн. Ты сможешь применить эти знания для создания более эффективных и точных моделей, чертежей и проекций.

Параллельные плоскости - это увлекательная часть геометрии, которая может быть применена в реальной жизни и способствовать развитию твоих математических навыков. Так что давай вместе погрузимся в мир параллельных плоскостей и откроем новые возможности!

Уверен, что вы сможите успешно освоить эту тему, и получите удовольствие от этого урока!

Этап 1.2. Актуализация опорных знаний

- Верно ли утверждение: если две прямые не имеют общих точек, то они параллельны? (Утверждение верно: если две прямые не имеют общих точек, то они параллельны.)

- Точка М не лежит на прямой а. Сколько прямых, не пересекающих прямую а, проходит через точку М? Сколько на этих прямых параллельны прямой а?(Из всех прямых, проведенных через точку М и не пересекающих прямую а, параллельны ей будет только одна. Это можно понять из определения параллельных прямых: они лежат в одной плоскости и не пересекаются. Если бы через точку М проходило больше одной параллельной прямой, то они пересекались бы между собой, что противоречит определению параллельных прямых.)

- Прямые а и с параллельны, а прямые а и в пересекаются. Могут ли прямые в и с параллельны?(Т.к. прямые а и в пересекаются, то они лежат в некоторой плоскости. Если прямая с, параллельная прямой а, тоже лежит в этой плоскости, то она будет пересекаться с прямой в. Если прямая с параллельна плоскости, в которой лежат прямые а и в, то с прямой в она будет скрещиваться. Ответ: да, могут.)

Этап 1.3. Целеполагание

Цель урока: ознакомиться с понятием параллельных плоскостей и научиться определять их признаки.

Задачи урока:

1. Изучить определение параллельных плоскостей и разобраться, почему они никогда не пересекаются.

2. Рассмотреть признаки параллельности двух плоскостей, такие как равенство нормальных векторов и расстояние между плоскостями.

3. Проанализировать примеры и упражнения для практического применения признаков параллельности плоскостей.

4. Проверить понимание материала через решение задач и устное объяснение признаков параллельности плоскостей.

Глоссарий по теме

Определение. Две прямые в пространстве называются параллельными, если они лежат в одной плоскости и не пересекаются.

Определение. Скрещивающиеся прямые — прямые, которые не лежат в одной плоскости.

Определение. Два отрезка называются параллельными, если они лежат на паралельных прямых.

Определение. Плоскости, которые не пересекаются, называются параллельными.

БЛОК 2. Освоение нового материала

Этап 2.1. Осуществление учебных действий по освоению нового материала

Как известно из аксиом стереометрии, если плоскости имеют одну общую точку, то они пересекаются по прямой, проходящей через эту точку. Значит две плоскости или пересекаются, или не пересекаются.

Определение. Плоскости, которые не пересекаются, называются параллельными.

Параллельные плоскости α и β обозначаются αβ.

Изображение:https://resh.edu.ru/uploads/lesson_extract/6129/20190329180729/OEBPS/objects/c_geom_10_6_1/a05f2823-691f-4a83-86be-50c96dbbedad.pnghttps://resh.edu.ru/uploads/lesson_extract/6129/20190329180729/OEBPS/objects/c_geom_10_6_1/be2d5b2d-ad15-46e6-9fff-69132a32c26a.pnghttps://resh.edu.ru/uploads/lesson_extract/6129/20190329180729/OEBPS/objects/c_geom_10_6_1/b9113ea9-a356-4153-a493-b71a3b5cd182.png

Пример 1.

Любая конструкция с полом, потолком и стенами даёт нам представление о параллельных плоскостях - пол и потолок как две параллельные плоскости, боковые стены как параллельные плоскости.

https://resh.edu.ru/uploads/lesson_extract/6129/20190329180729/OEBPS/objects/c_geom_10_6_1/305a3ed1-19a6-4db6-8ee4-9dc458f0a6ec.pngПризнак параллельности плоскостей. Если две пересекающиеся прямые одной плоскости соответственно параллельны двум пересекающимся прямым другой плоскости, то эти плоскости параллельны.

 

Доказательство.

Пусть α и β - данные плоскости, a1 и a2 – пересекающиеся прямые в плоскости α, а b1 и b2 соответственно параллельные им прямые в плоскости β. 

Допустим, что плоскости α и β не параллельны, то есть они пересекаются по некоторой прямой c.

Прямая a1 параллельна прямой b1, значит она параллельна и самой плоскости β.

https://resh.edu.ru/uploads/lesson_extract/6129/20190329180729/OEBPS/objects/c_geom_10_6_1/f3c7acdb-5c3e-40c4-8963-2f034d1fdd95.pngПрямая a2 параллельна прямой b2, значит она параллельна и самой плоскости β (признак параллельности прямой и плоскости).

 Прямая c принадлежит плоскости α, значит хотя бы одна из прямых a1 или a2 пересекает прямую c, то есть имеет с ней общую точку. Но прямая c также принадлежит и плоскости β, значит, пересекая прямую c, прямая a1 или a2 пересекает плоскость β, чего быть не может, так как прямые a1 и a2 параллельны плоскости β.

Из этого следует, что плоскости α и β не пересекаются, то есть они параллельны

Теорема доказана.

Свойства параллельных плоскостей.

Теорема 1. Если две параллельные плоскости пересекаются третьей, то линии их пересечения параллельны.

Доказательство. 

Пусть α и β - параллельные плоскости, а γ- плоскость, пересекающая их.

Плоскость α пересекается с плоскостью γ по прямой a.  

https://resh.edu.ru/uploads/lesson_extract/6129/20190329180729/OEBPS/objects/c_geom_10_6_1/fdc85842-2ccb-48e8-9e87-75b97bfaa08f.pngПлоскость β пересекается с плоскостью γ по прямой b. 

https://resh.edu.ru/uploads/lesson_extract/6129/20190329180729/OEBPS/objects/c_geom_10_6_1/afa2227f-6a82-4bb1-948e-1afc33086c3f.pngЛинии пересечения a и b лежат в одной плоскости γ и потому могут быть либо пересекающимися, либо параллельными прямыми. Но, принадлежа двум параллельным плоскостям, они не могут иметь общих точек. Следовательно, они параллельны.

Теорема 2. Отрезки параллельных прямых, заключенных между двумя параллельными плоскостями, равны.

Доказательство.

Пусть α и β - параллельные плоскости, а a и b – параллельные прямые, пересекающие их.

Через прямые a и b можно провести плоскость - эти прямые параллельны, значит определяют плоскость, причём только одну.

Проведённая плоскость пересекается с плоскостью α по прямой AB, а с плоскостью β по прямой CD. 

По предыдущей теореме прямые AB и CD параллельны. Четырехугольник ABCD есть параллелограмм (у него противоположные стороны параллельны). А раз это параллелограмм, то противоположные стороны у него равны, то есть BC=AD.

 

Теорема 3. Если прямая пересекает одну из двух параллельных плоскостей, то она пересекает и другую.

Доказательство.

Пусть α||β, a пересекает α в точке А.

Выберем в плоскости любую точку C. Через эту точку и прямую a проведём плоскость.

https://resh.edu.ru/uploads/lesson_extract/6129/20190329180729/OEBPS/objects/c_geom_10_6_1/e343d62c-7e0e-4983-b019-ed6e0b54c17c.pnghttps://resh.edu.ru/uploads/lesson_extract/6129/20190329180729/OEBPS/objects/c_geom_10_6_1/dd25c224-dea6-4f73-8192-2fefe1aab602.pngТак как плоскость имеет с плоскостями α и β общие точки A и C соответственно, то она пересекает эти плоскости по некоторым прямым b и c, которые проходят соответственно через точки A и C. По предыдущей теореме прямые b и c параллельны. Тогда в плоскости прямая a пересекает (в точке A) прямую b, которая параллельна прямой c. Значит, прямая a пересекает и прямую c в некоторой точке B. Так как прямая c лежит в плоскости, то точка B является точкой пересечения прямой a и плоскости. Теорема доказана.

Теорема 4. Если плоскость пересекает одну из двух параллельных плоскостей, то она пересекает и другую плоскость.

Доказательство.

Пусть α||β, α и γ пересекаются.

Докажем, что плоскости β и γ пересекаются.

Проведём в плоскости γ прямую a, пересекающую плоскость α в некоторой точке B. Тогда по теореме 3 прямая a пересекает и плоскость β в некоторой точке A. Следовательно, плоскости β и γ имеют общую точку A, т. е. пересекаются. Теорема доказана. 

Теорема 5. Через точку, не лежащую в данной плоскости, можно провести плоскость, параллельную данной, и притом только одну.

Доказательство.

Пусть нам даны плоскость α и точка М, ей не принадлежащая.

Докажем, что существует плоскость β, которой принадлежит точка М, параллельная плоскости α.

https://resh.edu.ru/uploads/lesson_extract/6129/20190329180729/OEBPS/objects/c_geom_10_6_1/8f149a3a-e302-4bdc-8fd3-4550819408ae.jpegВ данной плоскости α проведём две произвольные пересекающиеся прямые a и b. Через точку M проведём прямые a1 и b1, параллельные соответственно a и b. Плоскость, проходящую через пересекающиеся прямые a1 и b1, обозначим β. На основании признака параллельности плоскостей плоскость β параллельна плоскости α.

Докажем методом от противного, что β — единственная плоскость, удовлетворяющая условию теоремы.

Допустим, что через точку M проходит другая плоскость, например β1, параллельная α.

Так как β1 пересекает плоскость β (они имеют общую точку M), то по теореме 4 плоскость β1 пересекает и плоскость α (β ‖ α). Мы пришли к противоречию. Таким образом, предположение о том, что через точку M можно провести плоскость, отличную от плоскости β и параллельную плоскости α, неверно. Значит, плоскость β — единственна. Теорема доказана. 

Рассмотрим несколько примеров на применение данных свойств.

Пример 2.

Даны две пересекающиеся прямые a и b точка А, не лежащая в плоскости этих прямых. Докажите, что через точку А проходит плоскость, параллельная прямым a и b, и притом только одна.

Доказательство.

Прямые a и b пересекаются по условию, следовательно, по следствию из аксиомы А1, эти прямые единственным образом определяют плоскость α.

Известно, что через точку А, не принадлежащую плоскости α, проходит единственная плоскость, параллельная α, т.е. параллельная прямым a и b (по теореме 5) .

Пример 3.

Плоскости α и β параллельны, прямая m лежит в плоскости α. Докажите, что прямая m параллельна плоскости β.

Доказательство.

Предположим, что прямая m пересекает плоскость β в точке М. Тогда точка М принадлежит плоскости α (т.к. прямая m лежит в плоскости α) и М принадлежит плоскости β, значит, α и β пересекаются, но они параллельны по условию. Очевидно, m не пересекает плоскость α, т.е. параллельна ей.

БЛОК 3. Применение изученного материала

Этап 3.1. Применение знаний, в том числе в новых ситуациях

№1. Тип задания: ввод с клавиатуры пропущенных элементов в тексте

Три отрезка А1А2, В1В2 и С1С2, не лежащие в одной плоскости, имеют общую середину. Докажите, что плоскости А1В1С1 и А2В2С2 параллельны.

Доказательство.

Докажем параллельность А1В1 и А2В2.

Рассмотрим плоскость, проходящую через прямые А1А2 и В1В2

(она существует и единственная, т.к. прямые пересекаются).

В этой плоскости лежит четырехугольник А1В1А2В2, диагонали которого точкой пересечения делятся пополам. Следовательно, данный четырехугольник является параллелограммом (признак параллелограмма), значит, А1В1 и А2В2 параллельны.

https://resh.edu.ru/uploads/lesson_extract/6129/20190329180729/OEBPS/objects/c_geom_10_6_1/9e61f000-5a9b-4248-adeb-06a5f9406f14.pngАналогично доказывается параллельность В1С1 и В2С2. Из вышеперечисленного следует, что плоскости А1В1С1 и А2В2С2 параллельны по признаку параллельности плоскостей.

Верное решение:

Докажем параллельность А1В1 и А2В2.

Рассмотрим плоскость, проходящую через прямые А1А2 и В1В2

(она существует и единственная, т.к. прямые пересекаются).

В этой плоскости лежит четырехугольник А1В1А2В2, диагонали которого точкой пересечения делятся пополам. Следовательно, данный четырехугольник является параллелограммом (признак параллелограмма), значит, А1В1 и А2В2 параллельны.

Аналогично доказывается параллельность В1С1 и В2С2. Из вышеперечисленного следует, что плоскости А1В1С1 и А2В2С2 параллельны по признаку параллельности плоскостей.

Этап 3.2. Выполнение заданий в формате ГИА (ОГЭ, ЕГЭ)

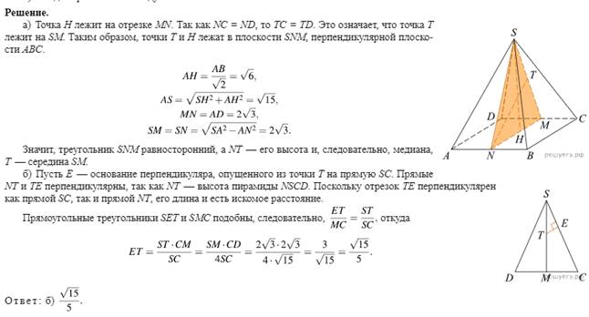
В правильной четырёхугольной пирамиде SABCD сторона AB основания равна  а высота SH пирамиды равна 3. Точки M и N  — середины рёбер CD и AB, соответственно, а NT  — высота пирамиды NSCD с вершиной N и основанием SCD.

а)  Докажите, что точка T является серединой SM.

б)  Найдите расстояние между NT и SC.

БЛОК 4. Проверка приобретенных знаний, умений и навыков

Этап 4.1. Диагностика/самодиагностика

Два равнобедренных треугольника FKС и FKD с общим основанием FK расположены так, что точка С не лежит в плоскости FKD. Определите взаимное расположение прямых, содержащих медианы треугольников, проведенных к сторонам KС и KD.

Решение:

Прямые, которые содержат медианы треугольников к KC и KD- выходят из одной точки F. Соответственно, можно сделать вывод, что данные прямые пересекаются.

Ответ:

1) они параллельны

2) скрещиваются

3) пересекаются

БЛОК 5. Подведение итогов, домашнее задание

Этап 5.1. Рефлексия

На этом уроке мы изучили понятие параллельных плоскостей и признаки, которые позволяют определить их параллельность. Мы разобрали основные характеристики параллельных плоскостей, такие как равенство нормальных векторов и расстояние между плоскостями.

Понимание параллельности плоскостей является важным элементом в геометрии и имеет практическое применение в различных областях, таких как архитектура, инженерия и дизайн. Знание признаков параллельности позволяет нам анализировать и решать задачи, связанные с параллельными плоскостями, а также создавать более точные и эффективные модели и чертежи.

На протяжении урока мы рассмотрели примеры и упражнения, которые помогли нам практически применить признаки параллельности плоскостей. Мы также развили навыки логического и пространственного мышления, аналитического рассуждения и коммуникации.

Знание и понимание параллельных плоскостей и признаков параллельности являются важными основами для дальнейшего изучения геометрии и других математических дисциплин. Уверена, что полученные знания и навыки будут полезны вам в дальнейшем образовании и жизни.

Продолжайте развивать свои математические навыки и исследовать мир геометрии!

Этап 5.2.Домашнее задание

Учить §3 п. 10-11 стр. 20-21 №60

 

 


 

Скачано с www.znanio.ru

Скачивание материала доступно только для авторизованных пользователей.