Предмет: алгебра и начала анализа, обобщающий урок.
Тема: «Производная функции.»
Продолжительность: 1 урок, 45 минут
Класс: 10 класс
Технологии:
• компьютер с ОС MS Windows;
• проектор;
• экран (интерактивная доска);
• учебник –Алгебра и начала анализа – 10 класс. А.Н. Колмогоров
Конспект урока:
Цели и задачи:
1.закрепление и обобщение знаний по данной теме
- повторение определения производной, правила нахождения производной;
-закрепление умения нахождения производной суммы, произведения и частного функции, производной степенной и тригонометрических функций.
2.Развивать логическое мышление, математическую речь, познавательный интерес к предмету.
3.Воспитывать прилежание, трудолюбие, аккуратность, точность.
Структура урока:
1. Организационный момент
2. Сообщение темы и целей урока
3. Повторение изученного материала
4. Групповая работа.
5. Работа в парах.
6. Работа с учебником.
7. Закрепление.
8. Домашнее задание.
9. Рефлексия.
Ход урока.
1) Организационный момент
Проверяется подготовленность классного помещения и готовность учащихся к уроку.
2) Объявление темы урока, постановка цели и задач.
На экране появляется слайд: «Производная функции».
Сегодня мы проводим повторительно – обобщающий урок по теме «Производная функции».
В ходе урока нам предстоит выяснить:
· Насколько хорошо вы научились дифференцировать функции
· Вычислять значение производной в точке
· Находить те значения аргумента, при которых производная функции равна нулю.
Эту тему необходимо знать каждому очень хорошо, чтобы в дальнейшем научиться проводить исследование функций с помощью производных и строить графики различных функций. Это основное применение производной.
3) Повторение теоретического материала.
Начинаем работу с повторения теории.
· Повторение правил дифференцирования.
На экране появляется слайд «Правила вычисления производных».
![]()

Учащиеся проговаривают каждое правило. Учитель акцентирует внимание учащихся на грамотности математической речи.
· Повторение таблицы производных.
На экране появляется слайд «Таблица производных функций».

Учащиеся фронтально повторяют таблицу производных элементарных
функций.
4) Разминка – устные упражнения
На экране появляется слайд «Устные упражнения». Учащиеся применяют теорию на практике. Выполняя устные упражнения, учащиеся комментируют, что применяли при вычислениях. Учитель обращает внимание на речь учащихся.
Учитель подводит итог разминке, акцентируя внимание учащихся на правильность вычисления производной сложной функции и необходимости иногда преобразовать функцию, прежде чем вычислять производную.
5) Письменные упражнения
На экране появляется слайд «Порешаем?...».
Работа немного усложняется. Учащимся предлагается задание: найдите значение производной функции в данной точке. Учащиеся выполняют задание самостоятельно. Учитель, проходя между рядами, наблюдает за деятельностью учащихся и при необходимости корректирует их. Проверка осуществляется устно. Задание проверяется на экране.
Решение.
, ![]()
![]()
![]()
Ответ: 0.
6) Письменные упражнения
Работа проходит у доски.
Предлагается задание: найдите те значения аргумента, при котором значение производной равно нулю. Учащиеся выполняют задания с комментариями.
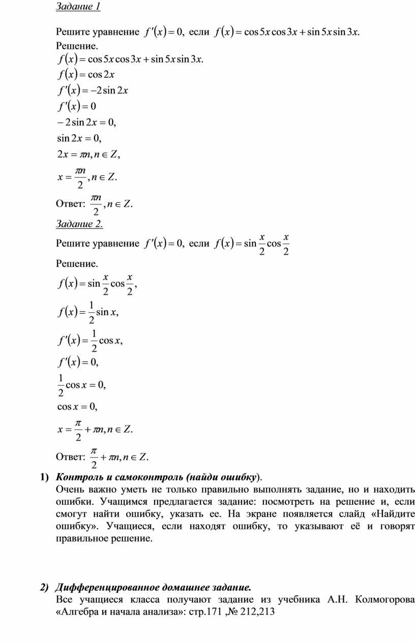
Задание 1
Решите
уравнение
если ![]()
Решение.
![]()

Ответ: ![]()
Задание 2.
Решите
уравнение
ecли ![]()
Решение.

Ответ: ![]()
7) Контроль и самоконтроль (найди ошибку).
Очень важно уметь не только правильно выполнять задание, но и находить ошибки. Учащимся предлагается задание: посмотреть на решение и, если смогут найти ошибку, указать ее. На экране появляется слайд «Найдите ошибку». Учащиеся, если находят ошибку, то указывают её и говорят правильное решение.
8) Дифференцированное домашнее задание.
Все учащиеся класса получают задание из учебника А.Н. Колмогорова «Алгебра и начала анализа»: стр.171 ,№ 212,213
9) Итог урока.
Учитель предлагает продолжить фразу и ответить на вопрос.
Продолжите фразу «Сегодня на уроке я повторил…»
Вопрос:
- А зачем мы учимся дифференцировать функцию?
(учимся дифференцировать функцию для исследования функций с помощью производной и построения графиков функций)
Материалы на данной страницы взяты из открытых источников либо размещены пользователем в соответствии с договором-офертой сайта. Вы можете сообщить о нарушении.