Способы начисления амортизации

  • docx
  • 29.05.2021
Публикация на сайте для учителей

Публикация педагогических разработок

Бесплатное участие. Свидетельство автора сразу.
Мгновенные 10 документов в портфолио.

Иконка файла материала 18цц.docx

Способы начисления амортизации.

 

Для учета амортизации используются амортизационные отчисления и нормы амортизации.

Амортизационные отчисления представляют собой денежные выражения перенесенной стоимости и включается в себестоимость продукции по установленным нормам амортизации.

Норма амортизации-это установленный в % балансовой стоимости размер амортизации за определенный период времени по конкретному виду ОФ.

Методы начисления амортизации:

1)метод равномерного списания-стоимость ОФ равномерно списывается в течение их нормативного срока службы. Годовая норма амортизации и амортизационных отчислений одинаковы в течение всего амортизационного периода.

Норма амортизации:  где Фл-ликвидационная стоимость ОФ, руб

Фл показывает стоимость, которая еще обладает оборудование в момент ее ликвидации. Она равна разности выручки от реализации ликвидационного оборудования и стоимости работ по демонтажу этого оборудования.

Сумма амортизационных отчислений:

2)методы ускоренного списания ОФ заключается в том, что в начале эксплуатации ОФ начисляются повышенные суммы амортизации по сравнению с амортизацией, начисленной в конце срока службы. Существуют 2 метода ускоренного списания стоимости ОФ: кумулятивный и метод уменьшаемого остатка.

Кумулятивный метод заключается в использовании по годам нормы амортизационных отчислений.

Норма амортизации:  где

i-рассматриваемый год

ni-порядковый номер рассматриваемого года

К-кумулятивное число К=Σni (i=1,…,ТА)

Сумма амортизационных отчислений:

При использовании этого метода амортизация начисляется на остаточную стоимость объекта ОФ. Норма амортизационных отчислений не изменена в течение всего амортизационного периода, а ее значение определяется исходя из нормативного срока службы оборудования.

Для того, чтобы стоимость объекта ОФ была возмещена норму амортизации увеличивают путем умножения ее на коэффициент ускорения.

Сумма амартизационных отчислений год за годом уменьшается:  где

Фoi-остаточная стоимость ОФ на начало i-го года

Ку-коэффициент ускорения, 1<Ку<3

3)метод замедленного списания стоимости ОФ заключается в том, что в начале эксплуатации ОФ начисляется значительно меньшая сумма амортизации, чем в конце их сроков службы. Годовая норма амортизации и отчислений в течение периода возрастает.

Норма амортизации:

Сумма амартизационных отчислений:

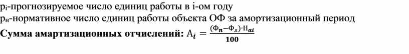
4)метод списания стоимости пропорционально объему выполненных работ заключается в начислении амортизации по доле выполненных работ в соответствующем году. Использование этого метода основано на предположении, что износ зависит в большей степени от интенсивности эксплуатации ОФ и в меньшей степени от срока эксплуатации.

Норма амортизации:  где

рi-прогнозируемое число единиц работы в i-ом году

рн-нормативное число единиц работы объекта ОФ за амортизационный период

Сумма амартизационных отчислений:

 


 

Скачивание материала доступно только для авторизованных пользователей.