Стратегія Курно
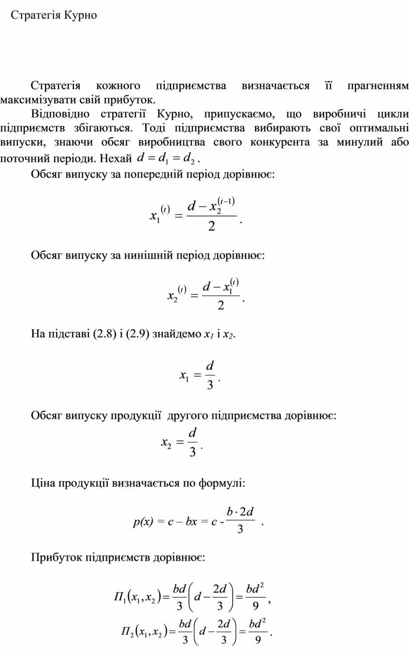
Стратегія кожного підприємства визначається її прагненням максимізувати свій прибуток.
Відповідно стратегії Курно,
припускаємо, що виробничі цикли підприємств збігаються. Тоді підприємства
вибирають свої оптимальні випуски, знаючи обсяг виробництва свого конкурента за
минулий або поточний періоди. Нехай
.
Обсяг випуску за попередній період дорівнює:
|
|
|
Обсяг випуску за нинішній період дорівнює:
|
|
|
На підставі (2.8) і (2.9) знайдемо х1 і х2.
|
|
|
Обсяг випуску продукції другого підприємства дорівнює:
|
|
|
Ціна продукції визначається по формулі:
|
р(х) = с – bх = с - |
|
Прибуток підприємств дорівнює:
|
|
|
Загальний прибуток двох підприємств:
|
|
|

Рисунок 8.1
Материалы на данной страницы взяты из открытых источников либо размещены пользователем в соответствии с договором-офертой сайта. Вы можете сообщить о нарушении.