Тема 10 Управление персоналом![]()
Задание 10.1
Цель задания: деловая игра «Организация приема на работу». Цель деловой игры: в процессе деловой игры студенты знакомятся
с основными этапами организации приема на работу на предпри-ятии, изучают влияние факторов, учитываемых при найме претен-дентов на вакантную должность, разрабатывают должностные требо-вания основных категорий работников с учетом специфических ус-ловий деятельности предприятия, осуществляют отбор претендентов на вакантные должности и оформляют контракт найма на работу.
Организация деловой игры по найму на работу должна прово-диться в условиях, максимально приближенных к реалиям отечест-венной практики, т.е. на примере предприятий различных органи-зационно-хозяйственных форм (ООО, АО и др.) и видов деятельно-сти (розничной торговли, массового питания, гостиничных услуг и т.д.), а также с учетом современных зарубежных тенденций в органи-зации найма на работу, свойственных странам рыночной экономики.
В данной деловой игре использованы элементы кадровой поли-тики предприятий Франции.
Этапы деловой игры
1. Формирование групп, имитирующих деятельность конкрет-ных предприятий различных организационно-хозяйственных форм и видов деятельности, и разработка концепции предприятий.
2. Характеристика кадровой политики предприятия с учетом факторов, учитываемых при найме на работу, и применительно к определенным конкретным должностям.
3. Оценка подходов, применяемых при отборе претендентов на замещение вакантных должностей.
Описание действий участников деловой игры при выполнении отдельных этапов
Этап 1. Формирование групп, имитирующих деятельность кон-кретных предприятий различных организационно-хозяйственных форм и видов деятельности.
Группа студентов делится на подгруппы по три-четыре челове-ка, каждая из которых представляет собой самостоятельное пред-приятие. На каждом предприятии назначается преподавателем ди-ректор по результатам тестирования (приложение 1). На директора возлагаются полномочия по формированию концепции деятельно-сти предприятия и определению направлений кадровой политики.
Концепция предприятия должна быть формализована в подго-товке устава предприятия (приложение 2) и пояснительной записке к
нему, включающей описание функций предприятия и организацион-ной структуры управления, также численного состава персонала.![]()



![]()

Этап 2. Характеристика кадровой политики предприятия с уче-том факторов, учитываемых при найме на работу, и применительно к определенным конкретным должностям.
Группой, имитирующей деятельность конкретного предприятия, проводится анализ факторов, влияющих на общую кадровую поли-тику предприятия, и осуществляется соответствие этих факторов деятельности данного предприятия, а также выявление их влияния на организацию найма на работу.
Объем работ по данному этапу деловой игры определяется следую-щей схемой факторов, учитываемых при найме на работу (рис. 10.1).
![]()
![]()
![]()
Характеристика кадровой политики предприятия применитель-но к конкретной должности (коммерческий директор, администра-тор, продавец и т.д.) осуществляется в такой последовательности:
1) название должности; 2) место работы;
3) название подразделения работы (бюро, торговый зал, бар, кухня, прием и т.д.);
4) основная роль;
5) описание выполняемых задач (основных, ежедневных, перио-дических);
6) характеристика задач (монотонность, сложность, непредви-денность);
7) обработка информации (тип информации, конфиденциаль-ность, последствия разглашения);
8) ответственность и последствия материальных ошибок, оши-бок по невниманию, по незнанию, логических ошибок);
9) контакты (область контактов и их повторяемость в обслужива-нии потребителей и клиентов, а также с другими службами);
10) кадры (количество сотрудников и их профессионально-культурный уровень);
11) психологический климат и тип руководства;
12) используемый материал в процессе труда (например, для ор-ганизации продажи, уборки помещения и т.д.);
13) знание иностранных языков.
На данном этапе деловой игры осуществляется проработка ос-новных должностных требований к кандидату на замещение ва-кантной должности (коммерческий директор, коммерческий агент, администратор, экономист, бухгалтер и т.д.) в соответствии с орга-низационной структурой предприятия и конкретными условиями деятельности, определенными в концепции и уставе предприятия.
Характеристика профиля желаемого претендента на вакантную должность отражает следующие моменты:
1) социальное положение;
2) образование (диплом или уровень);
3) полученные знания (специальные, технические, администра-тивные, юридические и т.д.);
4) опыт (необходимый, желаемый, профессиональный, функ-циональный, отсутствие опыта, продолжительность подготов-ки для занятия должности);
5) способности и центр интересов (подсчет, калькуляция, стати-стические данные, навыки редактирования, анализ, человече-ские отношения, педагогика, экономика);
6) характеристика личности (черты характера, помогающие адап-тироваться к занимаемой должности, сфере услуг, к стилю ру-ководства);
7) критерии оценки (успеха) выполнения должностных обязан-ностей.
Для визуального представления профиля желаемого кандидата на вакантную должность заполняется «Карта отбора претендентов при приеме на работу» (табл. 10.1). В соответствии с предоставлен-ными в карте факторами и их ранжированными критериями отби-раются наиболее важные из них, которые в наибольшей степени отвечают требованиям желаемого кандидата на должность. Кроме того, отмечаются основные факторы, по которым отклонения не-желательны, а также показываются отклонения факторов, которые являются для данной должности второстепенными (линия основ-ных факторов может быть сплошной, а линия отклонения второ-степенных факторов — прерывистой).
При приеме на работу аналогичные графики возможных пре-тендентов сопоставляются с оптимальным графиком, и тем претен-дентам, у которых график в наибольшей степени приближается к оптимальному, отдается предпочтение.
Оптимальные графики требований к кандидату на замещение вакантной должности составляются на основные категории работ-ников в соответствии с организационной структурой управления и штатным расписанием (коммерческий директор, администратор, бухгалтер и т.д.).
Заключительным этапом организации приема на работу являет-ся разработка контракта найма на работу и его подписание с вы-бранным претендентом на вакантную должность (коммерческий директор, администратор, бухгалтер и т.д.) (примерный тип кон-тракта дан в приложении 3). Контракт уточняется в соответствии с конкретными условиями деятельности предприятия и специфиче-скими особенностями должности.
Этап 3. Оценка подходов, применяемых при отборе претенден-тов на замещение вакантных должностей.
Этот этап может осуществляться с помощью специального теста «Оценка кандидата на рабочее место» (приложение 4), который по-зволяет посмотреть на проблему оценки претендентов под несколь-ко другим углом зрения.
Задание 10.2
Цель задания: анализ ситуации, сложившейся в процессе собесе-дования при приеме на работу.
Содержание задания: ситуация Елизаветы Михайловны — опыт-ного аудитора; характеристика Марины — специалиста по отбору кандидатов в аудиторскую фирму; беседа специалиста и кандидата.
Елизавета Михайловна Зайцева. Она опытный аудитор. Ей 42 го-да. Она закончила два университета. В 1986 г. Елизавета Михайловна
![]()

![]()
![]()
![]()
![]()
![]()
![]()
![]()
![]()
![]()
![]()
![]()
![]()
![]()
![]()
![]()
![]()
![]()
![]()
![]()
![]()
![]()
![]()
![]()
![]()
![]()
![]()


![]()
![]()

![]()
![]()
![]()
![]()
![]()
![]()
![]()
![]()

![]()
![]()
![]()
![]()
![]()



![]()

![]()
![]()



![]()




![]()
![]()
![]()


![]()
![]()
получила диплом финансиста, а в 1998 г. — диплом юриста. Главное место в ее жизни занимает работа. Уже пять лет она проработала в должности аудитора в аудиторской фирме «Альфа», в которую по-ступила вскоре после гибели мужа в автомобильной катастрофе.
Детей у нее не было, а с мужем были прекрасные отношения. Поэтому неожиданная потеря любимого человека стала для нее на-стоящей трагедией. Она осунулась, постарела. Жизнь утратила для нее смысл. Чтобы как-то отвлечься от мрачных мыслей, она погру-зилась в работу и преуспела на аудиторском поприще. С работой она успешно справлялась и была на хорошем счету у руководства фирмы. Чтобы как-то заполнить свободное время, Елизавета Михайловна
начала работу над кандидатской диссертацией и почти закончила ее. Но в последнее время ее здоровье резко ухудшилось. Она пере-
несла инфаркт. Ездить на работу в фирму «Альфа» становилось тя-жело. Дорога на общественном транспорте занимала почти два часа в один конец. А за руль автомобиля она не могла заставить себя сесть после гибели мужа.
Пришлось искать работу поближе к дому. На днях она узнала о том, что буквально в двух километрах от ее дома открывается новая аудиторская фирма «Бета», которая еще набирает сотрудников.
Елизавета Михайловна направила по факсу резюме в фирму «Бета» и получила приглашение на собеседование. В ночь перед собеседованием она плохо спала, продумывала различные варианты вопросов и возможные ответы на них.
Утром, одевшись в строгий черный костюм и безукоризненно чистую блузку, Елизавета Михайловна взяла с собой список собст-венных научных работ и направилась на собеседование. Она пеш-ком дошла до фирмы «Бета» и точно в назначенный час постучала в дверь кабинета № 4, в котором должно было проходить собеседо-вание. Каково же было ее удивление, когда вместо коллег аудито-ров перед ней предстала развязная девица в пестром свитере и по-трепанных джинсах с сигаретой в руках.
Марина — молодой психолог, осуществляющий отбор персонала в аудиторскую фирму «Бета». Марине 23 года. Она никогда не от-личалась усидчивостью. Дискотеки, вечеринки и КВНы занимали ее в студенческие годы куда больше, чем занятия в университете. Марина еле-еле «на тройки» закончила частный университет и по-лучила диплом психолога. Спасибо, помог бойфренд, Борис, устро-иться в фирму «Бета» к своему дяде — директору.
Однако при всех своих недостатках Марина обладала одним достоинством — она умела произвести впечатление, «пустить пыль в глаза», очень любила использовать проектные тесты. «Нарисуйте дерево» или «Дополните рисунки» — многозначительно говорила
ъ
она. В ее распоряжении имелись также популярные психологиче-ские опросники MMPI, 16-факторный личностный опросник Cattell, цветовой тест Люшера. Такие тесты хорошо известны специалистам, они валидны, надежны, информативны. Единственный их «недоста-ток» — они должны использоваться строго по назначению, т.е. в клинических условиях. В случае использования подобных тестов при отборе кандидатов или уже работающих сотрудников у кадровой службы может оказаться масса избыточной и ненужной для реально-го управления информации. Но все это мало интересовало Марину, главное — она выглядела «современным психологом».
Беседа
— Входите! — бойко проговорила Марина.
Елизавета Михайловна растерялась. Но Марина быстро овладела ситуацией. «Что здесь надо этой старой мымре?» — подумала она, а в слух произнесла:
— Покажите ваше резюме.
Быстро просмотрев резюме и не глядя больше на собеседницу, Марина задала первый вопрос:
— А почему это вы собираетесь уходить из такой известной фирмы? — Мне очень далеко ездить, — был ответ.
— А вы, что же, не знали, когда туда приходили, что вам так дале-ко ездить? — не унималась Марина.
На этот вопрос Елизавета Михайловна, готовившаяся к беседе по профессиональным вопросам, не нашла ответа.
— А зачем вам второе высшее образование? — задала вопрос «по существу» Марина.
— А вы — аудитор? — в свою очередь спросила Елизавета Ми-хайловна.
— Нет, — ответила Марина.
— Вот поэтому вы мне и задаете этот вопрос. Аудиторы знают, за-чем им нужно кроме специального и юридическое образование. По-звольте мне поговорить с аудиторами вашей компании, — попросила Елизавета Михайловна.
— Ну, нарисуйте сначала неизвестное животное, — не сдавалась Марина и протянула Елизавете Михайловне бумагу и карандаш.
Елизавета Михайловна рассеянно оглянулась и с изумлением уви-дела, что над «неизвестным животным» уже «пыхтят» двое немоло-дых мужчин в дальнем углу комнаты.
— А в мешках вам попрыгать не нужно? — спросила Елизавета Михайловна и вышла из комнаты.
Вопросы и задания для анализа ситуации 1.Почему не получилось собеседование? 2.Дайте и задания характеристики героинь. 3.Какие ошибки допустила Марина?
4.К каким последствиям приведет такой отбор?
Задание 10.3
Цель задания: деловая игра «Оценка профессиональной пригод-ности кандидатур на должность руководителя отдела маркетинга».
Цель задания: на основе анализа документальных данных, ре-зультатов психодиагностики личностных качеств и изучения преды-дущего опыта работы следует выбрать из четырех кандидатур на должность руководителя отдела маркетинга наиболее приемлемую в свете создавшейся в фирме хозяйственной ситуации.
Условия проведения деловой игры: лица, изучающие в курсе ме-неджмента вопросы оценки профессиональной пригодности персо-нала, условно действуют как группа экспертов, осуществляющих анализ профессиональной пригодности кандидатур. Решения выно-сятся ими в коллегиальной форме абсолютным большинством голо-сов. В необходимых случаях проводится повторное голосование по двум предложениям, поддержанным наибольшим числом экспертов. Функции руководителя деловой игры: руководитель деловой игры обязан объяснить всем участникам порядок и правила действий. После этого он принимает участие в игре как один из экспертов, обладающих правом вето, если принимается заведомо неправильное решение. Вынесение вето должно быть обязательно аргументиро-
ванным.
Порядок проведения деловой игры: при оценке профессиональной пригодности кандидатур по согласованию с участниками деловой игры используется одна из двух изложенных ниже хозяйственных ситуаций.
Ситуация 1. Основная сфера деятельности фирмы — розничная торговля. Это высокоэффективная, динамично развивающаяся ор-ганизация, обеспечивающая персоналу очень высокий уровень оп-латы труда. Слабые места в ее деятельности — высокая текучесть кадров, частые межличностные конфликты среди персонала, безус-пешные попытки вступить в деловые связи с зарубежными партне-рами. Имеются предложения зарубежных партнеров из Израиля и США по сотрудничеству на принципах франчайзинга.
Ситуация 2. Основная сфера деятельности фирмы — массовый, общедоступный туризм. Фирма занимает лидирующее положение в своем сегменте рынка. Персонал фирмы имеет высокую квалифи-кацию и большой практический опыт. Слабые места в ее деятель-ности — консерватизм в решении производственных проблем, от-сутствие перспектив развития в данном качестве, медленная адап-тация к новым условиям. Оплата труда персонала выше средней по отношению к предприятиям-конкурентам. К сотрудничеству с фирмой проявляют интерес страны Ближнего Востока.
После выбора ситуации участники деловой игры работают в со-ответствии со сценарием ее отдельных этапов.
ъ
Этапы деловой игры
1. Неформальная оценка профессиональной пригодности кандида-тур. Каждый участник на основе 10—15-минутного ознакомления с характеристиками каждой кандидатуры в письменной или устной форме высказывает руководителю деловой игры свое мнение об их шансах занять вакантную должность в фирме.
2. Генерация критериев оценки профессиональной пригодности. Производится на основе полного или частичного принятия приве-денных ниже положений и путем их самостоятельной формулиров-ки участниками деловой игры.
3. Генерация групповых коэффициентов значимости. Для каждой группы принятых на этапе двух критериев вводятся коэффициенты их значимости. Процедурные вопросы этой деятельности решаются на усмотрение руководителя деловой игры.
4. Генерация частых коэффициентов значимости. Производятся действия для каждого частого критерия, аналогичные этапу 3.
5. Ранжирование кандидатур. По каждому отдельному качеству все кандидатуры в процессе обсуждения участниками деловой игры располагаются в определенной последовательности по степени вы-раженности рассматриваемого показателя.
6. Расчет средневзвешенных значений всех рангов по частым коэф-фициентам значимости.
7. Определение наиболее приемлемой кандидатуры. Производится по максимальному значению общего коэффициента значимости.
8. Анализ результатов проведения деловой игры.
Описание действий участников деловой игры при выполнении от-дельных этапов
Этап 1. Неформальная оценка профессиональной пригодности кандидатур.
1.1. Каждый участник деловой игры обязан подробно изучить: 1) документальные характеристики кандидатур (табл. 10.2);
2) результаты психодиагностики их личных качеств на основе использования стандартного варианта Миннесотского много-фазного личностного опросника (MMPI) (табл. 10.3);
3) материалы об их деятельности на прежнем месте работы.
Т а б л и ц а 10.2 Документальные характеристики кандидатур
на должность руководителя отдела маркетинга
|
№ п/п |
Характе-ристика |
Цибулевич Владимир Владимирович |
Младостина Татьяна Владимировна |
Иванов Лев Владимирович |
Сазаненко Елена Зиновьевна |
|
1 |
2 |
3 |
4 |
5 |
6 |
|
1 |
Возраст |
37 |
28 |
42 |
35 |
Продолжение табл. 10.2
|
1 |
2 |
3 |
4 |
5 |
6 |
|
2 |
Занимае-мая в на-стоящее время должность |
Эксперт |
Экономист |
Руководитель территориаль-ного подразде-ления фирмы |
Юрис-консульт |
|
3 |
Образо-вание |
Высшее |
Высшее |
Среднее |
Высшее |
|
4 |
Специ-альность |
Менеджер |
Экономист |
Бухгалтер |
Юрис-консульт |
|
5 |
Общий стаж рабо-ты (лет), в том числе в фирме |
11 |
4 |
25 |
7 |
|
6 |
Выпол-няемая работа с начала трудовой деятель-ности |
Програм-мист, ди-ректор ма-лого пред-приятия, эксперт |
Аспирант, доцент ву-за, эконо-мист |
Грузчик, бух-галтер, стар-ший бухгалтер, заместитель директора фи-лиала, дирек-тор филиала |
Продавец цветов, секретарь-референт, младший юрискон-сульт, юрискон-сульт |
|
7 |
Семейное положе-ние |
Женат, один ребе-нок (5 лет). Жена — Цибулевич Наталья Борисовна, инспектор налоговой службы |
Незамужем |
Холост, детей нет |
Замужем, двое де-тей (5 и 12 лет). Муж — Сазанен-ко Анд-рей Ва-сильевич, полков-ник МВД |
|
8 |
Суди-мость |
Нет |
Нет |
Нет |
Нет |
|
9 |
Нацио-нальность |
Белорус |
Еврейка |
Русский |
Русская |
ъ
Окончание табл. 10.2
|
1 |
2 |
3 |
4 |
5 |
6 |
|
10 |
Знание ино-странных языков |
Иврит (свободно), английский (свободно) |
Английский (свободно), француз-ский (сво-бодно) |
Не владеет |
Арабский (читает и перево-дит) |
|
11 |
Состоя-ние здо-ровья |
Удовлетво-рительное |
Находилась на лечении в связи с желудочно-кишечными заболева-ниями |
Удовлетвори-тельное |
Хорошее |
Т а б л и ц а 10.3 Данные психодиагностики личных качеств кандидатов по тесту MMPI
|
№ п/п |
Показатель |
Цибулевич Владимир Владими-рович |
Младостина Татьяна Владимировна |
Иванов Лев Влади-мирович |
Сазаненко Елена Зиновьевна |
|
1 |
2 |
3 |
4 |
5 |
6 |
|
2 |
Неискренность |
20 |
25 |
64 |
45 |
|
11 |
Половая активность |
75 |
75 |
30 |
80 |
|
12 |
Половые отклонения |
80 |
90 |
10 |
50 |
|
13 |
Алкоголизм |
20 |
30 |
70 |
40 |
|
15 |
Ипохондрия |
75 |
85 |
40 |
52 |
|
16 |
Депрессия |
28 |
50 |
65 |
64 |
|
17 |
Истерия |
56 |
54 |
52 |
50 |
|
18 |
Психопатия |
72 |
76 |
52 |
60 |
|
20 |
Психоастения |
64 |
32 |
70 |
70 |
|
33 |
Работоспособность |
64 |
70 |
70 |
69 |
|
34 |
Карьеризм |
74 |
70 |
52 |
45 |
|
41 |
Твердость |
54 |
40 |
60 |
70 |
|
42 |
Воля |
54 |
65 |
70 |
78 |
Окончание табл. 10.3![]()
|
1 |
2 |
3 |
4 |
5 |
6 |
|
44 |
Ригидность |
42 |
35 |
72 |
40 |
|
46 |
Чувствительность |
65 |
72 |
51 |
40 |
|
47 |
Тревожность |
70 |
85 |
50 |
52 |
|
48 |
Мнительность |
72 |
40 |
54 |
56 |
|
52 |
Эмоциональность |
40 |
72 |
58 |
70 |
|
53 |
Уравновешенность |
44 |
78 |
50 |
40 |
|
56 |
Самообладание |
64 |
62 |
60 |
69 |
|
57 |
Честность |
10 |
30 |
63 |
40 |
|
63 |
Терпимость |
68 |
64 |
50 |
52 |
|
64 |
Приспособленность |
72 |
70 |
50 |
68 |
|
70 |
Враждебность |
50 |
44 |
56 |
67 |
|
71 |
Альтруизм |
72 |
70 |
56 |
70 |
|
75 |
Коммуникабельность |
64 |
62 |
40 |
56 |
|
81 |
Лидерство |
64 |
68 |
65 |
70 |
|
82 |
Социальные потреб-ности |
68 |
64 |
62 |
48 |
|
83 |
Потребительская тенденция |
72 |
78 |
44 |
82 |
|
84 |
Этноцентризм |
74 |
76 |
42 |
78 |
Норма — 50—70, выше нормы > 70, ниже нормы < 50. Результаты собеседований с руководителями, подчиненными и
коллегами кандидатов позволили дать следующие их обобщенные характеристики1.
Цибулевич Владимир Владимирович
Мнение руководителей. Обладает очень высокой профессиональ-ной подготовкой. Много работает над изучением и внедрением ин-новаций. Возникающие в процессе работы вопросы решает быстро
1 Необходимо иметь в виду, что мнения о кандидатах, полученные в резуль-тате обследований, могут носить предвзятый характер и нуждаются в последую-щем логическом анализе. Индивидуальные качества избраны по мере убывания оценки.
ъ
и оперативно. Решения любит принимать самостоятельно, часто игнорируя при этом мнение вышестоящих руководителей. Работо-способен, однако не любит оставаться на работе после окончания рабочего дня. Эмоционально сдержанный человек, не любит всту-пать в публичные споры. Общественные поручения выполняет не-охотно. Падок на подношения.
Мнение подчиненных. Хороший специалист. Выполняет в отделе большую работу. Все важные вопросы решает только лично. С под-чиненными вежлив. Не любит решать вопросы, которые не носят производственного характера. Не пропускает и не прощает наруше-ний в работе.
Мнение коллег по работе. Скучный человек, занимается только работой, жизнью коллег не интересуется. Не имеет близких друзей. Излишне сдержан и замкнут. Высокомерен.
Младостина Татьяна Владимировна
Мнение руководителей. Хороший организатор, умеет строить от-ношения с людьми, часто выступает арбитром во всякого рода конфликтах. Дисциплинирована. При выполнении важной работы не считается со своими личными интересами. Правильно воспри-нимает критику в свой адрес. Пользуется известностью и уважени-ем в деловых кругах. Не совсем хорошо профессионально подготов-лена. Часто любую иную работу ставит выше своих непосредствен-ных обязанностей.
Мнение подчиненных. Очень отзывчивый человек. Не опекает по пустякам, но всегда требует выполнения своих заданий. С произ-водственными вопросами к ней лучше не обращаться. Отраслевые проблемы знает плохо.
Мнение коллег по работе. Недостаточно компетентна в произ-водственных вопросах, но отличный организатор. Умеет за счет правильного подбора кадров хорошо руководить работой, даже если недостаточно разбирается в ней. Хороший товарищ, хотя времена-ми бывает излишне эмоциональна.
Иванов Лев Владимирович
Мнение руководителей. Очень опытный и знающий работник. Все распоряжения выполняет тщательно и беспрекословно. Ради работы не считается ни со своим личным временем, ни со време-нем подчиненных. Все свои решения обязательно согласовывает с вышестоящими руководителями. Критику в свой адрес восприни-мает правильно. Незаменимый работник. В его отсутствие филиал фирмы работает плохо. Имеет недостаток в работе — большая теку-честь кадров среди его подчиненных.
Мнение подчиненных. Очень много работает сам и требует того же от других. Самостоятельно работать не дает, отвлекает по мело-чам. Хорошие специалисты с ним не срабатываются, ибо ничего
без своего согласия он делать не позволяет. Если он станет руково-дителем отдела, то среди его подчиненных достойной замены ему не найти.
Мнение коллег по работе. Во всем любит оглядываться на выше-стоящих руководителей. Не терпит ничего нового в работе. Держит-ся за свое место. Очень суровый человек, друзей у него практиче-ски нет. Всегда выполняет свои обещания. Практически во всех случаях может добиться вынесения нужного ему решения.
Сазаненко Елена Зиновьевна
Мнение руководителей. Знающий свое дело специалист. Всегда имеет собственное мнение, но не отстаивает его, если она не права. Общественные поручения выполняет охотно и оперативно. Эмо-циональна, но умеет сдерживать свои чувства при любой ситуации. Всегда поддерживает хорошие отношения с нужными ей людьми.
Мнение подчиненных. Работу свою знает отлично. Любит все де-лать самостоятельно, других привлекает лишь в том случае, если объем работы для нее слишком велик. Очень несдержанна. Часто дает противоречивые указания. Наказывает за самые незначитель-ные проступки.
Мнение коллег по работе. Хороший юрист, но не всегда разбира-ется в других вопросах. Несдержанна, но, когда ей это необходимо, спокойно воспринимает любые замечания в свой адрес. Излишне часто любит подчеркивать наличие у нее влиятельных знакомых.
1.2. Подведение итогов по 1-му этапу деловой игры. Руководителю деловой игры каждый участник подает в пись-
менной форме сведения или сообщает устно свое мнение о ранжи-ровании четырех кандидатов по степени их профессиональной при-годности (1-е место, 2-е место, 3-е место и 4-е).
Этап 2. Генерация критериев оценки профессиональной при-годности.
2.1. Все деловые и другие качества, которые желательно оцени-вать при найме на работу менеджера, можно условно разбить в че-тыре большие группы: общеличностные, профессиональные, орга-низаторские и психофизиологические.
К общеличностным качествам можно отнести: возраст, семейное положение, профессию супруги (супруга), наличие детей и их воз-раст, национальность и т.п.
К профессиональным качествам относятся: профессиональная компетентность; творческая активность; оперативность; работа над повышением квалификации; перспективы дальнейшего продвиже-ния по службе; умение организовать свой рабочий день; опыт руко-водящей работы; знания в других областях деятельности, которые могут быть полезны для выполнения новой работы, и др.
ъ
В состав организаторских качеств входят: коммуникабельность; трудовая дисциплина; восприимчивость к критике; самостоятель-ность в принятии решений; умение строить свои взаимоотношения с вышестоящими руководителями, коллегами по работе, подчинен-ными; умение вести переговоры.
К психофизиологическим качествам следует отнести: эмоцио-нальность; работоспособность; состояние здоровья; пол; а также по усмотрению участников деловой игры любые важные показатели из табл. 10.2.
2.2. После обсуждения предложенной группировки качеств уча-стники деловой игры должны принять одно из этих решений:
1) принять для работы предложенную группировку без изменений; 2) скорректировать данную группировку качеств;
3) сформулировать собственные группы качеств и их состав.
2.3. При принятии последних двух решений руководитель в за-висимости от их содержания самостоятельно модифицирует поря-док и технологию проведения последующих этапов деловой игры.
Этап 3. Генерация групповых коэффициентов значимости.
3.1. Каждой группе качеств назначается общий коэффициент значимости К, пропорциональный важности данной группы для выполнения обязанностей руководителя отдел маркетинга. Сумма коэффициентов значимости по всем четырем группам должна быть равна 10.
3.2. Если участниками деловой игры на ее втором этапе пред-ложена группировка качеств по N группам и N ≠ 4, то сумма всех коэффициентов значимости Q определяется по формуле
Q = 0,5 (N + N2).
Этап 4. Генерация частых коэффициентов значимости.
Внутри каждой группы качеств каждому отдельно выделяемому качеству назначается частный коэффициент значимости. Сумма частных коэффициентов значимости q рассчитывается по следую-щей формуле:
q=1+S S ,
где S — количество выделяемых качеств в пределах одной группы.
Этап 5. Ранжирование кандидатур.
Каждая кандидатура располагается по порядку в зависимости от степени рассматриваемого качества. Кандидатуре, которой данное качество присуще в наибольшем объеме, присваивается ранг (R 4), следующей — 3, далее 2 и 1.
Если кандидаты имеют по каким-либо показателям одинаковую выраженность качеств, им присваивается ранг, рассчитываемый по формуле арифметической средней.
Этап 6. Расчет средневзвешенных значений всех рангов по ча-стным коэффициентам значимости.
По каждой группе качеств для каждого кандидата находится
средневзвешенное значение всех рангов ( Rj ) c учетом частных ко-эффициентов значимости (dj):
![]()
![]()
![]()
∑ ijЧdi Rj = i=1 ,
∑di i=1
где Rij — ранг i-го кандидата по j-му качеству;
di — частный коэффициент значимости по i-му качеству.
Расчеты целесообразно проводить в таблицах (табл. 10.4), число таблиц равно числу выделенных групп качеств.
Т а б л и ц а 10.4 Расчет средневзвешенных рангов кандидатов
на должность руководителя отдела маркетинга
Этап 7. Определение наиболее приемлемой кандидатуры.
7.1. По каждому кандидату подсчитывается сумма произведений
средневзвешенных значений всех рангов по каждой группе качеств
на соответствующий для данной группы общий коэффициент зна-чимости Wi. Расчеты проводятся по формуле
Wj = ∑RjmЧKm , m 1
ъ
где Rjm — средневзвешенное значение качеств j-го кандидата по m-й группе качеств (этап 6);
Km — общий коэффициент значимости m-й группы качеств (этап 3).
7.2. По максимальному значению Wj определяется кандидат, наиболее соответствующий по своим данным должности руководи-
теля отдела маркетинга фирмы.
Этап 8. Анализ результатов проведения деловой игры.
8.1. Руководитель деловой игры в произвольной форме подводит итоги работы ее участников и отвечает на их вопросы. Особенное внимание при этом следует обратить на практические условия и границы применения подобных методов подбора кадров.
8.2. Определяются участники деловой игры, наиболее способные интуитивно оценивать профессиональную пригодность работников. Расчеты ведутся по формуле
∑(m7i −mij )2
Lj = i=1 4 →min ,
где Lj — коэффициент некачественности интуитивной формы принятия
управленческих решений по найму персонала j-го участника деловой игры;
mi — место, занятое i-м кандидатом на должность руководителя от-
дела маркетинга фирмы на седьмом этапе деловой игры;
mij — место, занятое i-м кандидатом на первом этапе, по мнению j-го
участника деловой игры.
Задание 10.4
Цель задания: деловая игра «Эффективность коммуникационно-го обращения к персоналу».
Цель деловой игры: на основе изложенных ниже принципов следу-ет разработать коммуникационное обращение к персоналу, рассчи-танное на формирование у него положительных психологических установок к предлагаемому менеджером управленческому решению.
Условия проведения деловой игры: лица, изучающие вопросы ме-неджмента, именуемые в дальнейшем «разработчики», разбиваются в зависимости от численности контингента на 8—12 групп (в груп-пу желательно включать от двух до четырех человек). На опреде-ленном этапе контингент разбивается на две группы для тестирова-ния как отдельных частей, так и всего коммуникационного обра-щения. Каждая группа на основе выработанного в ней общего мне-ния выступает как единый разработчик. В соответствии с очеред-ным этапом деловой игры группа либо разрабатывает определенное решение, либо оценивает эффективность уже разработанных аль-тернативных вариантов.
Функции руководителя деловой игры: руководитель деловой игры должен ознакомить ее участников с перечисленными ниже усло-виями и этапами. В дальнейшем он, не вмешиваясь в ход деловой игры, осуществляет контроль за временем выполнения ее отдель-ных этапов; разъясняет участникам игры (по их просьбе) отдельные запланированные в рамках текущего этапа действия; решает возни-кающие в процессе деловой игры спорные вопросы; организует контроль, обеспечивающий предупреждение вынесения в корне неправильных решений. Обязательным условием поведения руко-водителя деловой игры является рекомендательный характер его действий. Он не должен навязывать свое мнение разработчикам, ибо это может привести к ситуации, когда вместо активных дейст-вий участники деловой игры будут механически следовать его ука-заниям.
Порядок проведения деловой игры
Содержание управленческого решения, его цель и способ реали-зации задаются участникам деловой игры ее руководителем. В зави-симости от состава участников и бюджета времени рекомендуется разрабатывать и анализировать не одно, а несколько коммуникаци-онных обращений.
В качестве основных целей коммуникационного обращения в зависимости от характера принимаемого управленческого решения использовать следующие направления:
1) ликвидацию возможных отрицательных установок у персона-ла к применяемому управленческому решению;
2) устранение безразличного отношения; 3) развитие положительных установок;
4) активизацию положительных действий персонала в рамках принимаемого управленческого решения;
5) локализацию негативно настроенной части персонала; 6) устранение эмоциональной напряженности персонала.
Участники деловой игры могут предлагать и иные цели комму-никационного обращения, не вошедшие в данный перечень. При выборе целей коммуникационного обращения следует подробно пояснить участникам деловой игры следующие различия в перечис-ленных направлениях.
Ликвидация отрицательных установок и персонала сводится к объ-яснению положительных моментов для работников итогов принимае-мого решения, а также негативных последствий его неисполнения.
Устранение безразличного отношения — это создание у работни-ков эмоционального интереса к содержанию принимаемого решения.
Развитие положительных установок заключается в создании личной заинтересованности персонала в положительном исходе принимаемого управленческого решения.
ъ![]()
Активизация положительных действий персонала сводится к формированию инициативных групп для проведения в жизнь управленческого решения на базе их самоорганизации.
Локализация негативно настроенной части персонала состоит в объяснении персоналу, какие негативные последствия ожидают его в будущем, если лица, которые по тем или иным причинам нельзя настроить в пользу решения менеджера, смогут активно противо-действовать практической реализации управленческого решения.
Устранение эмоциональной напряженности персонала заключа-ется в ликвидации естественного для каждого индивидуума чувства дискомфорта, тревоги, а иногда и страха при переходе к новым форматам трудовой деятельности или модификации старых форм.
При разработке коммуникационного обращения желательно ис-пользовать только одну цель. Многоцелевое обращение рекомендуется для участников деловой игры, уже освоивших ее одноцелевой вариант.
Следует отметить, что достижение всех перечисленных целей возможно лишь в том случае достижения промежуточных коммуни-кативных целей, которые в своем единстве образуют так называе-мую иерархию коммуникативных эффектов. Количество их может быть весьма значительным, однако на практике выделяют от двух до пяти эффектов, как, например: привлечение внимания; способ-ность вызвать интерес; оказать влияние на процесс мотивации; вы-звать желание; побудить к определенному действию.
В практике претестирования (или прогнозирования эффектив-ности), чем больше определяется коммуникативных эффектов, тем выше вероятность достижения основной цели.
Деловая игра проводится одновременно в двух аудиториях. Группы, расположенные в разных аудиториях, разрабатывают рек-ламные сообщения независимо друг от друга. Коммуникационные обращения для них могут (на усмотрение руководителя деловой игры) задаваться либо одинаковые, либо различные. При оценке качества составляемых коммуникационных обращений группа, рас-положенная в одной аудитории, рассматривает альтернативные ва-рианты данных решений, разработанные участниками деловой иг-ры, размещенными в другой аудитории.
Этапы деловой игры
1. Разработка вариантов коммуникационного аргумента1.
Каждая группа в зависимости от задания руководителя деловой иг-ры разрабатывает один или несколько коммуникационных аргументов.
1 Коммуникационный аргумент — это логический, или эмоциональный, до-вод, подтверждающий или доказывающий основную идею или мысль коммуни-кационного обращения и имеющий задачу мотивировать персонал в сторону положительной оценки выбранной менеджером цели.
2. Оценка качества альтернативных вариантов коммуникацион-ных аргументов1.![]()
Все группы знакомятся с коммуникационными аргументами, которые разработаны другими группами, участвующими в деловой игре, и проводят по изложенной ниже методике их оценку. После проведенной оценки комиссия из представителей всех групп рас-считывает среднюю оценку по каждому альтернативному варианту коммуникационного аргумента. При проведении данного расчета (при наличии в каждой аудитории более четырех групп) не учиты-вается одна минимальная и одна максимальная оценка каждого коммуникационного аргумента.
3. Разработка вариантов коммуникационного обращения на основе лучшего аргумента.
Каждая группа по указанию руководителя деловой игры разра-батывает один или несколько вариантов коммуникационного обра-щения к персоналу на основе того аргумента, который получил максимальное количество баллов.
Коммуникационное обращение может иметь форму устного вы-ступления менеджера перед персоналом, информационной записки, приказа или распоряжения.
4. Выбор лучшего коммуникационного обращения из альтернатив-ных вариантов.
Оценка альтернативных вариантов коммуникационных обраще-ний производится на основе методики, изложенной в описании соответствующего этапа, по тем же принципам, что и оценка аль-тернативных вариантов коммуникационных аргументов.
Этап 1. Разработка вариантов коммуникационного аргумента. 1.1. Основной информацией для принятия первоначального ре-
шения о подходах к выбору аргумента являются результаты опроса разработчиками всех остальных участников игры.
Программные вопросы анкеты задаются участникам руководите-лем деловой игры. Эти вопросы могут носить следующий характер.
1. Какие аспекты управленческого решения вы одобрили бы и какие нет?
2. Какие достоинства и недостатки имеет данное управленче-ское решение?
3. Сталкивались ли вы раньше с подобными решениями про-блемы и каковы были их итоги? и т.п.
1.2. На основе подобных программных вопросах разработчиками формируются конкретные тест-вопросы и формируется анкета.
1 На втором и четвертом этапах рабочие группы не имеют права давать оценки собственным разработкам коммуникационных аргументов и обращений.
ъ
Полученные в результате опроса данные интерпретуются и ана-лизируются. Организация анализа строится по принципу: какого рода потребности персонала затрагивают тот или иной аргумент. Условно для данной деловой игры потребности персонала можно в сокращенном виде классифицировать следующим образом:
материальные — управленческое решение при его реализации дает возможность повысить уровень оплаты труда;
психологические — трудовая деятельность станет более эмоцио-нальной, т.е. процесс труда будет вызывать положительные эмоции;
безопасности — снижается угроза увольнения, падение уровня жизни и т.п.;
социальные — улучшается социально-психологический климат в коллективе;
комфортные — создание более приятных для персонала условий труда.
Весьма ценным источником информации для нахождения аргу-мента является также различная справочная литература. Руководи-тель деловой игры может заранее подготовить несколько справоч-ников, откуда, обладая несложными навыками общения с подобной литературой, разработчики могут извлечь, так же как и из опроса, интересные аргументы.
1.3. Выбирается тип стратегии, т.е. направления воздействия коммуникационного аргумента на потенциального потребителя. При этом можно использовать для одного коммуникационного ар-гумента только одну стратегию из пяти альтернативных вариантов:
А — показатель, что принимаемое управленческое решение не уступает по своей эффективности традиционному для персонала способу устранения данной проблемы;
В — показатель, что традиционный способ решения подобной проблемы не лучше предлагаемого менеджером;
С — изменение первоначальное мнение персонала о негативных аспектах управленческого решения;
D — обращение внимание персонала на те вероятные аспекты практической реализации решений, которые в положительном пла-не не сразу проявляются в сознании людей;
Е — доказательство, что принимаемое управленческое решение — единственный возможный выход из создавшейся ситуации.
1.4. В виде текста оформляется рекламный аргумент, ориенти-рованный по своему содержанию:
1) на одну (в исключительных случаях — несколько) цель ком-муникационного обращения;
2) на одну потребность персонала, удовлетворяемую управлен-ческим решениям;
3) на одну стратегию.
1.5. Результатом работы участников деловой игры являются не-сколько вариантов коммуникационного аргумента, которые необхо-димо размножить с помощью любых технических средств в количе-стве N экземпляров:
N = (a1 + a2) +1,
если все участники деловой игры разрабатывают одно и то же ком-муникационное обращение;
Ni = a1 + 1 при разработке М коммуникационных обращений,
где a1 — число рабочих групп, размещенных в первой аудитории; a2 — число рабочих групп, размещенных во второй аудитории;
Ni — необходимое для размножения число i-х коммуникационных аргументов для разработки М обращений, экз.;
ai — число групп, оценивающих и разрабатывающих аргументы для i-го коммуникационного обращения.
При разработке М коммуникационных обращений общее число размножаемых аргументов N должно составить
![]()
![]()
N0 =∑a +1, i 1
где М — общее число разрабатываемых коммуникационных обращений к персоналу.
Этап 2. Оценка альтернативных вариантов коммуникационных аргументов.
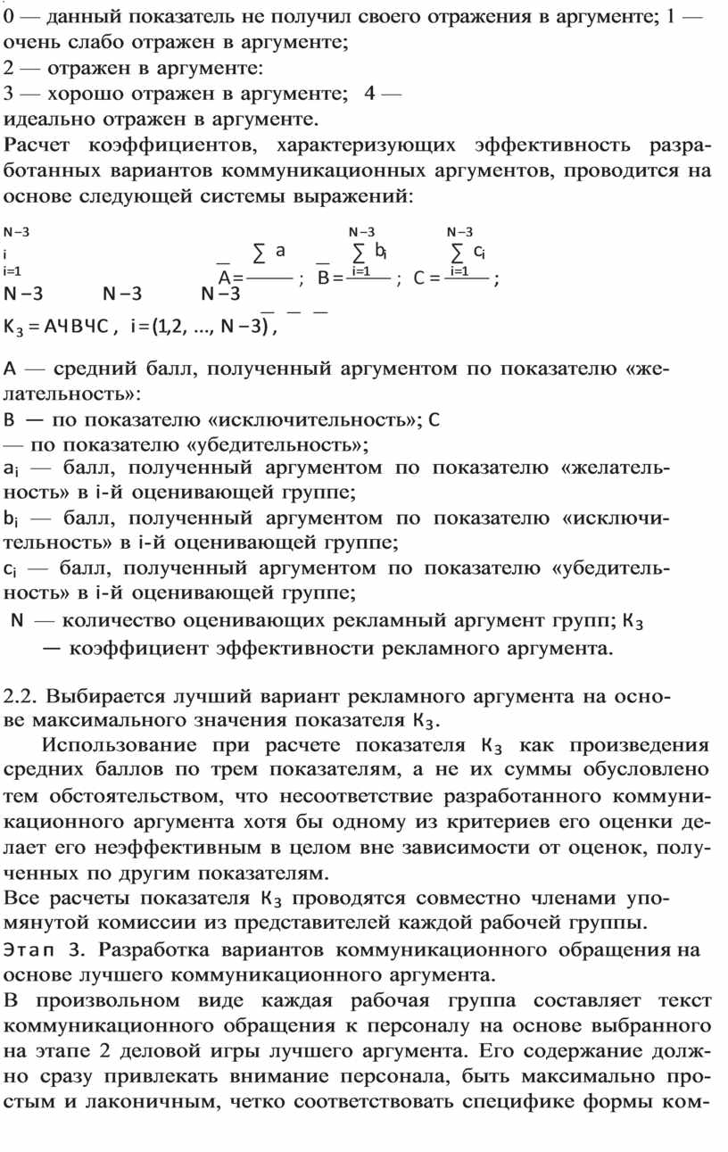
2.1. Экспертная оценка качества альтернативных коммуникаци-онных аргументов проводится по трем показателям: желательность, исключительность, убедительность.
Желательность — коммуникационный аргумент должен четко выделять такой аспект управленческого решения, который наиболее «приятен» для персонала.
Исключительность — в коммуникационном аргументе должен найти свое отражение такой положительный аспект реализации управленческого решения, который нельзя достичь любым иным способом.
Убедительность — содержание коммуникационного аргумента должно или эмоционально убеждать персонал в оптимальности принимаемого управленческого решения, или содержать логические доказательства своей истинности.
По каждому показателю коммуникационного аргумента можно выставить одну из перечисленных ниже оценок:
ъ
0 — данный показатель не получил своего отражения в аргументе; 1 — очень слабо отражен в аргументе;
2 — отражен в аргументе:
3 — хорошо отражен в аргументе; 4 — идеально отражен в аргументе.
Расчет коэффициентов, характеризующих эффективность разра-ботанных вариантов коммуникационных аргументов, проводится на основе следующей системы выражений:
N−3 N−3 N−3
i i i
![]()
i=1 i=1 i=1 N−3 N−3
N−3
![]()
![]()
K3 = AЧBЧC , i=(1,2, ..., N−3),
А — средний балл, полученный аргументом по показателю «же-лательность»:
В — по показателю «исключительность»; С
— по показателю «убедительность»;
ai — балл, полученный аргументом по показателю «желатель-ность» в i-й оценивающей группе;
bi — балл, полученный аргументом по показателю «исключи-тельность» в i-й оценивающей группе;
ci — балл, полученный аргументом по показателю «убедитель-ность» в i-й оценивающей группе;
N — количество оценивающих рекламный аргумент групп; К3 — коэффициент эффективности рекламного аргумента.
2.2. Выбирается лучший вариант рекламного аргумента на осно-
ве максимального значения показателя К3.
Использование при расчете показателя К3 как произведения средних баллов по трем показателям, а не их суммы обусловлено
тем обстоятельством, что несоответствие разработанного коммуни-кационного аргумента хотя бы одному из критериев его оценки де-лает его неэффективным в целом вне зависимости от оценок, полу-ченных по другим показателям.
Все расчеты показателя К3 проводятся совместно членами упо-мянутой комиссии из представителей каждой рабочей группы.
Этап 3. Разработка вариантов коммуникационного обращения на основе лучшего коммуникационного аргумента.
В произвольном виде каждая рабочая группа составляет текст коммуникационного обращения к персоналу на основе выбранного на этапе 2 деловой игры лучшего аргумента. Его содержание долж-но сразу привлекать внимание персонала, быть максимально про-стым и лаконичным, четко соответствовать специфике формы ком-

ъ
Насколько убедительно в коммуникационном обращении доказана истинность аргумента 3
Насколько, с точки зрения оценивающей группы, велика вероятность того, что персонал будет высоко мотивирован
на выполнение управленческого решения 3
Насколько кратко изложено содержание коммуникационного обращения 5
Участники деловой игры по взаимному согласию могут изме-нять, дополнять или сокращать изложенные выше критерии, а так-же уточнять значения коэффициентов значимости.
Этап 5. Анализ результатов деловой игры.
После окончания деловой игры руководитель собирает всех уча-стников и в произвольной форме подводит итоги их деятельности по следующим направлениям:
1) определяет лучшие и худшие рабочие группы по формальным
критериям:
(T +T2)→min ,
где Т1 — место, занятое группой при оценке качества коммуникацион-ного аргумента;
Т2 — соответственно при оценке качества коммуникационного об-ращения;
2) объясняет слабые и сильные стороны разработок, сделанных каждой рабочей группой;
3) показывает рамки практического применения изучаемой при проведении деловой игры методики:
4) по возможности стимулирует победителей по итогам деловой игры.
Задание 10.5
Цель задания: деловая игра «Психодиагностика профессиональной пригодности персонала на основе краткого цветового теста М. Люшера».
Цель деловой игры: выработать у лиц, изучающих менеджмент, навыки экспресс-оценки профессиональной пригодности персонала с использованием простейших диагностических приемов.
Условия проведения деловой игры: участники деловой игры долж-ны определить зависимость между особенностями предпочтения отдельных цветов и профессиональной пригодностью работников отдельных специальностей. Работа может проводиться в двух вари-антах: на базе анализа условного примера; на основе тестирования самих участников деловой игры.
Функции руководителя деловой игры: руководитель деловой игры объясняет участникам содержание и порядок тестирования по ме-тодике М. Люшера. Авторы настоящего пособия рекомендуют сле-дующий порядок изложения этого вопроса1.![]()
Принцип действия теста. Связь цветов с отдельными явлениями окружающего мира (кровь, день, ночь и т.п.) и ее преломление че-рез индивидуальную структуру личности человека.
Порядок тестирования. Перед испытуемым на индифферентном фоне раскладывают восемь одинаковых по форме и размерам пред-метов разного цвета. Расстояние между предметами должно быть одинаковым, освещение — естественным.
Каждый цвет имеет стандартный номер: темно-синий — 1;
сине-зеленый — 2; оранжево-красный — 3; желтый — 4; фиолетовый — 5; коричневый — 6; черный — 7;
серый — 0.
Испытуемому предлагается выбрать один цвет, наиболее приятный зрительно, не соотнося его с другими явлениями (мода, цвет мебели и т.п.). Выбранный эталон убирается, и процедура повторяется еще 7 раз, после чего записывается числовой код выбора, например: 4, 3, 2, 0, 15, 6, 7.
Через 5—7 минут все повторяется. Испытуемому при этом со-общается, что это не проверка памяти и что все надо делать в соот-ветствии с возникающим на этот раз желанием выбора.
Анализ теста в кратком варианте идет по второму выбору. Первые два цвета в числовом ряду называются «группой +». Это
цвета явного предпочтения. Из них цвет на первой позиции опре-деляет способ деятельности, а на второй — цель деятельности.
Третий и четвертый цвета образуют «группу х» и определяются как цвета простого предпочтения. Они отражают текущее положе-ние вещей, ситуацию и образ действия, соответствующий ситуации.
Пятый и шестой цвета составляют «группу =». Это цвета безразличия. Они указывают на невостребованные резервы (могу, но никому это не надо), индифферентную зону бездействующих особенностей личности.
Последние два цвета в числовом ряду «группа —» определяют отвергаемые цвета. С их помощью выявляют подавленные потребно-сти личности.
1 Желательно предварительно ознакомить учащихся с методикой использо-вания цветового теста М. Люшера в лекционном курсе менеджмента. Методика и содержание теста (краткий вариант) приводится сокращенно по: Scott J. The Luscher color test. N.J., 1978 (Based on the text. Basel, 1969).
ъ![]()
В краткой форме значения отдельных цветов можно определить следующим образом1.
Темно-синий выражает глубокую привязанность к объекту и также тенденции в деятельности как достижение внешней защиты, эмоционального комфорта и покоя.
Сине-зеленый характеризует повышенную установку на отстаи-вание своей жизненной позиции. Тенденции в деятельности — обо-ронительность или агрессивность защитного плана.
Оранжево-красный свидетельствует о повышенной склонности добиваться доминирования в межличностных отношениях. Дея-тельность человека при этом отличается агрессивностью, целена-правленностью, высокой поисковой активностью.
Желтый выражает потребность в активности, движении и эмо-циональной вовлеченности. Это проявляется в таких тенденциях деятельности, как сопереживание и общение.
Фиолетовый отражает такую потребность личности, как уход от реальной действительности. Основная тенденция при этом в дея-тельности связана с высокой индивидуалистичностью действий, нереальностью желаний и интересов.
Коричневый свидетельствует о повышенной потребности в сниже-нии тревоги. В деятельности это находит свое отражение в стремлении любой ценой добиться психологического и физического комфорта.
Черный отражает повышенное стремление личности к незави-симости от окружающей среды через протест или бунт. Основная тенденция в деятельности при этом — негативизм.
Серый показывает наличие высокой потребности в покое и отдыхе, что говорит о максимальной пассивности личности в своей деятельности.
Наиболее информативным является выбор первого цвета. Основ-ные качества личности, которые он отражает, приведены в табл. 10.5.
Т а б л и ц а 10.5 Основные качества личности,
обусловленные первой позицией цвета в числовой ряду
Цвет на первой позиции*
Наиболее вероятный тип реагирования
Качества личности
Ведущий мо-тив трудовой деятельности
Доминирую-щая жизнен-ная позиция
1 2
Темно- Сензитивность синий
3
Избежание неудач
4
Пессими-стичность
5
Женствен-ность
1 Приводимые определения не следует распространять на лиц, не обладаю-щих европейским типом менталитета.
Окончание табл. 10.5
|
1 |
2 |
3 |
4 |
5 |
|||
|
Желтый |
Спонтанность, неустойчивость интересов |
Эмоцио-нальная во-влеченность |
Оптими-стичность |
Инфанти-лизм |
|||
|
Оранжево-красный |
Лидерство, са-моутверждение |
Достижение успеха |
Агрессив-ность |
Мужествен-ность |
|||
|
Сине-зеленый |
Сопротивле-ние, упорство |
Удержание достигнутого |
Ригидность |
Зрелость |
|||
|
* Значения остальных цветов, значительно более редко выбираемых на пер-вую позицию, определяются по другим принципам.
Фиолетовый — циклоидные процессы между значениями темно-синего и оранжево-красного цвета (в благоприятных условиях ос-новные качества соответствуют значениям оранжево-красного цве-та, в неблагоприятных — темно-синего). Коричневый — аналог фиолетового по отношению к оранжево-красному (благоприятные условия) и сине-зеленому цвету (небла-гоприятные условия). Черный — аналог оранжево-красного цвета, но проявление ка-честв личности сопровождается негативными эмоциями и целями. Серый — вялые, усредненные проявления качеств личности. После пояснений руководитель деловой игры в зависимости от обстоятельств выбирает вариант проведения. При выборе первого варианта деловой игры до всех участников доводится следующий условный пример (табл. 10.6).
Т а б л и ц а 10.6 Ранжировка фасовщиков по объему и качеству выполняемых действий (при неавтоматизированном варианте выполнения трудовых операций) |
|||||||
|
№ п/п |
Ф.И.О. работника |
Место, занимаемое |
Числовой ряд цветовыбора |
||||
|
по объему фа-совки в смену* |
по отсутствию нарушений отвесов** |
||||||
|
1 |
2 |
3 |
4 |
5 |
|||
|
1 |
Петров В.Л. |
1 |
9 |
34076125 |
|||
|
2 |
Карпова З.Е. |
2 |
8 |
36401257 |
|||
|
3 |
Асташкова А.И |
3 |
5 |
31042576 |
|||
|
4 |
Парфенова Ю.Н. |
4 |
7 |
45312076 |
|||
|
5 |
Лукашев А.А. |
5 |
4 |
15034267 |
|||
ъ
Окончание табл. 10.6
|
1 |
2 |
3 |
4 |
5 |
|
6 |
Енкович А.Ш. |
6 |
6 |
41352607 |
|
7 |
Латвиянюк В.В. |
7 |
10 |
50423617 |
|
8 |
Старожилов О.В. |
8 |
2 |
12453076 |
|
9 |
Рукосумова Е.В. |
9 |
3 |
12043657 |
|
10 |
Олегова Д.В. |
10 |
1 |
12053476 |
|
* Характеристика объема деятельности. ** Характеристика качества деятельности.
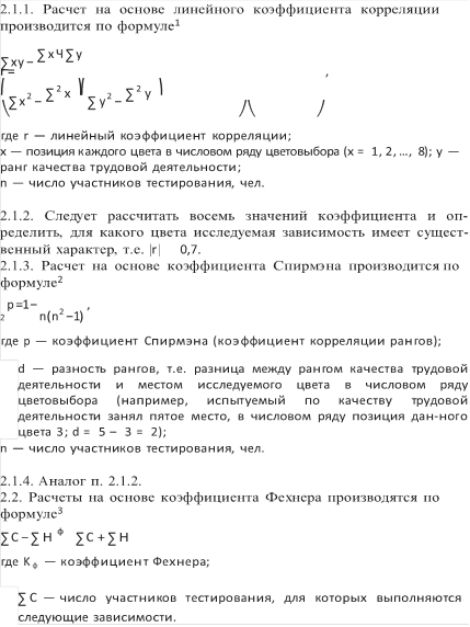
Этапы деловой игры 1. Ранжирование участников деловой игры по степени выра-женности у них желательных для менеджера особенностей трудово-го поведения (выполняется только при втором варианте выполне-ния деловой игры). 2. Расчет зависимости между характером числового ряда цвето-выбора и качеством трудовой деятельности. 3. Формулировка эмпирических правил профессиональной ди-агностики на основе использования краткого цветового теста М. Люшера. Описание действий участников деловой игры при выполнении от-дельных этапов Этап 1. Ранжирование участников деловой игры по степени выраженности у них желательных для менеджера особенностей тру-дового поведения 1.1. На основе фактического состава участников деловой игры и результатов их тестирования (или самотестирования) заполняется табл. 10.1. 1.2. В качестве критерия места каждого участника при проведе-нии деловой игры со студентами можно использовать средний балл в зачетной книжке. При другом составе участников критерий ран-жирования индивидуальным путем вводит руководитель деловой игры. Данный критерий должен носить обязательно объективный характер. Условные критерии ранжирования не допускаются. Этап 2. Расчет зависимости между характером числового ряда цветовыбора и качеством трудовой деятельности 2.1. Для расчета нужных нам соотношений в зависимости от технических возможностей и резерва учебного времени можно ис-пользовать: линейный коэффициент корреляции; коэффициент Спирмэна: коэффициент Фехнера. |
||||

![]()
1 Расчет трудоемкий, без применения вычислительной техники, но дает наиболее достоверный результат.
2 Расчеты на основе коэффициента Спирмэна легко выполняются даже с помощью микрокалькуляторов.
3 При использовании коэффициента Фехнера все расчеты можно делать вручную.
ъ
Ранг качества трудовой деятельности < 2 , исследуемый цвет в числовом ряду занимает позиции с 1 по 4; или ранг качества трудо-вой деятельности ≥ n , исследуемый цвет в числовом ряду занимает
позиции с 5 по 8.
∑H — число участников тестирования, для которых изложен-ные условия не выполняются, т.е. если ранг качества трудовой дея-
тельности≥ 2 , то исследуемый цвет занимает в числовом ряду по-зицию с 5 по 8, и, наоборот, ранг качества трудовой деятельности
2 , а позиция цвета в числовом ряду цветовыбора — с 1 по 4. N — число участников тестирования, n = ∑C+∑H.
2.2.1. Аналог п. 2.1.2.
2.2.2. На основе анализа расчетов определяются существенно важные для диагностики профессиональной пригодности цвета (в первом варианте — для набора цветов).
Этап 3. Формулировка эмпирических правил профессиональной ди-агностики на основе использования краткого цветового теста Люшера.
3.1. Руководитель деловой игры предлагает участникам само-стоятельно сформулировать эмпирические правила, вытекающие из результатов, полученных на этапе 2 деловой игры.
3.2. Анализируя сделанные участниками деловой игры предло-жения, руководитель показывает основные варианты решения по-добной проблемы, применяемые на практике (если эти варианты так и не были сформулированы участниками деловой игры).
Вариант А. Ограничительный. Не рекомендуется принимать на работу лиц, у которых отдельные цвета находятся в группах + и х или в группах + и –.
Вариант В. Разрешительный. Рекомендуется принимать на рабо-ту лиц, у которых отдельные цвета находятся в группах + и х или в группах + и —.
Вариант С. Комбинированный. Сочетание принципов, изложен-ных в вариантах А и В.
Вариант D. Расчетный. По существенно важным цветам рассчи-тывается регрессионная зависимость вида
R = a0 + a1S1 + a2S2 + ... + aiSi + … + anSn,
где R — ранг качества трудовой деятельности;
Si, S2, S3, Sn — место, которое занимает исследуемый цвет в числовом
ряду цветовыбора;
a0, a1, a2, ai, an — постоянные параметры регрессионного уравнения (мето-
дика их расчета не приводится, ибо она общеизвестна).
В соответствии с вариантом D, чем выше значение показателя R по каждому кандидату, тем больше он соответствует по структуре
своей личности рассматриваемому роду трудовой деятельности.
3.3. На конкретных примерах руководитель деловой игры пока-зывает достоинства и недостатки применения психодиагностиче-ских обследований при найме персонала и возникающую при этом проблему соотношения результатов тестирования с наличием про-фессиональных знаний и навыков. Например, у кандидата сформи-ровались хорошие профессиональные навыки, а результаты психо-диагностики неудовлетворительные, и наоборот.
3.4. Участникам деловой игры ее руководитель предлагает само-стоятельно сформулировать условия, когда данные психодиагности-ческих обследований более важны при найме персонала, чем про-фессиональная подготовка персонала, и наоборот.
Результаты предложений участников деловой игры желательно публично обсудить.
3.5. При выполнении первого варианта деловой игры можно сравнить результаты, полученные при ранжировании по объему деятельности, с результатами при ранжировании по ее качеству.
Задание 10.6
Цель задания: овладение навыками составления должностной инструкции.
Содержания задания: составить должностные инструкции работ-ников предприятия быстрого питания «Русское бистро». Предпри-ятие на 40 посадочных мест работает по индустриальной техноло-гии, т.е. комплексного снабжения замороженными полуфабриката-ми пирогов. Предприятие работает ежедневно с 10.00 до 19.00, кро-ме воскресенья. Оно расположено на 1-м этаже учебного центра в САО г. Москвы. Общая численность работников — 4 чел., в том чис-ле управляющий, повар, кассир и уборщица. Перечень всех опера-ций, выполняемых работниками предприятия.
1. Руководство производственно-хозяйственной деятельностью.
2. Включение/выключение оборудования на кухне (печи, расстоеч-ные шкафы и т.д.).
3. Составление и подача заявок на полуфабрикаты и инвентарь, организация их получения, контроль их получения, контроль их каче-ства, ассортимента и сроков изготовления.
4. Включение/выключение оборудования на раздаче (мармиты, кофеварки, аппараты для разлива напитков и т.д.).
5. Получение продукции и инвентаря на кухню (замороженных по-луфабрикатов, масла, яиц и т.д.).
6. Получение продукции и инвентаря на раздачу (напитки, сахар, разовая посуда и приборы, салфетки и т.д.).
7. Получение моющих средств и инвентаря.
ъ 8. Заправка кассового аппарата контрольной и чековой лентами.
9. Осуществление влажной уборки торгового зала и производст-венных помещений.
10. Установка картриджей, заправка аппарата для горячих напит-ков и супов кипяченой водой.
11. Укладка чистых пакетов в емкости для сбора отходов.
12. Организация планирования, учета, составление и представле-ние отчетности о результатах хозяйственной деятельности.
13. Установка кег и подключение их к баллону с углекислотой и охладителю (аппараты для разлива пива и кваса).
14. Проведение внешнего осмотра, маркировки и органолептиче-ской оценки качества полуфабрикатов при их получении на кухне.
15. Запись показаний счетчиков в кассовой книге.
16. Протирание электрополотенец, зеркал, умывальников и т.д.
17. Смазывание маслом противней, укладывание на них полуфаб-рикатов.
18. Обеспечение функционирования системы оплаты труда, мате-риального и морального стимулирования работников.
19. Заполнение и корректировка информационного светового таб-ло-меню в соответствии с прейскурантом.
20. Уборка столов в торговом зале, сбрасывание в бак для отходов остатков пищи и разовой посуды.
21. Организация контроля за качеством продукции и уровнем об-служивания, соблюдением правил торговли и ценообразования, тру-довой дисциплиной, техники безопасности, пожарной безопасности и соблюдением санитарных правил.
22. Установка противней с полуфабрикатами на стеллаж для раз-мораживания.
23. Прием заказов у барной стойки, дача пояснений по ассорти-менту и ценам.
24. Мойка подносов, их просушивание и возврат на барную стойку. 25. Изучение спроса, предложений и замечаний посетителей.
26. Обслуживание посетителей за барной стойкой. (Громко повто-ряет заказ, кладет на поднос подставочную салфетку и скомплекто-ванный заказ, пробивает чек, принимает деньги, кладет чек на поднос, выдает сдачу посетителю, благодарит за покупку и желает приятного аппетита.)
27. Протирание столов в торговом зале влажной салфеткой. 28. Снятие продукции Х- и Z- отчетов на кассе.
29. Установка противней с полуфабрикатами в расстоечный шкаф. 30. Организация обучения и повышения квалификации персонала. 31. Вынимает противни с полуфабрикатами из расстоечного шка-
фа и устанавливает на рабочий стол.
32. Открывает/закрывает предприятие, осматривает помещение, проводит инструктаж, выдает полуфабрикаты, напитки, инвентарь и т.д.
33. При заполнении бака для отходов выносит его в мусорный кон-тейнер.
34. Несет материальную ответственность за имущество и финан-совые средства предприятия.
35. Подготавливает меланж для смазки полуфабрикатов.
36. По окончании работы сдает денежную выручку вместе с кассо-вым отчетом.
37. Равномерно смазывает меланжем поверхность полуфабрика-тов и устанавливает противни в печи.
38. По окончании работы производит влажную уборку полов, окон, мебели, зеркал и т.д.
39. Выпекает пироги в печи.
40. По окончании работы выносит пакеты с отходами, моет и де-зинфицирует баки.
41. Проводит бракераж готовой продукции.
42. Вынимает противни с готовыми пирогами, ставит их на рабо-чий стол, перекладывает пироги щипцами на чистый поднос и относит их на мармит барной стойки.
43. Протирает барную стойку чистой влажной салфеткой.
44. Отвечает за правильную эксплуатацию торгово-технологи-ческого оборудования, при необходимости вызывает сервисную службу.
45. Информирует посетителей об основах технологии производст-ва и качестве продукции.
46. По окончании работы сдает оставшуюся продукцию на склад, отключает и моет оборудование на кухне, а также производственный инвентарь.
47. Инкассирует денежные средства предприятия в центральный офис.
48. По окончании рабочего дня сдает нереализованную продукцию на склад, отключает оборудование на раздаче, проводит его санитар-ную обработку, моет барную стойку.
49. Принимает денежные средства и материальные ценности от работников предприятия, обеспечивает их сохранность.
50. Подводит итоги работы каждого работника предприятия, ведет табель.
51. Обеспечивает сохранность продуктов и инвентаря на складе, следит за поддержанием температурного режима хранения продукции в холодильном оборудовании.
52. Организует приемку товаров из транспортных средств постав-щиков на склад предприятия, проверяет их соответствие заявкам, а также качество и сроки годности.
53. Несет материальную ответственность за имущество предприятия.
Ответы на с. 182.
Задание 10.7
Цель задания: усвоение теоретического материала по данной теме. Содержание задания: составьте кроссворд, аналогичный данному.
ъ
Кроссворд «Управление персоналом»
По горизонтали:
2. Процесс проведения практической деятельности в соответствии с требо-ваниями экономических законов. 3. Интересы, учитываемые руководителем в своей практической деятельности. 6. Работники, обслуживающие деятельность руководителей и специалистов. 7. Один из видов руководителя. 8. Член пред-приятия, выполняющий определенные обязанности. 9. Совокупность работни-ков. 8. Профессия, относящаяся к категории специалистов.
По вертикали:
1. Лицо, возглавляющее соответствующий отдел, предприятие. 4. Квалифи-цированный работник в определенной области. 5. Требование, предъявляемое к руководителю. 10. Работники, осуществляющие функции управления.
Материалы на данной страницы взяты из открытых источников либо размещены пользователем в соответствии с договором-офертой сайта. Вы можете сообщить о нарушении.