Тема. Вес тела. Невесомость. Перегрузки

  • Разработки уроков
  • docx
  • 26.04.2018
Публикация на сайте для учителей

Публикация педагогических разработок

Бесплатное участие. Свидетельство автора сразу.
Мгновенные 10 документов в портфолио.

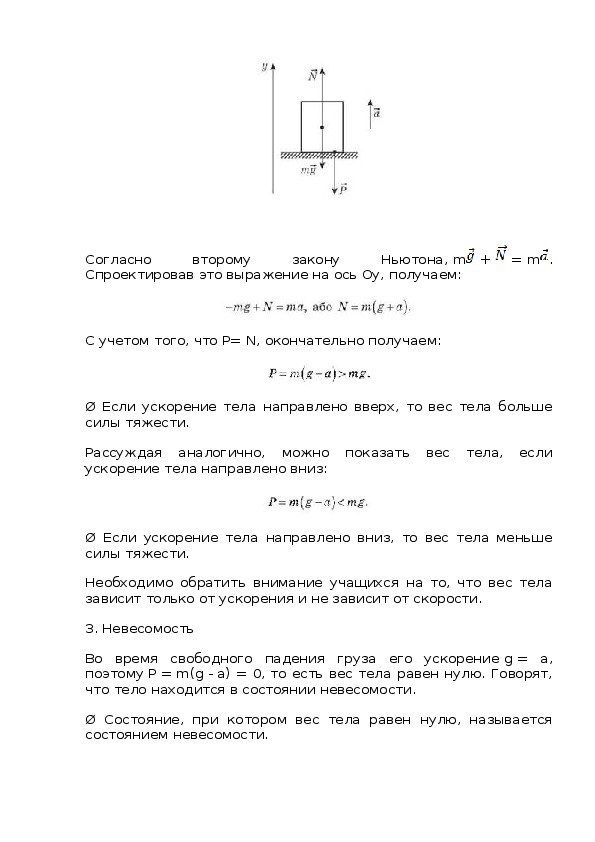
дать учащимся представление о понятие веса тела, невесомость, перегрузки.ИЗУЧЕНИЕ НОВОГО МАТЕРИАЛА 1. Вес тела Вследствие земного притяжения все тела сжимают или прогибают сопротивления (рис. а) или растягивает подвес (рис. б).Для характеристики такого действия вводится понятие веса тела.Выясним причину возникновения веса тела. Для этого рассмотрим тело, лежащее на горизонтальной опоре.
Иконка файла материала Вес тела. Невесомость. Перегрузки.docx
Тема. Вес тела. Невесомость. Перегрузки Цель урока: дать учащимся представление о понятие веса тела, невесомость, перегрузки Тип урока: изучение нового материала План урока Контроль знаний 6 мин.1. Движение тела по вертикали. 2. Движение тела, брошенного горизонтально. 3. Движение тела, брошенного под углом к горизонту Демонстрации 6 мин.1. Демонстрация состояния невесомости. 2. Два видео-фрагменты: а) «Невесомость»; б) «Перегрузки» Изучение нового материала 25 мин. 1. Вес тела. 2. Богатела, что движется с ускорением. 3. Невесомость. 4. Перегрузки Закрепление изученного материала 8 мин.1. Тренируемся решать задачи. 2. Контрольные вопросы ИЗУЧЕНИЕ НОВОГО МАТЕРИАЛА 1. Вес тела Вследствие земного притяжения все тела сжимают или прогибают сопротивления (рис. а) или растягивает подвес (рис. б).Для характеристики такого действия вводится понятие веса тела. Ø Весом тела называют силу, с которой тело, вследствие его притяжения к Земле давит на опору или растягивает подвес. Выясним причину возникновения веса тела. Для этого рассмотрим тело, лежащее на горизонтальной опоре. На это тело действуют две силы: сила тяжести т = m , и сила реакции опоры . Поскольку эти силы приложены к разным точкам этого тела, то в результате действия этих сил тело деформируется (сжимается). В результате возникает сила упругости , которая действует на опору. и Силы - это силы взаимодействия тела и опоры, поэтому, согласно третьему закону Ньютона, они одинаковы по модулю и противоположны по направлению:Если тело и опора неподвижны относительно Земли (или совместно движущихся равномерно и прямолинейно), то, согласно второму закону Ньютона, + m = 0. = m . Следовательно, Из последнего равенства следует, что вес тела в состоянии покоя равна силе тяжести, действующей на это тело. Отсюда можно ошибочно сделать вывод о том, что вес и сила тяжести - это та самая сила. Рассмотрим, чем отличаются эти силы. Во-первых, вес тела и сила тяжести, действующие на это тело, приложены к разным телам: сила тяжести приложена к телу, а вес - к опоре или подвесу. Во-вторых, сила тяжести и вес имеют разную физическую природу: сила тяжести является частным случаем силы всемирного тяготения, а вес обычно является силой упругости. В-третьих, сила тяжести равна весу тела лишь в том случае, если тело находится в состоянии покоя или движется с постоянной скоростью. 2. Вес тела, движущегося с ускорением Теперь рассмотрим случай, когда тело, которое находится на опоре, движущейся с ускорением, направленным вверх. Если опора, на которой лежит брусок начнет двигаться с ускорением , направленным вертикально вверх, то силы m уже не зрівноважуватимуть друг друга, потому что их и равнодействующая m + будет предоставлять бруску ускорение .Согласно Спроектировав это выражение на ось Оу, получаем: Ньютона, m + закону второму = m . С учетом того, что Р= N, окончательно получаем: Ø Если ускорение тела направлено вверх, то вес тела больше силы тяжести. Рассуждая аналогично, можно показать вес тела, если ускорение тела направлено вниз: Ø Если ускорение тела направлено вниз, то вес тела меньше силы тяжести. Необходимо обратить внимание учащихся на то, что вес тела зависит только от ускорения и не зависит от скорости. 3. Невесомость Во время свободного падения груза его ускорение g = а, поэтому P = m(g - a) = 0, то есть вес тела равен нулю. Говорят, что тело находится в состоянии невесомости. Ø Состояние, при котором вес тела равен нулю, называется состоянием невесомости.Следует отметить, что в состоянии невесомости вес тела равен нулю, но сила тяжести равна m . Характерным свойством состояния невесомости является отсутствие «внутренних напряжений» в теле, например, отсутствие давления одних органов на другие в теле человека. Длительного состояния невесомости испытывают космонавты в космическом корабле, когда его двигатели выключены. При этом космонавты вместе с космическим кораблем движутся под действием только сил тяготения (со стороны Земли, Луны или других космических тел). 4. Перегрузки Во время старта космического корабля космонавты испытывают перегрузок. Этот термин означает, что вес космонавта по модулю становится больше силы тяжести. Выясним, почему это происходит. После включения ракетного двигателя, когда ракета начинает разгоняться, ее движение и движение космонавта осуществляются с ускорением, направленным вертикально вверх. При этом вес космонавта будет больше силы тяжести: Ø Отношение силы, с которой тело давит на опору в случае ускоренного движения вверх, к его весу в инерциальной системе отсчета называют перегрузкой: Когда вес тела больше силы тяжести, говорят, что тело испытывает перегрузки. Перегрузки испытывают пассажиры лифтов, космонавты во время взлета на ракете в космос, летчики во время выхода из пикирования и т.д. Вследствие перегрузки увеличивается не только вес человека в целом, но и каждого ее органа. Здоровый человек может без вреда для своего здоровья выдерживать кратковременные трехкратные перегрузки, то есть увеличение веса втрое. Космонавтам же во время старта и посадки космического корабля приходится выдерживать многократные перегрузки.Вопрос к ученикам во время изложения нового материала 1. При каких условиях вес тела равен по модулю силе тяжести, действующей на это тело? 2. Имеет вес гиря, висящая на нитке? Чему будет равен вес, если нить перерезать? 3. Есть ли вес у дерева, что растет во дворе? 4. Камень бросили вертикально вверх. В какие моменты полета он находится в состоянии невесомости, если можно пренебречь сопротивлением воздуха? Изменится ли ответ, если бросить камень под углом к горизонту? 5. Почему необходимо учитывать перегрузки? 6. Что общего в падении тел на Землю, вращении Луны вокруг Земли, приливах и відпливах? ЗАКРЕПЛЕНИЕ ИЗУЧЕННОГО МАТЕРИАЛА 1). Тренируемся решать задачи 1. В лифте установили динамометр, на котором подвесили тело массой 1 кг. Что покажет динамометр, если: а) лифт движется равномерно; б) лифт поднимается вверх с ускорением 5 м/с2; в) лифт опускается вниз с ускорением 5 м/с2? 2. Самолет делает «мертвую петлю», описывая в вертикальной плоскости круг радиусом 250 м. Во сколько раз вес летчика в нижней части траектории больше силы тяжести, если скорость самолета 100 м/с? 3. Ученик утверждает, что вес человека, находящегося в лифте, обязательно увеличивается, когда лифт движется вверх, и уменьшается, когда лифт движется вниз. Согласны ли вы с этим утверждением? РешениеУтверждение неверное: вес зависит не от скорости лифта, а от его ускорения. 4. Космический корабль сразу же после старта движется вертикально вверх с ускорением 40 м/с2. С какой силой космонавт массой 70 кг давит на кресло кабины? Чему равна в этом случае коэффициент перегрузки? 2). Контрольные вопросы 1. Приведите примеры движений, когда вес тела равен силе тяжести, действующей на это тело. 2. Приведите примеры движений, при которых вес тела меньше силы тяжести, действующей на него (больше силы тяжести, которая действует на него). 3. Исчезает сила притяжения тела к Земле при переходе тела в состояние невесомости? 4. Когда возникают перегрузки? 5. Зависит ли вес тела от его местонахождения? Что мы узнали на уроке • Весом тела называют силу, с которой тело вследствие его притяжения к Земле) давит на опору или растягивает подвес. • Если ускорение тела направлено вверх, то вес тела больше силы тяжести: • Если ускорение тела направлено вниз, то вес тела меньше силы тяжести: • Состояние, при котором вес тела равен нулю, называется состоянием невесомости. • Отношение силы, с которой тело давит на опору в случае ускоренного движения вверх, к его весу в инерциальной системе отсчета называют перегрузкой:Домашнее задание 1. П.: § 27.