теорема пифагора 2

  • docx
  • 28.12.2021
Публикация на сайте для учителей

Публикация педагогических разработок

Бесплатное участие. Свидетельство автора сразу.
Мгновенные 10 документов в портфолио.

Иконка файла материала теорема пифагора 2.docx

ТЕОРЕМА ПИФАГОРА

Цель: рассмотреть решение задач с помощью теоремы Пифагора.

Ход урока

I. Проверка домашнего задания.

Записать теорему Пифагора для треугольников.

1)

2)

3) АВСD – ромб.

4) АВСD – прямоугольник.

5)

6) – высота.

II. Решение задач.

№ 485.

1) А = 90° – 60° = 30°.

2) св = , как катет, лежащий против угла в 30°.

3) По теореме Пифагора

АВ2 = АС2 + СВ2,   АС2 = АВ2СВ2

АС2 = с2 = АС = .

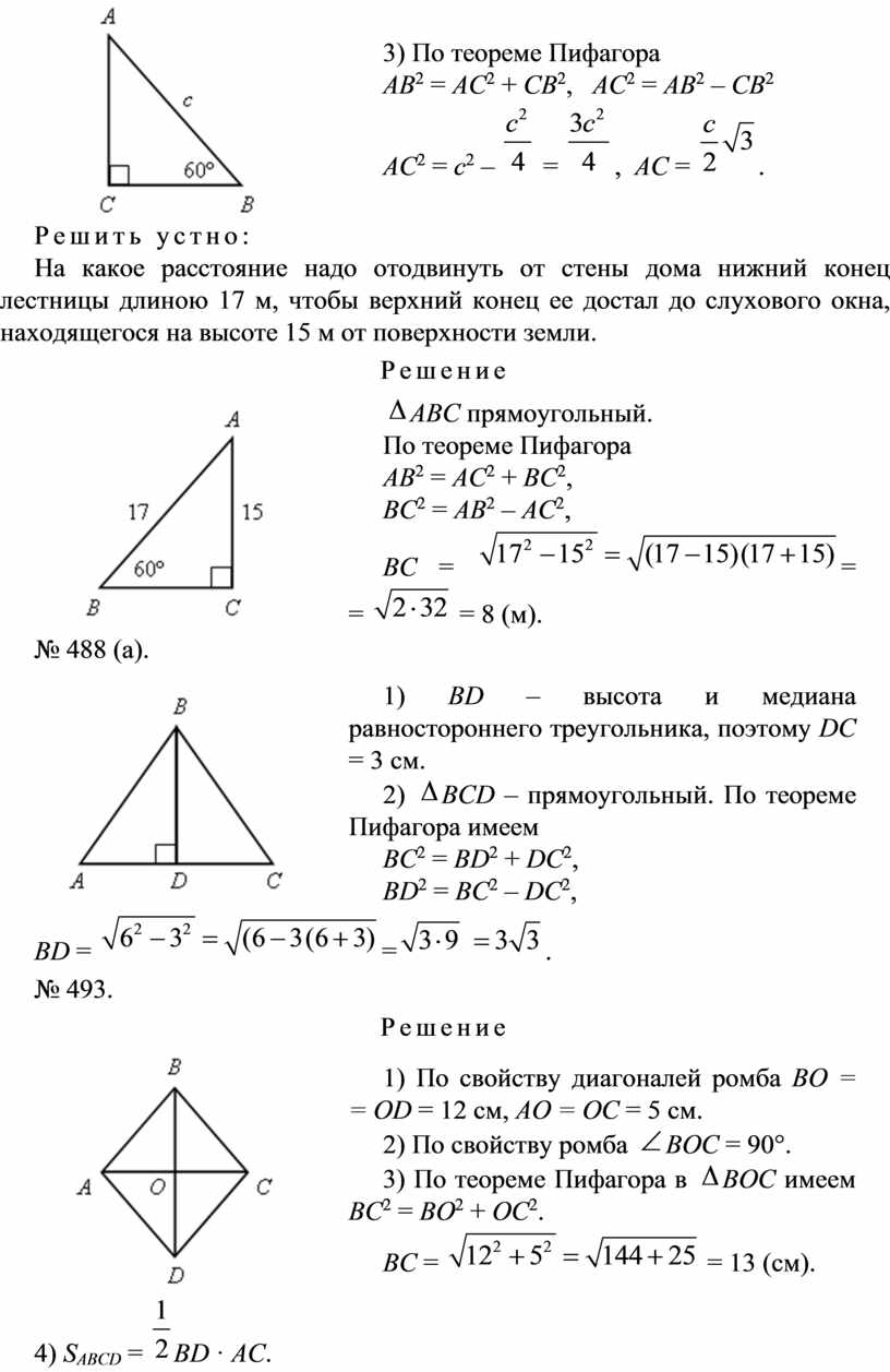
Решить устно:

На какое расстояние надо отодвинуть от стены дома нижний конец лестницы длиною 17 м, чтобы верхний конец ее достал до слухового окна, находящегося на высоте 15 м от поверхности земли.

Решение

АВС прямоугольный.

По теореме Пифагора

АВ2 = АС2 + ВС2,

ВС2 = АВ2АС2,

ВС = =
=  = 8 (м).

№ 488 (а).

1) ВD – высота и медиана равностороннего треугольника, поэтому = 3 см.

2) ВСD – прямоугольный. По теореме Пифагора имеем

ВС2 = ВD2 + 2,

ВD2 = ВС22,

ВD = =.

№ 493.

Решение

1) По свойству диагоналей ромба ВО =
= ОD
= 12 см, АО = ОС = 5 см.

2) По свойству ромба ВОС = 90°.

3) По теореме Пифагора в ВОС имеем ВС2 = ВО2 + ОС2.

ВС =  = 13 (см).

4) SАВСD = ВD · АС.

SАВСD =  · 24 · 10 = 120 (см2).

№ 495 (а).

1) ВЕ – высота трапеции.

ВСЕ – прямоугольный.

2) По теореме Пифагора имеем в ВСЕ:

ВС2 = ЕС2 + ВЕ2, ВЕ2 = ВС2ЕС2.

3) ЕС =  по свойству равнобокой трапеции ЕС =  = 5 (см).

4) ВЕ = = 12 (см).

III. Итоги урока.

При решении задач с применением теоремы Пифагора нужно:

1) указать прямоугольный треугольник;

2) записать для него теорему Пифагора;

3) выразить неизвестную сторону через две другие;

4) подставив известные значения, вычислить неизвестную сторону.

Домашнее задание: №№ 486 (а), 487, 494, 495 (б).

Для желающих.

Задачи древнекитайского ученого Цзинь Киу-чау, 1250 лет до н. э.

1. Бамбуковый ствол 9 футов высотой переломлен бурей так, что если верхнюю часть его нагнуть к земле, то верхушка коснется земли на расстоянии 3 футов от основания ствола. На какой высоте переломлен ствол?

Решение

а + с = 9 футов, b = 3 фута,

с = 9 – а.

АВС – прямоугольный.

По теореме Пифагора

с2 = а2 + b2,

(9 – а)2 = а2 + 32,

81 – 18а + а2 = а2 + 9.

18а = 72,

а = 4.

2. В центре квадратного пруда, имеющего 10 футов в длину и ширину, растет тростник, возвышающийся на 1 фут над поверхностью воды. Если его пригнуть к берегу, к середине стороны пруда, то он достигнет своей верхушкой берега. Какова глубина пруда?

Решение

АО = 5 футоврасстояние от центра квадрата до середины стороны.

АВ = О1В

ОАВ – прямоугольный.

По теореме Пифагора

АВ2 = АО2 + ОВ2.

Пусть Ов = х футов, тогда АВ = (1 + х) футов. Имеем

(1 + х)2 = 52 + х2,

1 + 2х + х2 = 25 + х2,

х = 12,

ОВ = 12 футов.

 

 

 

 

 

 

 

 

 

 


 

Скачивание материала доступно только для авторизованных пользователей.