Тестовые задания по теме "Чугуны"

  • docx
  • 09.08.2024
Публикация на сайте для учителей

Публикация педагогических разработок

Бесплатное участие. Свидетельство автора сразу.
Мгновенные 10 документов в портфолио.

Вопросы для проведения тестирования по теме Чугуны
Иконка файла материала Тест Чугуны.docx

Вариант №1

Чугуны

1

Чугун – это сплав железа с углеродом и постоянными примесями (кремний, марганец, сера и фосфор) с содержанием углерода:

 

а)

от 0,02% до 2,14%

 

б)

от 2,14 до 6,67%

 

в)

от 4,3 до 6,67%

2

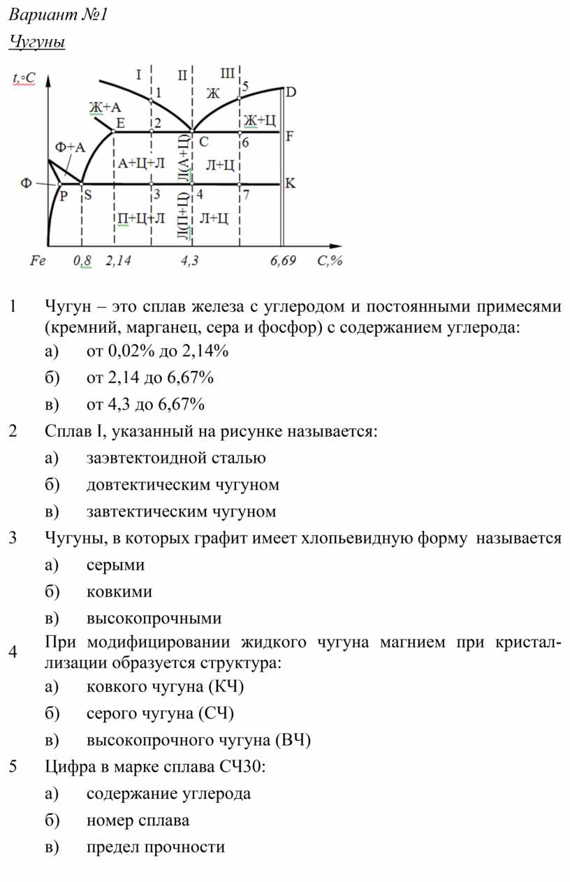
Сплав I, указанный на рисунке называется:

 

а)

заэвтектоидной сталью

 

б)

довтектическим чугуном

 

в)

завтектическим чугуном

3

Чугуны, в которых графит имеет хлопьевидную форму  называется

 

а)

серыми

 

б)

ковкими

 

в)

высокопрочными

4

При модифицировании жидкого чугуна магнием при кристал-лизации образуется структура:

 

а)

ковкого чугуна (КЧ)

 

б)

серого чугуна (СЧ)

 

в)

высокопрочного чугуна (ВЧ)

5

Цифра в марке сплава СЧ30:

 

а)

содержание углерода

 

б)

номер сплава

 

в)

предел прочности


Вариант №2

Чугуны

1

Чугуны – это железоуглеродистые сплавы, отличающиеся от сталей:

 

а)

большим содержанием углерода

 

б)

меньшим содержанием углерода

 

в)

меньшим содержанием вредных примесей

2

Укажите структуру доэвтектического чугуна:

 

а)

ледебурит

 

б)

перлит + цементит + ледебурит

 

в)

ледебурит + цементит

3

Чугун, в котором  весь углерод находится в виде химического соединения Fe3С,  называется:

 

а)

серым

 

б)

белым

 

в)

высокопроочным

4

Форма графита в чугуне марки ВЧ30

 

а)

пластинчатая

 

б)

шаровидная

 

в)

хлопьевидная

5

Среднее значение предела  прочности чугуна СЧ15 в МПа равно:

 

а)

15

 

б)

150

 

в)

1500



 

Скачивание материала доступно только для авторизованных пользователей.