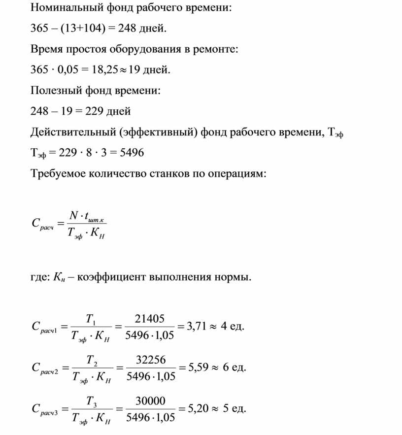
Номинальный фонд рабочего времени:
365 – (13+104) = 248 дней.
Время простоя оборудования в ремонте:
365 ∙
0,05 = 18,25
19 дней.
Полезный фонд времени:
248 – 19 = 229 дней
Действительный (эффективный) фонд рабочего времени, Тэф
Тэф = 229 ∙ 8 ∙ 3 = 5496
Требуемое количество станков по операциям:

где: Кн – коэффициент выполнения нормы.

4
ед.

6
ед.

5
ед.
Материалы на данной страницы взяты из открытых источников либо размещены пользователем в соответствии с договором-офертой сайта. Вы можете сообщить о нарушении.