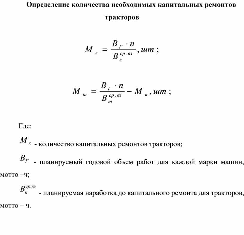
Определение количества необходимых капитальных ремонтов тракторов


Где:
- количество капитальных ремонтов
тракторов;
- планируемый годовой
объем работ для каждой марки машин, мотто –ч;
- планируемая
наработка до капитального ремонта для тракторов, мотто – ч.

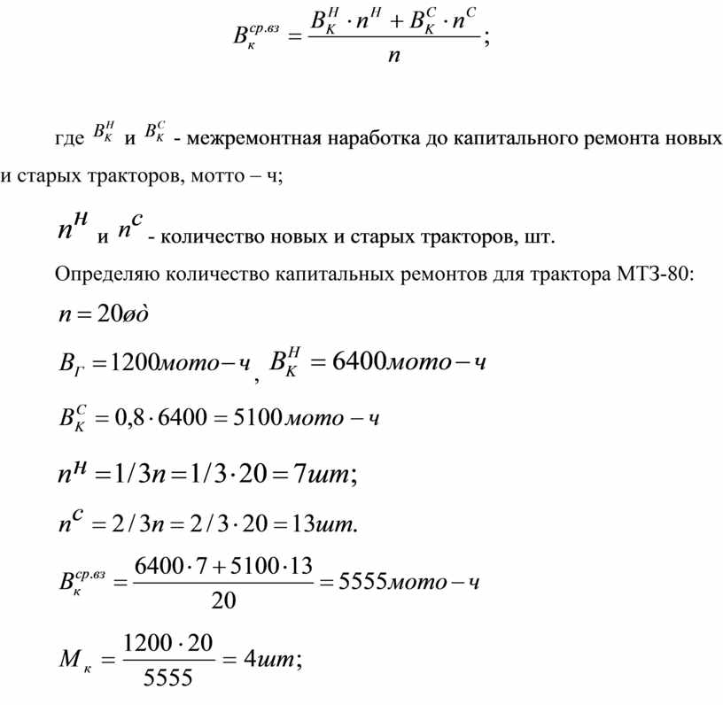
где
и
- межремонтная наработка до
капитального ремонта новых и старых тракторов, мотто – ч;
и
- количество новых и старых
тракторов, шт.
Определяю количество капитальных ремонтов для трактора МТЗ-80:
![]()
, ![]()
![]()
![]()
![]()


Материалы на данной страницы взяты из открытых источников либо размещены пользователем в соответствии с договором-офертой сайта. Вы можете сообщить о нарушении.