Практическое занятие. Переход от алгебраической формы к тригонометрической и обратно.

  • docx
  • 20.11.2025
Публикация на сайте для учителей

Публикация педагогических разработок

Бесплатное участие. Свидетельство автора сразу.
Мгновенные 10 документов в портфолио.

Иконка файла материала ПР Переход от алгебраической формы к тригонометрической и показательной и обратно..docx

 

 

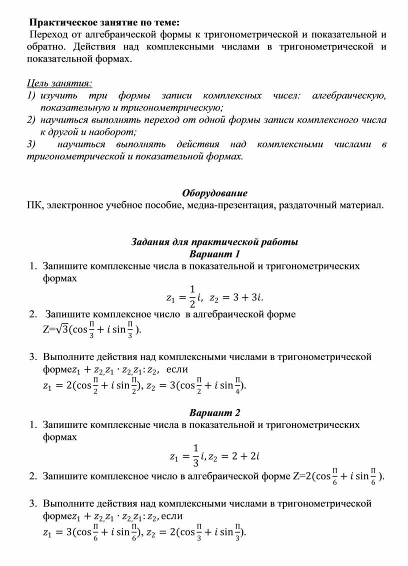
 Практическое занятие по теме:

 Переход от алгебраической формы к тригонометрической и показательной и обратно. Действия над комплексными числами в тригонометрической и показательной формах.

 

Цель занятия:

1)    изучить три формы записи комплексных чисел: алгебраическую, показательную и тригонометрическую;

2)    научиться выполнять переход от одной формы записи комплексного числа к другой и наоборот;

3)  научиться выполнять действия над комплексными числами в тригонометрической и показательной формах.

 

 

Оборудование

ПК, электронное учебное пособие, медиа-презентация, раздаточный материал.

 

 

Задания для практической работы

Вариант 1

1.     Запишите комплексные числа в показательной и тригонометрических формах

2.      Запишите комплексное число  в алгебраической форме                   Z= ).                    

 

3.     Выполните действия над комплексными числами в тригонометрической форме

, ).

                                                                                                

Вариант 2

1.     Запишите комплексные числа в показательной и тригонометрических формах

2.    Запишите комплексное число в алгебраической форме Z= ).

 

3.     Выполните действия над комплексными числами в тригонометрической форме

, ).

 

 

 

 

  Пояснения к работе

Перед началом выполнения работы, изучите лекцию «Комплексные числа», особое внимание обратите на образцы решенных заданий. По итогам работы необходимо ответить на контрольные вопросы и сделать общий вывод по проделанной работе.

 

Контрольные вопросы

 

1.  Как выполнить переход от алгебраической формы записи комплексного числа  к показательной и тригонометрической форме?

2.  Как выполнять действия над комплексными числами в показательной и тригонометрической формах?

 

 

Литература

 

1.     Дадаян А.А.  Математика. - М.: ФОРУМ: ИНФРА-М, 2015, стр. 484-501

 

 

 


 

Скачивание материала доступно только для авторизованных пользователей.