Саволҳои тестӣ аз фанни "Информатика" синфи 10

  • docx
  • 10.11.2025
Публикация на сайте для учителей

Публикация педагогических разработок

Бесплатное участие. Свидетельство автора сразу.
Мгновенные 10 документов в портфолио.

Иконка файла материала Синфи 10.docx

САВОЛҲОИ ТЕСТӢ АЗ ФАННИ

ТЕХНОЛОГИЯИ ИТТИЛООТӢ БАРОИ СИНФҲОИ 10

Чоряки 1.

1. Калимаи ... аз шакли навишти лотинии номи риёзидони машҳури Осиёи Марказӣ (асри IX) Муҳаммад ал–хоразмӣ гирифта шудааст.

A) сахтафзор; B) барнома; C) алгоритм; D) компютер;

2.Маҷмӯи амрҳои барои иҷрокунанда фаҳмо ва нишондоди аниқи пайдарпайии амалиёте, ки барои ба даст овардани мақсад ё ҳал намудани масъалаи гузошташуда бояд онҳо пай дар пай иҷро карда шаванд ... меноманд.

A) алгоритм; B) барнома; C) сахтафзор; D) компютер;

3.Тасвири графикии сохтори мантиқии алгоритмро, ки дар он ҳар як марҳалаи алгоритм ба воситаи ягон шакли геометрии мувофиқ ифода карда мешавад ... меноманд.

A) компютер; B) барнома; C) сахтафзор; D) блок-нақша;

4. Дар алгоритмҳои ... дастурҳо аз рӯйи тартиби додашудаашон иҷро мешаванд.

A) шоханок; B) хаттӣ; C) даврӣ; D) такроршаванда;

5. Маҷмӯи барномаҳои дар компютер истифодашавандаро таъминоти барномавӣ ё ... меноманд.

A) интернет; B) сахтафзор; C) нармафзор; D) ноутбук;

6. Бузургиеро, ки қимати он дар раванди иҷрои алгоритм тағйир намеёбад ... меноманд.

A) нармафзор; B) тағйирёбанда; C) блок-нақша; D) доимӣ;

7. Бузургиеро, ки он дар раванди иҷрои алгоритм метавонад қиматҳои гуногунро қабул намояд ... меноманд.

A) доимӣ; B) тағйирёбанда; C) блок-нақша; D) нармафзор;

8. Бузургиҳое, ки дар алгоритм ҳамчун маълумоти ибтидоӣ хизмат мерасонанд, ... ном доранд.

A) сахтафзор; B) амсила; C) аргумент; D) нармафзор;

9. Алгоритмҳоеро, ки дар таркиби алгоритмҳои дигар(асосӣ) истифода мешаванд ... мегӯянд.

A) браузер; B) алгоритмҳои ёрирасон; C) сафҳакалид; D) интернет;

10. Тасдиқи ҳақониятии (ҳақ, дуруст ё дурӯғ, нодуруст) ягон иттилоот (маълумот, сухан, ҷумла, ҳодиса, хабар ва ғайра) ... аст.

A) компютер; B) гуфтор; C) монитор; D) сафҳакалид;

11. Асосгузори алгебраи мантиқӣ математики машҳури англис ... мебошад.

A) Ҷек Килби; B) Роберт Нойс; C) Ҷорҷ Булл; D) Билл Гейтс;

12. Қимати кадом амали мантиқӣ аз рӯи ҷадвали ҳақонияти зерин муайян карда мешавад?

A

1

0

0

1

A) Инкори мантиқии гуфтори А(Ā); B) Дизъюнксияи гуфторҳои А ва В(AVB); C) Конъюнксияи гуфторҳои А ва В(АΛB); D) Эквиваленсияи гуфторҳои А ва В(А~B);

13. Қимати кадом амали мантиқӣ аз рӯи ҷадвали ҳақонияти зерин муайян карда мешавад?

А

В

А ? В

1

0

1

0

1

1

1

1

1

0

0

0

A) Инкори мантиқии гуфтори А(Ā); B) Дизъюнксияи гуфторҳои А ва В(AVB);

C) Конъюнксияи гуфторҳои А ва В(АΛB); D) Эквиваленсияи гуфторҳои А ва В(А~B);

14. Қимати кадом амали мантиқӣ аз рӯи ҷадвали ҳақонияти зерин муайян карда мешавад?

А

В

А ? В

1

0

0

0

1

0

1

1

1

0

0

0

A) Инкори мантиқии гуфтори А(Ā); B) Дизъюнксияи гуфторҳои А ва В(AVB); C) Конъюнксияи гуфторҳои А ва В(АΛB); D) Эквиваленсияи гуфторҳои А ва В(А~B);

15. Қимати кадом амали мантиқӣ аз рӯи ҷадвали ҳақонияти зерин муайян карда мешавад?

А

В

А ? В

1

0

1

0

1

1

1

1

0

0

0

0

A) Ҷамъи оҳанрабоии гуфторҳои А ва В(AB); B) Дизъюнксияи гуфторҳои А ва В(AVB); C)Конъюнксияи гуфторҳои А ва В(АΛB);

D) Эквиваленсияи гуфторҳои А ва В(А~B);

16. Қимати кадом амали мантиқӣ аз рӯи ҷадвали ҳақонияти зерин муайян карда мешавад

А

В

А ? В

1

0

0

0

1

0

1

1

1

0

0

1

 

A) Импликатсяи гуфторҳои А ва В(АB); B) Дизъюнксияи гуфторҳои А ва В(AVB); C) Конъюнксияи гуфторҳои А ва В(АΛB); D) Эквиваленсияи гуфторҳои А ва В(А~B);

17. Қимати кадом амали мантиқӣ аз рӯи ҷадвали ҳақонияти зерин муайян карда мешавад(агар A-шарт ва B-хулоса бошад)?

А

В

А ? В

1

0

0

0

1

1

1

1

1

0

0

1

A) Импликатсяи гуфторҳои А ва В(АB); B) Дизъюнксияи гуфторҳои А ва В(AVB); C) Конъюнксияи гуфторҳои А ва В(АΛB); D)Эквиваленсияи гуфторҳои А ва В(А~B);

18. Забонҳои барномарезии ... тавассути маҷмӯи фармонҳои мошинӣ, ки аз рӯйи архитектураи компютери мушаххас муайян карда мешуданд, алгоритми муайянеро иҷро мекарданд.

A) насли якум; B) насли дуюм; C) насли сеюм; D) насли чорум;

19. Ба забонҳои барномарезии ... забонҳои навъи навтарин, аз қабили забонҳои интеллекти сунъӣ (InterLisp), системаҳои ташхисӣ (ExpertLisp), хазинаи дониш (IQLisp, SAIL) ва забонҳои қисман табиӣ (Clout, Q&A, HAL), ки дар истифодаи онҳо ягон хел синтаксиси махсус талаб карда намешавад, дохил мешаванд.

A) насли дуюм; B) насли чорум; C) насли панҷум; D) насли шашум;

20. Забонҳои барномарезии ... тамоюли ғайриоператорӣ доранд ва азбаски ин гуна забонҳо қоидаҳои махсус ва ночизи синтаксисиро риоя мекунанд, бинобар он истифодаи онҳо барои ғайримутахассисон низ хеле осон гаштааст.

A) насли якум; B) насли дуюм; C) насли сеюм; D) насли чорум;

21. Забонҳои барномарезии ... бо ташаккули забонҳои намуди ассемблерӣ ё макроассемблерӣ алоқаманд буда, гарчанде ассемблерҳо нисбат ба забонҳои насли аввал қадаме ба пеш бошанд ҳам, вале вобастагии онҳо аз сохти компютер ҳанӯз ҳам боқӣ монда буд.

A) насли якум; B) насли дуюм; C) насли сеюм; D) насли чорум;

22. Забонҳои барномарезии ... забонҳои сатҳи олӣ ё худ забонҳои алгоритмӣ ташкил медиҳанд, ки онҳо бештар бо пайдоиши забони барномарезии Fortran алоқаманд мебошанд.

A) насли якум; B) насли дуюм; C) насли сеюм; D) насли чорум;

23. Маҷмӯи барномаҳои бунёдӣ ва воситаҳои барномарезӣ, ки онҳо барои эҷод, коркард ва истифодаи барномаҳои нав пешбинӣ шудаанд ... мегӯянд.

A) системаи муодилаҳо; B) системаи барномарезӣ; C) системаи компютерӣ; D) системаи геоиттилоотӣ;

24. Забони барномасозии BASIC абревиатураи кадом калимаҳои англисӣ аст?

A) Beginner’s All purpose Symbolic Interconnected Code; B) Beginner’s All purpose Symbolic Internet Code; C) Beginner’s All purpose Symbolic Instruction Code; D) Beginner’s All purpose Symbolic Instruction Computer;

25. Забони барномарезии BASIC соли 1965 аз ҷониби профессорони коллеҷи Дармутски ИМА ... ва ... эҷод шудааст.

A) Никлаус Вирт ва Андерс Ҳейлсберг; B) З.Кемени ва Т. Куртс; C)Билл Гейтс ва Полл Аллен; D)Берн Страуструп ва Данис Ричард;

Чоряки 2.

1. Алгоритми зерин:

алг Ҳосили ҷамъ (бут S)

нат S

  ибт бут i; S:=0

барои i аз 10 то 98 қадам 2

ибс

S:=S+i

инс

инт

барои ҳисоб кардани чӣ сохта шудааст?

A) аз ду адади додашудаи a ва b ёфтани адади хурдтарин; B) ҳисобкунии сумма, фарқ, зарб ва тақсими ду адади ғайринулӣ; C) суммаи ададҳои дурақамаи ҷуфт; D) ҳисобкунии масоҳат ва периметри росткунҷа;

2.Алгоритми зерин:

алг суммаи квадратҳо (ҳақ S)

нат S

    ибт бут i; S:=0

            барои i аз 1 то 50

            ибс

                         

           инс

инт

барои ҳисоб кардани чӣ сохта шудааст?

A) аз ду адади додашудаи a ва b ёфтани адади хурдтарин; B) суммаи квадрати ададҳои аз 1 то 50; C) суммаи ададҳои дурақамаи ҷуфт; D) ҳисобкунии масоҳат ва периметри росткунҷа;

3.Алгоритми зерин:

алг КАД (ҳақ α, β, γ)

арг α, β

нат γ

ибт

     агар α β

            он гоҳ γ:= α

вагарна γ:= β

итмом

барои ҳисоб кардани чӣ сохта шудааст?

A) аз ду адади додашудаи α ва β ёфтани адади калонтарин; B) барои ҳисобкунии сумма, фарқ, зарб ва тақсими ду адади ғайринулӣ; C) суммаи ададҳои дурақамаи ҷуфт; D) суммаи квадрати ададҳои аз 1 то 50 – и натуралӣ;

4. Алгоритми зерин намуди умумии кадом дастур аст?

барои   аз   то қадам k

ибс

                              серия

инс

A) дастури такроршавӣ бо параметр; B) дастури такроршавии одӣ; C) дастури интихоб; D) дастури шоханок;

5. Алгоритми зерин намуди умумии кадом дастур аст?

ҳанӯз шарт

ибс

      серия

инс

A) дастури такроршавӣ бо параметр; B) дастури такроршавии одӣ; C) дастури интихоб; D) дастури шоханок;

6.Алгоритми зерин намуди умумии кадом дастур аст?

интихоб

ҳангоми шарти 1: серияи 1

ҳангоми шарти 2: серияи 2

……………………………….

ҳангоми шарти N: серияи N

вагарна серия

итмом

A) дастури такроршавӣ бо параметр; B) дастури такроршавии одӣ; C) дастури интихоб; D) дастури шоханок;

7.Алгоритми зерин намуди умумии кадом дастур аст?

агар шарт

он гоҳ серияи 1

вагарна серияи 2

итмом

A) дастури такроршавӣ бо параметр; B) Дастури такроршавии одӣ; C) дастури интихоб; D) дастури шоханок;

8. Фармонҳои хаткашӣ кадомҳоянд?

A) ба рост (b), ба чап (b); B) расм каш, расм накаш; C) ба пеш (a), ба қафо (a); D) ба мобайн(c);

9. Фармонҳои гардиш кадомҳоянд?

A) ба рост (b), ба чап (b); B) расм каш, расм накаш; C) ба пеш (a), ба қафо (a); D) ба мобайн(c);

10. Навишти дурусти ифодаи   ро дар забони барномасозии QBASIC муайян намоед.

A) a=sqr(a^2+a)-(cos(a))/(1+a^2); B) a=(x^2+y^2)/(1+abs(x*y) +sin(x)^2; C) y=tan(x+y)+(x^2-y^2)/(atn(x)^2); D) y=exp(a+x)+a^x+sqr((1+a^2)/(a^2+x^2));

11. Навишти дурусти ифодаи  ро дар забони барномасозии QBASIC муайян намоед.

A) x=sqr(a^2+a)-(cos(a))/(1+a^2); B) x=(x^2+y^2)+(1+abs(x*y); C) y=tan(x+y)+(x^2-y^2)/(atn(x)^2); D) y=exp(a+x)+a^x+sqr((1+a^2)/(a^2+x^2));

12. Навишти дурусти ифодаи   ро дар забони барномасозии QBASIC муайян намоед.

A) x=sqr(a^2+a)-(cos(a))/(1+a^2); B) x=(x^2+y^2)+(1+abs(x*y); C) y=tan(x+y)+(x^2-y^2)/(atn(x)^2); D) y=exp(a+x)+a^x+sqr((1+a^2)/(a^2+x^2));

13. Навишти дурусти ифодаи   ро дар забони барномасозии QBASIC муайян намоед.

A) x=sqr(a^2+a)-(cos(a))/(1+a^2); B) x=(x^2+y^2)+(1+abs(x*y); C) y=tan(x+y)+(x^2-y^2)/(atn(x)^2); D) y=exp(a+x)+a^x+sqr((1+a^2)/(a^2+x^2));

14. Навишти дурусти ифодаи   ро дар забони барномасозии QBASIC муайян намоед.

A) x=sqr(a^2+a)-(cos(a))/(1+a^2); B) y=7.53*10^3+(tan(x)+tan(y))/(1+(1/tan(x*y))); C) y=tan(x+y)+(x^2-y^2)/(atn(x)^2); D) y=7,53*10^3+(tan(x)+tan(y))+(1+ctan(x*y));

15. Раванди ба таври худкор аз забони барномарезӣ ба забони мошинӣ баргардонидани барномаҳоро чӣ мегӯянд?

A)барнома-бойгонисоз; B) транслятсия; C) виростори графикӣ; D) виростори рӯнамосоз;

16. Чанд намуди транслятсияи барномаҳо мавҷуд аст?

A) арабӣ ва форсӣ; B) англисӣ ва олмонӣ; C) компилятсионӣ ва интерпретатсионӣ; D) барномаҳоро транслятсия намекунанд;

17. Барномаи системавие, ки матни барномаи дар забони барномарезӣ сохташударо аз ибтидо то интиҳо мехонад ва барои он дар забони мошинӣ барномаи баробарқувваро месозад … меноманд.

A) компилятсия; B) интерпретатсия; C) Google-translator; D)Promt;

18. Барномаи системавие, ки, назорати синтаксиcии операторҳои барномаи додашударо ба ӯҳда дошта, ҳар як оператори барномаро дар алоҳидагӣ тарҷума мекунад ва ҳангоми дарёфт накардани ғалат якбора ба иҷрокунии онҳо шурӯъ менамояд, ... мегӯянд.

A) компилятсия; B) интерпретатсия; C) Google-translator; D) бойгонисоз;

19. QBasic ба номи парвандаҳои худ қисми иловагии чиро ҳамроҳ мекунад?

A) .pas; B) .c++; C) .docx; D) .bas;

20. Намуди тағйирёбандаро бо ёрии кадом оператор дар QBASIC муайян

кардан мумкин аст?

A) INPUT; B) READ ва DATA; C) DEF; D) PRINT;

21. Тағйирёбандаҳои намуди бутун дар забонаи барномарезии QBASIC чӣ гуна муайян карда мешаванд?

A) DEFINT A, K,M; B) DEFLNG A, B; C) DEFSNG A,D; D) DEFDBL I,L;

22. Тағйирёбандаҳои намуди бутуни дароз дар забонаи барномарезии QBASIC чӣ гуна муайян карда мешаванд?

A) DEFINT A, K,M; B) DEFLNG A, B; C) DEFSNG A,D; D) DEFDBL I,L;

23. Тағйирёбандаҳои намуди ҳақиқии саҳеҳиаш якчанда дар забонаи барномарезии QBASIC чӣ гуна муайян карда мешаванд?

A) DEFINT A, K,M; B) DEFLNG A, B; C) DEFSNG A,D; D) DEFDBL I,L;

24. Тағйирёбандаҳои намуди ҳақиқии саҳеҳиаш дучанда дар забонаи барномарезии QBASIC чӣ гуна муайян карда мешаванд?

A) DEFDBL I,L; B) DEFLNG A, B; C) DEFSNG A,D; D) DEFINT A, K,M;

25. Тағйирёбандаҳои намуди сатрӣ дар забонаи барномарезии QBASIC чӣ гуна муайян карда мешаванд?

A) DEFSTR C, D; B) DEFLNG A, B; C) DEFSNG A,D; D) DEFDBL I,L;  

Чоряки 3.

1. Барномаи зерин барои ҳисоб кардани қимати кадом ифода сохта шудааст?

INPUT X

PRINT “Y=”; SQR(X)

END

A) Барои аз ду адади додашудаи a ва b ёфтани адади хурдтарин; B) Барои аз ду адади додашудаи a ва b ёфтани адади калонтарин; C) Барои аз решаи квадратӣ баровардани ададҳои мусбат; D) Барои ҳисобкунии суммаи 50 адади аввалаи натуралӣ;

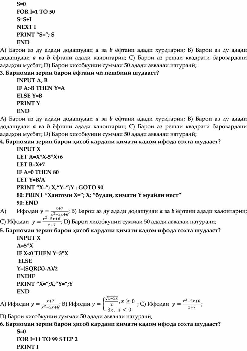
2. Барномаи зерин барои ҳисоб кардани қимати кадом ифода сохта шудааст?

S=0

FOR I=1 TO 50

S=S+I

NEXT I

PRINT “S=”; S

END

A) Барои аз ду адади додашудаи a ва b ёфтани адади хурдтарин; B) Барои аз ду адади додашудаи a ва b ёфтани адади калонтарин; C) Барои аз решаи квадратӣ баровардани ададҳои мусбат; D) Барои ҳисобкунии суммаи 50 адади аввалаи натуралӣ;

3. Барномаи зерин барои ёфтани чӣ пешбинӣ шудааст?

INPUT A, B

IF A>B THEN Y=A

ELSE Y=B

PRINT Y

END

A) Барои аз ду адади додашудаи a ва b ёфтани адади хурдтарин; B) Барои аз ду адади додашудаи a ва b ёфтани адади калонтарин; C) Барои аз решаи квадратӣ баровардани ададҳои мусбат; D) Барои ҳисобкунии суммаи 50 адади аввалаи натуралӣ;

4. Барномаи зерин барои ҳисоб кардани қимати кадом ифода сохта шудааст?

INPUT X

LET A=X*X-5*X+6

LET B=X+7

IF A=0 THEN 80

LET Y=B/A

PRINT “X=”; X,“Y=”;Y : GOTO 90

80: PRINT “Ҳангоми X=”; X; “будан, қимати Y муайян нест”

90: END

A)               Ифодаи ; B) Барои аз ду адади додашудаи a ва b ёфтани адади калонтарин; C) Ифодаи  ; D) Барои ҳисобкунии суммаи 50 адади аввалаи натуралӣ;

5. Барномаи зерин барои ҳисоб кардани қимати кадом ифода сохта шудааст?

INPUT X

A=5*X

IF X<0 THEN Y=3*X

 ELSE

Y=(SQR(X)-A)/2

ENDIF

PRINT “X=”;X,“Y=”;Y

END

A) Ифодаи ; B) Ифодаи; C) Ифодаи  ;

D) Барои ҳисобкунии суммаи 50 адади аввалаи натуралӣ;

6. Барномаи зерин барои ҳисоб кардани қимати кадом ифода сохта шудааст?

S=0

FOR I=11 TO 99 STEP 2

PRINT I

S=S+I

NEXT I

PRINT “S=”;S

END

A) Барои аз ду адади додашудаи a ва b ёфтани адади хурдтарин; B) Барои аз ду адади додашудаи a ва b ёфтани адади калонтарин; C) Барои аз решаи квадратӣ баровардани ададҳои мусбат; D) Барои ҳисобкунии суммаи ададҳои дурақамаи тоқ;

7. Барномаи зерин барои иҷрои кадом амал бо массиви якченака сохта шудааст?

INPUT "N=";N

DIM A(N)

P=1

FOR 1=1 ТО N

INPUT A(I)

NEXT I

FOR I=1 ТО N

IF A(I)>0 THEN P=P*A(I)

NEXT I

            PRINT “P=”;P

A) Барои ҳисобкунии миқдори элементҳои манфӣ; B) Барои ҳисобкунии суммаи элементҳои манфӣ; C) Барои ҳисобкунии миқдори элементҳои мусбӣ; D) Барои ҳисобкунии ҳосили зарби элементҳои мусбӣ;

8. Барномаи зерин барои иҷрои кадом амал бо массиви дученака сохта шудааст?

INPUT "N=";N

INPUT "M=";M

DIM A(N,M)

P=1

FOR I=1 ТО N

FOR J=1 ТО N

INPUT A(I,J)

NEXT J

NEXT I

FOR 1=1 TO N

FOR J=1 TO M

IF A(I,J)>0 THEN P=P*A(I,J)

NEXT J

NEXT I

PRINT "P=”;Р

END

A) Барои ҳисобкунии миқдори элементҳои манфӣ; B) Барои ҳисобкунии суммаи элементҳои манфӣ; C) Барои ҳисобкунии миқдори элементҳои мусбӣ; D) Барои ҳисобкунии ҳосили зарби элементҳои мусбӣ;

9. Кадом функсия дар QBASIC миқдори рамзҳои (аз он ҷумла фосилаҳо) матни  ҳисоб мекунад?

A) LEN(); B) ASC(); C) VAL(); D) STR();

10. Кадом функсия дар QBASIC матни рақамии -ро ба адади  табдил медиҳад?

A) LEN(); B) ASC(); C) VAL(); D) STR();

11. Кадом функсия дар QBASIC қимати ададии -ро ба матни рақамии  табдил медиҳад?

A) LEN(); B) ASC(); C) VAL(); D) STR();

12. Кадом оператор дар QBASIC барои ҷудо кардани қисми зарурии экран хизмат мерасонад?

A) ; B) ; C) Pset(x,y); D) Circle(x,y),r

13. Кадом оператор дар QBASIC барои кор дар системаи координатаи декартӣ муайян шудааст?

A) ; B) ; C) Pset(x,y); D) Circle(x,y),r

14. Кадом оператор дар QBASIC барои кашидани давра хизмат мерасонад?

A) ; B) ; C) Pset(x,y); D) Circle(x,y),r

15. Кадом сол ширкати Microsoft барои ҳаводорони компютер намунаи якуми забони барномарезии Visual Basic-ро пешниҳод намуд.

A) Соли 1989; B) Соли 1990; C) Соли 1991; D) Соли 1992;

16. Visual Basic аз зумраи он забонҳои аввалини барномарезии сифатан нав мебошад, ки тавассути он барномаҳо дар асоси идоракунии ... сохта мешаванд.

A) объектҳо ва ҳодисаҳо; B) хадамоти захирсозии абрӣ; C) забони барномарезии Паскал; D) забони барномарезии Python;

17.Асосгузори забони барномасозии Visual Basic кадоме аз ин олимон ба шумор мераванд?

A) Никлаус Вирт; B) Линус Торвалд; C) Деннис Ритчи; D) Алан Купер;

18. Кадоме аз операторҳои зерин шартӣ мебошад?

A) For … Next; B) If … Then … Else; C) Input; D) CommandButton;

19. Қисми барнома дода шудааст:

A=2

B=3

If a<b Then S=a*b Else S=a+b

Print S

Қимати тағйирёбандаи S баъди иҷрошавии ин сатрҳо ба чанд баробар мешавад?

A) 2; B) 3; C) 5; D) 6;

20.Қисми барнома дода шудааст:

S=1

For i=1 To 3

S=S*i

Next i

Қимати тағйирёбандаи S баъди иҷрошавии ин сатрҳо ба чанд баробар мешавад?

A) 1; B) 3; C) 4; D) 6;

21. Қисми барнома дода шудааст:

A=5

B=6

If a<b Then S=a*b Else S=a+b

Print S

Қимати тағйирёбандаи S баъди иҷрошавии ин сатрҳо ба чанд баробар мешавад?

A) 11; B) 30; C) 40; D) 60;

22. Барномаи

Private Sub Command1_Click()

Dim n As Integer

Dim x As Integer

n = InputBox("Қимати n-ро дохил кунед", Диққат”)

s=1

For i = 1 To n

s=s*i

Next i

MsgBox "s=" & Y, 64, " Натиҷа"

End Sub

барои ҳисоб кардани қимати ифодаи ... пешбинӣ шудааст.

A) 1- 2 + 3 -4 + ... + (-1)n-1 · n; B) 1 · 2 · 3 · … · n; C) 1/1+1/2+1/3+ ... + 1/n; D) 2 + 4 + 6 + … + n;

23. Барномаи

Dim n As Double

Dim k As Integer

n = InputBox("Адади n-ро дохил кунед")

k=Len(Val(n))

MsgBox "Дар адади n-" & k  & “-то рақам вуҷуд дорад, 0+64

барои ҳисоб кардани чӣ пешбинӣ шудааст?

A) Ёфтани миқдори рақамҳои адади N; B) Ёфтани рақами аввалини адади N; C) Ёфтани рақами охирини адади N; D) Ёфтани миқдори рақамҳои адади ҷуфти адади N;

24. Дар Visual Basic барои тавсифи тағйирёбанда аз оператори зерин истифода мебаранд:

A) Dim Тағйирёбанда [As Навъи тағйирёбанда]; B) Var Тағйирёбанда [As Навъи тағйирёбанда]; C) Varriable Тағйирёбанда [As Навъи тағйирёбанда]; D) Навъи тағйирёбанда_номи тағйирёбанда;

25. Агар дар VB тағйирёбанда тавсиф нашавад, он гоҳ онро кадом навъи тағйирёбанда қабул мекунад?

A) Double; B) String; C) Integer; D) Variant;

Чоряки 4.

1. Марҳалаҳои асосии банақшагирӣ, сохтан ва бакорандозии барнома дар Visual Basic инҳоянд:

A) Пайваст намудани компютер ба UPS ва пахши тугмачаи “Power”; B) Ба кор омода сохтани қисмҳои компютер ва пахши тугмачаи “Power”; C) Сохтани намуди зоҳирии барнома, муайянкунии хосиятҳои ҷузъҳои барнома, тартибдиҳии рамзи барномавӣ, бакорандозии барнома; D) Насби барнома, тартибдиҳии рамзи барномавӣ;

2. Барои зиёд кардани 25% тағйирёбандаи  х = 205,  кадоме аз ин операторҳо дуруст тасвир шудааст?

A)Y=х*25/100+x; B)Y=х*0,25*x/100; C)Y=х*100/0,25; D)Y=25*100/х;

3. Забони С++ -ро соли 1979 дар ширкати Bell Telephone Laboratories аз тарафи кӣ эҷод шудааст?

A) Деннис Ритчи; B) Берн Страуструп; C) Никлаус Вирт; D) Ада Лавлейс;

4. Синтаксиси насб намудани як китобхона дар С++ шакли зерин дорад:

A) # int <bits/stdc++.h>; B) # include <namespace>; C) # include <номи_китобхона>; D) iostream;

5. Барои пайваст кардани ҳамаи китобхонаҳои лозимӣ дар С++ аз кадом дастур истифода бурда мешавад?

A) # include <bits/stdc++.h>; B) # include <namespace>; C) # include <cmath>; D) iostream;

6. Компилятори забони барномасозии С++ ро муайян кунед.

A) VBA; B) Adobe Reader; C) Format Factory; D) CodeBlocks;

7.Барномаи

#include<iostream>

using namespace std;

int main()

{

int n, a, b, c;

bool y;

cin>>n;

a=n/100;

b=(n%100)/10;

c=n%10;

y=(a!=b)&&(b!=c)&&(a!=c);

cout<<"y="<<y<<endl;

return 0;

}

барои ҳисоб кардани чӣ пешбинӣ шудааст?

A) Барои аз рост ба чап хондани адади серақама; B) Барои аз чап ба рост хондани адади серақама; C) Барои муайян кардани миқдори рамзҳои адади x; D) Дурустии мулоҳизаи “Ҳамаи рақамҳои адади серақама гуногун мебошанд”;

8.Барномаи

#include<iostream>

using namespace std;

int main()

{

int a,b,c;

bool y;

cin>>a>>b>>c;

y=((a==b)||(b==c)) || (a==c));

cout<<"y="<<y<<endl;

return 0;

}

барои ҳисоб кардани чӣ пешбинӣ шудааст?

A) Дурустии мулоҳизаи “Дар байни се адади бутуни додашуда аққалан дутои онҳо якхелаанд”; B) Барои аз чап ба рост хондани адади серақама; C) Барои муайян кардани миқдори рамзҳои адади x; D) Дурустии мулоҳизаи “Ҳамаи рақамҳои адади серақама гуногун мебошанд”;

9. Барномаи

#include<iostream>

using namespace std;

int main()

{

int a,b;

bool y;

cin>>a>>b;

y=(((a>9)&&(a<100))&&(a%2==0));

cout<<"y="<<y<<endl;

return 0;

}

барои ҳисоб кардани чӣ пешбинӣ шудааст?

A) Дурустии мулоҳизаи “Расо яке аз ададҳои А ва В тоқ мебошанд”; B) Дурустии мулоҳизаи “Адади додашуда, дурақамаи ҷуфт аст”; C) Барои муайян кардани миқдори рамзҳои адади x; D) Дурустии мулоҳизаи “Ҳамаи рақамҳои адади серақама гуногун мебошанд”;

10. Қимати ифодаи мантиқии «(х!>a)&&(х<4)»-ро барои a=-2 ва x=-10  ҳисоб кунед.

A) 1; B) 0; C) 0,1; D) 1,1;

11. Қимати ифодаи мантиқии «((2*a+3)>=c)&&(a>c)» -ро барои a=2 ва c=-1 ҳисоб кунед.

 A) 0; B) 1; C) 0,1; D) 1,1;

12. Қимати ифодаи мантиқии «(a==2)||(a<(d+5))» -ро барои a=-5 ва d=10 ҳисоб кунед.

A) 1; B) 0; C) 0,1; D) 1,1;

13. Қимати ифодаи мантиқии «(х!<a)||(х>a)» -ро барои a=5 ва x=-1 ҳисоб кунед.

A) 1; B) 0,1; C) 0,1; D) 0;

14. Қимати ифодаи мантиқии «(х>a)&&(х==a -ро барои a=-8 ва x=-2 ҳисоб кунед.

A) 1; B) 0; C) 0,1; D) 1,1;

15.Барномаи

#include <iostream>

using namespace std;

int main()

{

double x, y;

cout << "x: ";

cin >> x;

y= 4*(pow((x - 3), 6.0)) -7*(pow((x - 3),3.0)) + 2;

cout << "y=" <<y;

return 0;

}

барои ҳисоб кардани чӣ пешбинӣ шудааст?

A) Қимати функсияи ; B) Қимати функсияи ;  C) Қимати функсияи ; D) Қимати функсияи ;

16. Барномаи зерин навишта шудааст:

#include <iostream>

using namespace std;

int main()

{

int a;

cin >> a;

if (a>0)

a=a+1;

else

a=a-2;

            cout <<a<< endl;

return 0;

}

Агар a=5 бошад, қимати тағйирёбандаи a баъди иҷрошавии ин сатрҳо ба чанд баробар мешавад?

A) 4; B) 5; C) 6; D) 7;

17. Барномаи

#include <iostream>

using namespace std;

int main()

{

double a, b, s, m, z, t;

cin >> a >> b;

s= abs(a) + abs(b) ;

m= abs(a) - abs(b) ;

z= abs(a) * abs(b) ;

t= abs(a) / abs(b) ;

cout << "s= " <<s<< endl;

cout << "m=" <<m << endl;

cout << "z=" << z<< endl;

cout << "t=" << t << endl;

return 0;

}

барои ҳисоб кардани чӣ пешбинӣ шудааст?

A) Ҳаҷми куб; B) Сумма, фарқ, зарб ва тақсими ду адади ғайринулӣ;  C) дарозии давра; D) системаи муодилаҳои хаттии дуномаълума;

18.Барномаи зерин навишта шудааст:

#include <iostream>

using namespace std;

int main()

{

int a, b, c, k=0;

cin>>a>>b>>c;

if (a>0) k++;

if (b>0) k++;

if (c>0) k++;

            cout <<k<< endl;

return 0;

}

Агар a=4, b=-3, c=10 қимати тағйирёбандаи k баъди иҷрошавии ин сатрҳо ба чанд баробар мешавад?

A) 4; B) -3; C) 2; D) 3;

19.Барномаи

#include<iostream>

using namespace std;

int main()

{

int a;

bool y;

cin>>a;

y=a>0;

cout<<"y="<<y<<endl;

return 0;

}

барои ҳисоб кардани чӣ пешбинӣ шудааст?

A) Барои аз рост ба чап хондани адади серақама; B) Дурустии мулоҳизаи “a-адади мусбат аст; C) Барои муайян кардани миқдори рамзҳои адади x; D) Дурустии мулоҳизаи “Ҳамаи рақамҳои адади серақама гуногун мебошанд”;

20. Барномаи

#include <iostream>

#include <cmath>

using namespace std;

int main()

{

double a, b, c, x1, x2, d, nat;

cout << "a, b, c";

cin >> a >> b>>c;

d=b*b-4*a*c;

x1=(-b-sqrt(d))/(2*a);

x2=(-b-sqrt(d))/(2*a);

nat=x1*x1+x2*x2;

cout << "nat= " <<nat<< endl;

return 0;

}

A) Сумма, ҳосили зарби решаҳои муодилаи квадаратии агар  ва дискриминант мусбат бошад ; B) Суммаи квадратҳои решаҳои муодилаи квадаратии агар  ва дискриминант мусбат бошад; C) Решаҳои муодилаи квадаратии агар  ва дискриминант мусбат бошад; D) Ҳосили зарби решаҳои муодилаи квадаратии агар  ва дискриминант мусбат бошад;

21.Барномаи зерин навишта шудааст:

#include <iostream>

using namespace std;

int main()

{

int a, b, k=0;

cin>>a>>b;

if (a>0) k++;

if (b>0) k++;

            cout <<k<< endl;

return 0;

}

Агар a=4, b=-3, қимати тағйирёбандаи k баъди иҷрошавии ин сатрҳо ба чанд баробар мешавад?

A) 4; B) -3; C) 1; D) 3;

22.Барномаи

#include <iostream>

using namespace std;

int main()

{

int a, b, c, p, x;

cin >> x;

a= x/100 ;

b=(x%100)/10;

c= x%10;

p=c*100+b*10+a;

cout <<p;

return 0;

}

барои ҳисоб кардани чӣ пешбинӣ шудааст?

A) Барои аз рост ба чап хондани адади серақама; B) Барои ҳисобкунии периметр ва масоҳати росткунҷа; C) Барои муайян кардани миқдори рамзҳои адади x; D) Барои ба матн табдил додани адади x;

23. Номи объекти барномавӣ(тағйирёбанда, доимӣ ё зербарнома)-ро дар С++ чӣ меноманд?

A) инкремент ; B) декремент; C) компилятор; D) идентификатор;

24. Массивҳои якченака дар С++ чунин тавсиф карда мешаванд:

A) Навъи_массив Номи_массив [Андозаи_массив]; B) Dim Массив [As Навъи Массив]; C) Var Массив [As Навъи массив]; D) Навъи_массив [Андозаи_массив];

25. Тавсифи массиви дученака С++  чунин аст:

A) Dim Массив [As Навъи Массив]; B) Навъи_массив Номи_массив [Миқдори_сатр][Миқдори_сутун]; C) Var Массив [As Навъи массив]; D) Навъи_массив [Андозаи_массив];