урок "Первое начало термодинамики. Применение первого начала к различным тепловым процессам." (физика,10 класс)

  • Разработки уроков
  • doc
  • 13.11.2018
Публикация на сайте для учителей

Публикация педагогических разработок

Бесплатное участие. Свидетельство автора сразу.
Мгновенные 10 документов в портфолио.

урок разработан для 10 класса. в конспекте используется элементы трехъязычия( казахский, русский и английский языки ), в основном это приветствие учителя на трех языках, перевод основных понятий и величин учащимися в ходе урока на три языка самостоятельно. и записать в тетрадь.Первое начало термодинамики. Применение первого начала к различным тепловым процессам.
Иконка файла материала урок 19.doc
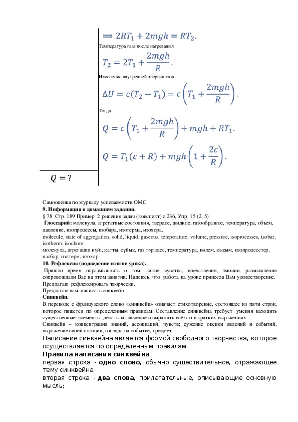
Тақырыбы:Термодинамиканың бірінші заңы. Бірінші принципті әртүрлі жылу Сабақ/Занятие/lesson №  процестеріне қолдану. Тема: Первое начало термодинамики. Применение первого начала  к различным тепловым Theme:The first law of thermodynamics. Applying the first principle to various процессам. thermal processes. Мақсыты: термодинамиканың бірінші заңының тұжырымдамасын изопроцестерге қолдану үшін  оқушыларды  қалыптастыру. Цель урока: сформировать у учащихся понятие первого закона термодинамики применять его к  изопроцессам. target:form the concept of the first law of thermodynamics in students to apply it to isoprocesses. Задачи урока: Обучающая: ­дать понятие о процессах в термодинамике с энергетических позиций ­объяснить физический смысл уравнения первого закона термодинамики. ­показать, что количество теплоты и работа­ это меры изменения внутренней энергии. ­доказать всеобщность закона сохранения энергии.  ­сформировать умения использовать первый закон термодинамики для описания газовых  процессов; Воспитывающая: ­ воспитывать мировоззрение и единую физическую картину мира; ­ воспитывать дисциплинированность, ответственное отношение к учебному труду; ­ выработка личностных качеств: аккуратности, внимательности при заполнении тетрадей, точности ответов; ­ показать тесную связь физики с жизнью; Развивающая:  ­развивать умение анализировать, выделять главное, выдвигать гипотезы, делать выводы; ­развивать умение видеть целостность окружающего мира; ­развивать познавательную деятельность учащихся. ­ развивать у учащихся логическое мышление, сообразительность и вычислительные навыки при  решении задач. ­ расширить политехнический кругозор учащихся. Тип урока:  Изучения нового материала и первичного закрепления знаний по теме «Первое начало  термодинамики» Метод проведения: лекция с элементами беседы, самостоятельной работой учащихся;  проблемный, экспериментальная работа. Меж предметные связи: Химия, математика Языковые цели 1. использовать термины на трёх языках, которые демонстрируют их понимание Терминология: молекула, агрегатные состояния, твердое, жидкое, газообразное, температура,  объем, давление, изопроцессы, изобара, изотерма, изохора. Глоссарий: молекула, агрегатные состояния, твердое, жидкое, газообразное, температура, объем,  давление, изопроцессы, изобара, изотерма, изохора. molecule, state of aggregation, solid, liquid, gaseous, temperature, volume, pressure, isoprocesses, isobar, isotherm, isochore. молекула, агрегация күйі, қатты, сұйық, газ тәріздес, температура, көлем, қысым, изопроцесстер,  изобар, изотерм, изохор. Ход      урока    : 1. Организация учебного процесса. Поздороваться с детьми. Отметить кого нет в группе. Приветствие учащихся. Здраствуйте!.Сәлеметсәз бе!. Hello! 1. Как ваше настроение? Көңілдеріңіз қалай? How are your feeling?2. Какое сегодня число? Бүгін қандай күн:? What is the date today? 3. Вы готовы к работе? Сіз жұмыс істеуге дайынсыз ба? Are you ready to work? 4. Тогда приступим! Еңше бастайық!Then proceed! 2.Формулировка темы урока 3. Учитель: Знакомы ли вам устройства, представленные на слайде (Слайд 2)?  Это вечные двигатели ­  воображаемые устройства, способные бесконечно совершать работу без затрат  топлива   или   других  энергетических   ресурсов.   Нам   с  раннего   детства   известно,   что  это невозможно. А почему? Можете ли вы аргументировано объяснить?  Не хватает знаний,  познания. А сколько путей, по­вашему, ведут к знанию?  (слайд 3) Древний мыслитель и философ  Китая  Конфуций утверждал, что  Три пути ведут к познанию: Путь размышления – это путь самый благородный, Путь подражания – это путь самый легкий,  И путь опыта – это путь самый горький.  Сегодня на уроке нам предстоит пройти все эти  пути и согласится, а может быть, засомневаться в истинности этого утверждения. У  каждого   из   Вас   на   рабочем   столе   есть   рабочая   карта   урока.   Прошу   Вас   познакомиться   с рабочей картой и заполнять ее  по мере продвижения по этапам.          Итак, в добрый путь. 4.  Этап  целеполагания  и мотивации.   Цели этапа: ­создание   через   проблемную   ситуацию   условий   для   возникновения   у   учеников   внутренней потребности включения в учебную деятельность;  ­наметить шаги учебной деятельности. Организация   образовательного   пространства:    в   ходе   фронтальной   эвристической   беседы подвести учеников к необходимости установить зависимость между внутренней энергией, работой газа и количеством теплоты. Создание проблемной  ситуации. 1) Знакомы ли вы с термином «изопроцессы»? (Изопроцессы – это процессы, протекающие при неизменном значении одного из параметров, характеризующих состояние газа.) 2)  С какими  изопроцессами вы знакомы? (Изобарный, изотермический, изохорный.) 3) Какие  изопроцессы  представлены на слайдах?  Что вы можете о них рассказать?            (слайд 4)                                           P                  0                             V                                  0                                     V                       Рис.1                                                                  рис. 2 (Ученики называют процессы, анализируют изменение физических величин. 1) Рис.1 Объем увеличивается при постоянном давлении, значит, это изобарное  расширение (или изобарное нагревание).2) Рис.2  Объем увеличивается при уменьшении давления, значит, это изотермическое  расширение (нагревание). Учитель: Значит, можно предположить, что в обоих случаях, газ при расширении может совершить работу, например, поднять поршень, если этот газ находиться в цилиндре с поршнем. За счет чего совершается  работа газа в каждом случае? А как при этом изменяется внутренняя энергия газа? И чем   с   энергетической   точки   зрения   отличаются   друг   от   друга   изотермическое   и   изобарное расширения?  Возникают затруднения. Чтобы найти выход из сложившейся проблемной ситуации  необходимо размышлять.  Итак, РАЗМЫШЛЯЕМ!    5.Этап актуализации знаний.  (слайд 5) Задание группам:  Используя данную схему, обсудить,  какие ключевые понятия  необходимы для разрешения данной проблемы?  Предложите  план действий?  Необходимо   из   многообразия   физических   понятий   выбрать   ключевые   для   разрешения   данной проблемы,   те     ключевыми   понятия,   которые  характеризуют   энергетическое   состояния   газа,     и установить связь между ними. Предлагаю вам поразмышлять,  обсудить в группах  в течение 2­3 мин какие ключевые понятия нам необходимы для разрешения данной проблемы?   (Обучающиеся обсуждают    в малых группах: анализируют графики состояний идеального газа,  выбирают ключевые понятия) Ваши  предложения запишите в рабочих картах урока. (После обсуждения заслушать предложения.  Выделить из предложенных ключевые понятия темы). Заполнить схему.   Проблемная ситуация: Чем с энергетической точки зрения отличаются друг от друга изотермическое и изобарное расширения? Ключевые понятия: Внутренняя энергия Способы изменения внутренней энергии Работа Количество теплоты Учебная задача: установить связь между внутренней энергией, работой газа и количеством теплоты – первое начало термодинамики Разрешение проблемы: Проблемная ситуация: Чем с энергетической точки зрения отличаются друг от друга изотермическое и изобарное расширения? Данная зависимость носит название первое начало термодинамики. Сформулируйте тему урока.  Заполните рабочие карты Следующий путь ­  ПУТЬ ПОДРАЖАНИЯ – это путь самый легкий.6.  Этап первичного  усвоения материала.  Цель этапа:    изучить теоретический материал;   установить связь между   внутренней энергией, работой газа и количеством теплоты; разрешить проблемную ситуацию;  объяснить невозможность создания вечного двигателя.  Организация   образовательного   пространства:      индивидуальная   работа     за   компьютером   (1 компьютер – 1 ученик) Работа с ЭОР.  1) изучение ОМС ;   (изучение начать с  комментария   опыта с воздушным  огнивом);       начало   2) Просмотр видео Манометр с теплоприемником  (  первое   3) Выполнение заданий в рабочей карте урока. Анализ  учебной  информации: 1) Сформулируйте первое начало термодинамики (слайд 8). 2) За счет чего любая машина может совершить работу над внешними телами (слайд 8).  3) К каким процессам, описываемым формулой  ∆U =   ± А  ± Q  относятся знаки «+» и «­»?     термодинамики    ) (слайд 8). 4) Запишите первое начало термодинамики  к процессам, представленных на схемах   (слайд 9). 5) Как определяется знак работы газа?  (слайд 10). 7. Осознание и осмысление учебной информации.  Цели:  ­ оценить степень  осознания и осмысления учебной информации по: 1)разрешению проблемной ситуации; 2) объяснению  невозможности создания вечного двигателя. По выполнению заданий можно судить о степени понимания и осознания  учебного материала    (Слайд 12)  (Слайд 13)  Разрешение проблемы:  При изобарном расширении (или изобарном  нагревании) газ получает теплоту. Часть теплоты идет на совершение  газом  работы (объем газа увеличивается), часть – на приращение внутренней энергии  газа, т.е. Q =  ∆U  + А׳ При изотермическом расширении ∆U = 0, т.к. Т = const, поэтому работу газ  совершает за счет теплопередачи извне, причем Q = А '.   Газ получает извне  теплоту, такое же количество энергии в виде работы он возвращает в  окружающую среду.Почему   нельзя   создать   вечный   двигатель?   (Вечные   двигатели   ­  воображаемые   устройства, способные   бесконечно   совершать   работу   без   затрат   топлива   или   других   энергетических ресурсов, только за счет изменения внутренней энергии, но запасы внутренней энергии тела не бесконечны). Физминутка. 1. Быстро поморгать, закрыть глаза и посидеть спокойно, медленно считая до 5. Повторить 4­5 раз. 2. Крепко зажмурить глаза (считать до 3, открыть их и посмотреть вдаль, считать до 5). Повторить 4­5 раз. 3.   Вытянуть   правую   руку   вперед.   Следить   глазами,   не   поворачивая   головы,   за   медленными движениями указательного пальца вытянутой руки влево и вправо, вверх и вниз. Повторить 4­5 раз. И путь  ОПЫТА  – это путь самый горький.  8.  Первичное закрепление учебного материала. Задача 1. При изотермическом расширении идеальным одноатомным газом была совершена работа 100 Дж.  Какое количество теплоты сообщено газу? РЕШЕНИЕ Согласно первому закону термодинамики, количество теплоты, сообщенное  термодинамической системе, идет на изменение ее внутренней энергии и на  совершение работы системой против внешних сил ДАНО: Внутренняя энергия идеального газа представляет собой кинетическую энергию  поступательного движения его молекул и рассчитать ее, в общем случае, можно по формуле: Так как T = const Следовательно Ответ: количество теплоты, сообщенное газу, равно 100 Дж. Задача 2. При адиабатном сжатии 4 моль идеального одноатомного газа была совершена работа внешней  силы 1 кДж. Определите, на сколько поднялась температура газа. ДАНО: СИ РЕШЕНИЕ Согласно первому началу термодинамики, изменение внутренней  энергии системы при переходе системы из одного состояния в  другое равно работе внешних сил и количеству теплоты,  переданному системе в процессе теплообмена. Поскольку  адиабатный процесс протекает без теплообмена с окружающей  средой, то работа, совершаемая над газом, идет на увеличение его  внутренней энергии           Искомое изменение температурыОтвет: температура повысилась на 20 К. Задача 3. Объем одноатомного идеального газа при изобарном расширении увеличился на 2 л. Какое  количество теплоты получил газ в ходе расширения, если его давление равно 200 кПа? РЕШЕНИЕ Запишем уравнение, выражающее математическую запись первого  начала термодинамики: Внутренняя энергия идеального газа представляет собой  кинетическую энергию поступательного движения его молекул, а ее  изменение, в общем случае, можно рассчитать по формуле: Работа связана с изменением объема формулой: ДАНО: СИ Запишем уравнения Менделеева — Клапейрона для начального и  конечного состояний газа     Следовательно, изменение внутренней энергии равно Тогда количество теплоты, которое получил газ равно Ответ: газ получил 1 кДж теплоты.Задача 4. Тепловой процесс, график которого изображен на рисунке, совершают над идеальным газом, масса  которого остается постоянной. Определите, как изменялась температура газа на участках 1 — 2, 2 — 3 и 3 — 1. На каких участках газ получал некоторое количество теплоты, а на каких отдавал? РЕШЕНИЕ Рассмотрим процесс 1–2. Как видно, давление газа, на этом участке, прямо пропорционально его объему. В  качестве коэффициента пропорциональности выступает некоторая постоянная величина a. Запишем для данного участка графика уравнение Менделеева — Клапейрона в общем виде. Из формулы следует, что Так как газ расширяется, то работа больше нуля Согласно первому закону термодинамики Рассмотрим процесс 2–3. В этом происходит уменьшение давления газа при неизменном объеме, то есть  процесс 2–3 — изохорный. А как известно, при изохорном процессе газ работы не совершает. Согласно закону Шарля Поскольку Из первого закона термодинамики можно заключить Рассмотрим процесс 3–1. Как видно из графика, этот процесс характеризуется уменьшением объема газа при  постоянном давлении. Значит, данный процесс — изобарный. Согласно закону Гей­Люссака для изобарного процесса Посколькуи Согласно первому закону термодинамики Задача 5. В теплоизолированном высоком цилиндрическом сосуде на расстоянии h от дна висит на нити  поршень массой m. Под поршнем находится 1 моль идеального газа. Давление под поршнем в начальный  момент времени равно внешнему давлению, температура газа Т1. Газ нагревается спиралью. Какое количество теплоты нужно подвести к газу, чтобы поршень поднялся до высоты 2h от дна? Трения нет, а внутренняя  энергия моля газа U = cT. ДАНО: РЕШЕНИЕ Запишем первый закон термодинамики Работу газа можно определить, как произведение равнодействующей всех сил,  действующих на него и расстояния, которое пройдет поршень в результате  расширения газа Сила внешнего давления Тогда Уравнение состояния идеального газа в начальном состоянии Давление газа после нагревания Уравнение состояния идеального газа после нагреванияТемпература газа после нагревания Изменение внутренней энергии газа Тогда   Самооценка по журналу успеваемости ОМС 9. Информация о домашнем задании.  § 78  Стр. 189 Пример  2 решения задач (конспект) с 236, Упр. 15 (2, 5)  Глоссарий: молекула, агрегатные состояния, твердое, жидкое, газообразное, температура, объем,  давление, изопроцессы, изобара, изотерма, изохора. molecule, state of aggregation, solid, liquid, gaseous, temperature, volume, pressure, isoprocesses, isobar, isotherm, isochore. молекула, агрегация күйі, қатты, сұйық, газ тәріздес, температура, көлем, қысым, изопроцесстер,  изобар, изотерм, изохор. 10. Рефлексия (подведение итогов урока).   Пришло   время   поразмышлять   о   том,   какие   чувства,   впечатления,   эмоции,   размышления сопровождали Вас на этом занятии. Надеюсь, что  работа на уроке принесла Вам удовлетворение.  Предлагаю  рефлексировать творчески. Предлагаю вам  написать синквейн. Синквейн. В переводе с французского слово «синквейн» означает стихотворение, состоящее из пяти строк, которое пишется по определенным правилам. Составление синквейна требует   умения находить существенные  элементы, делать заключение и выражать всё это в кратких выражениях. Синквейн   –   концентрация   знаний,   ассоциаций,   чувств;   сужение   оценки   явлений   и   событий, выражение своей позиции, взгляда на событие, предмет. Написание синквейна является формой свободного творчества, которое осуществляется по опредёленным правилам. Правила написания синквейна первая строка - одно слово, обычно существительное, отражающее тему синквейна; вторая строка - два слова, прилагательные, описывающие основную мысль;третья строка - три слова, глаголы, описывающие действия в рамках темы; четвёртая строка - фраза из нескольких (обычно четырёх) слов, показывающая отношение к теме; таким предложением может быть крылатое выражение, цитата, пословица или составленная самим учащимся фраза в контексте с темой. Алгоритм написания синквейна. 1-я строка. Кто? Что? 1 существительное. 2-я строка. Какой? 2 прилагательных. 3-я строка. Что делает? 3 глагола. 4-я строка. Что автор думает о теме? Фраза из 4 слов. 5­я строка. Кто? Что? (Новое звучание темы). 1 существительное    

Скачивание материала доступно только для авторизованных пользователей.