Формула Эйлера в пространстве H3 с участием эллиптического трингла
© О.С. Басаргин
Построить аналог формулы Эйлера для произвольного (не изотропного) вектора v⃗ ∈ H3, в котором одновременно участвуют:
• ∣v⃗∣ — модуль вектора в H₃;
• β — бингл между v⃗ и вещественной осью;
• Σell — эллиптический трингл, определяемый как длина дуги пересечения двух кубических сфер из противолежащих октантов пространства H₃.
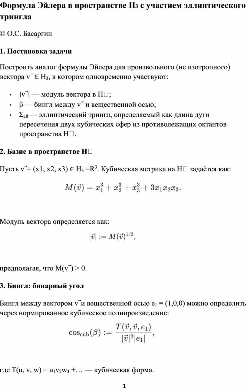
Пусть v⃗= (x1, x2, x3) ∈ H3 =R3. Кубическая метрика на H₃ задаётся как:

Модуль вектора определяется как:
![]()
предполагая, что M(v⃗) > 0.
Бингл между вектором v⃗и вещественной осью e1 = (1,0,0) можно определить через нормированное кубическое полипроизведение:

где T(u, v, w) = u1v2w3 +… — кубическая форма.
1
4. Эллиптический трингл Σell Пусть заданы две кубические сферы:
![]()
расположенные в противоположных октантах. Их пересечение определяет замкнутую дугу Γ на общей индикатрисе. Тогда длина этой дуги в фазовом параметре определяется как:

где γ(t) ∈ S1 ∩ S2.
5. Формула Эйлера в H₃ (обобщённая) Предлагаемый вид формулы:
![]()
где:
• iβ и jΣ — операторы вращения в пространстве бингла и трингла соответственно (аналог мнимой единицы);
• expH3 — обобщённая экспонента в фазовом пространстве H₃, действующая как фазовый сдвиг по двум инвариантам.
• ∣v⃗∣ задаёт масштаб или модуль действия;
• β — фазовое отклонение от реальной оси (аналог аргумента комплексного числа);
• Σell — глубинная «фазовая протяжённость» или вложенная кривая между симметричными фазами.
Предложенная формула объединяет три типа инвариантов в пространстве H₃:
модуль (масштаб), бингл (фаза) и эллиптический трингл (структурная развёртка). Это потенциальная основа для новой фазовой динамики в трёхмерной метрике с кубической симметрией.
Формула может служить аналогом классической формулы Эйлера, но в терминах трёхмерного фазового пространства, где взаимодействуют направления, вложенности и фазовые геодезические структуры.
2
Материалы на данной страницы взяты из открытых источников либо размещены пользователем в соответствии с договором-офертой сайта. Вы можете сообщить о нарушении.