Класс: 9
Предмет: русский язык
Тема урока: Сложные предложения с разными видами союзной и бессоюзной связи (2 урок)
Тип урока: повторение и обобщение материала.
Цели урока: совершенствование практических, коммуникативных навыков и умений учащихся в рамках подготовки к ОГЭ.
Задачи:
• учить пользоваться знаниями о языке как инструментом для решения практических задач;
• развивать, совершенствовать чувство языка, языковой интуиции;
• воспитывать любовь к слову, умение внимательно, вдумчиво относиться к слову при чтении текстов.
Формы работы: индивидуальная, фронтальная, парная.
Методы обучения:
• методы организации и осуществления учебно-познавательной деятельности: словесные, репродуктивные, проблемно-поисковые, самостоятельной работы;
• методы стимулирования и мотивации ученика: стимулирование и мотивация интереса к учению, стимулирование и мотивация долга и ответственности в учении;
• методы контроля и самоконтроля в обучении: устный и письменный контроль и самоконтроль, самооценка.
Методы воспитания: убеждение, метод проблемных ситуаций, инструктаж, упражнение, метод примера.
Оборудование: рабочие листы, компьютер, проектор.
Ход урока.
I. ОРФОГРАФИЧЕСКАЯ РАЗМИНКА
На доске три столбика слов (три ученика). Какие орфограммы зашифрованы? Объяснить.
? ? ?
Берест . ой (пол) моря
Листв .ица (пол) кармана
Ветр . ый (полу) овал
Вяза . ый (пол) ладони
Незакал . ый (пол) огорода
Накрахмал . ый (пол) литра
Непечё . ый (пол) столицы
Беле . ая к празднику печь (пол) Европы Пр . вышение скорости
Пр . шелец
Пр . озёрный
Пр . клонить ветку
Пр . ломление лучей
Пр . готовить ужин
Пр . слушаться к шороху
Пр . усадебный участок
Деревя . ый (полу) круг Пр
. красный человек
Пока они готовятся, класс выполняет задание (из ОГЭ) (РАБОЧИЕ ЛИСТЫ): приведите примеры слов,
- в которых выбор начальной гласной корня зависит от приставки (безыскусно,предыстория и др.)
- в которых неизменяемые приставки, в них при произношении происходит озвончение.
(сгоряча, сделать и др)
- Ответы учащихся, готовящихся у доски.
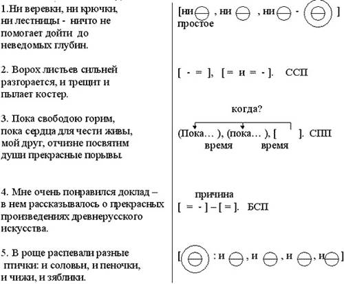
II. СИНТАКСИЧЕСКАЯ РАЗМИНКА (РАБОЧИЕ ЛИСТЫ)
Графический диктант (один у доски)

III. ПУНКТУАЦИОННЫЙ АНАЛИЗ ТЕКСТА (Слайд 1)
Здоровье – бесценное достояние не только каждого человека, но и всего общества. Французская Ассоциация защиты животных установила: присутствие в доме собаки почти на треть уменьшает опасность инфаркта у его хозяина и нормализует артериальное давление, если человек ежедневно просто поглаживает своего песика. Лечебное воздействие собаки на человека подтвердилось и при обследовании шести тысяч жителей США, принявших в нем участие. Американские ученые пришли к выводу, что ежедневное общение с собакой вызывает положительные эмоции и снимает стрессы, а это очень важно для тех, кто живет, испытывая значительные нервные нагрузки на работе и в школе.
IV. АКТУАЛИЗАЦИЯ ЗНАНИЙ УЧАЩИХСЯ.
1. На прошлом уроке мы говорили о сложных предложениях с разными видами связи. Чтовы о них можете рассказать?
2. В зависимости от сочетаний разных видов связи в сложных предложениях выделяютсяразные группы. Приведите примеры:
I ряд - Сочинение + подчинение.
Пример:
Комната, в которую мы вошли, была разделена барьером, и я не видел, с кем говорила и кому униженно кланялась моя мать. (В. Каверин)
2 ряд - Сочинение + бессоюзная связь.
Пример:
Река тоже присмирела; немного погодя и в ней кто-то плеснул ещё в последний раз, и она стала неподвижна. (И. Гончаров)
3 ряд - Подчинение + бессоюзная связь.
Пример:
Как ни был он подготовлен, сердце ёкнуло: всё-таки большое событие. (В. Панова)
4 ряд - Сочинение + подчинение + бессоюзная связь.
Пример:
На следующий день, когда наступило некоторое затишье, Пастухову удалось связаться с санбатом, но оттуда ответили, что Звягинцева переправили в армейский госпиталь: требовалась сложная операция. (А. Чаковский)
V. ПРИМЕНЕНИЕ ЗНАНИЙ В НОВОЙ СИТУАЦИИ (РАБОЧИЕ ЛИСТЫ).
Тест (работа в парах и обмен мыслями о проблемных вопросах)
1. Джунгли немного поутихли (1) и (2) хотя тишина их была всё же относительной (3) звуки (4) производимые людьми и машинами (5) стали чётче.
1. 1, 3, 5
1. 1, 3, 4, 5
4. 1, 3
3. И (1) когда занялась заря (2) стало видно (3) что погода будет хорошая (4) и (5) что сегодня дождя не будет.
1. 1, 2, 3, 4
2. 1, 2, 3
3. 3, 4, 5
4. 2, 3
4. Я подумывал о том (1) что не знаю (2) где берег (3) и (4) что (5) если сейчас останусь один (6) не буду знать (7) куда мне плыть.
1. 1, 6, 7
2. 1, 2, 6, 7
3. 1, 2, 3, 5, 6, 7
4. 1, 2, 3, 6, 7
Ответы: 1 – 3; 2 – 3; 3 – 4; 4 – 3.
VI. ПРОВЕРОЧНАЯ РАБОТА (РАБОЧИЕ ЛИСТЫ)
Индивидуальная работа. Каждый ученик выполняет по 3 варианта заданий В14 по материалам ОГЭ:
1. В14. Среди предложений № 1- 6 найдите сложное предложение с бессоюзной и союзной подчинительной связью. Напишите его номер.
(1) Земной шар живет своей собственной, непредсказуемой жизнью, а на его поверхности протекают сложные процессы. (2) Что же происходит с нашей планетой? (3) Содрогается Земля под воздействием землетрясений. (4) Гибнут люди, населенные пункты. (5) Тайфуны проносятся над городами, разрушая здания, выворачивая вековые деревья. (6) Град, ливни обрушиваются на землю, наводнения поглощают не только посевы, но и то, что было создано людьми.
2. В14 . Среди предложений № 2-4 найдите сложноподчинённое предложение с параллельным и последовательным подчинением. Напишите его номер.
(2) И когда приходит к вам в дом кто-нибудь такой, кого они никогда не видали, они начинают встревоженно каркать, желая предупредить о возможной для вас опасности, потому что по долгому опыту жизни о многом наслышаны, потому что всякий новый человек — это какое-нибудь беспокойство.
(З) Они считают, что когда выплескивают с вашей кухни помои, то это для них; и за то это, что они ведь ваши вороны, вашего двора, вашего и еще двух-трех поблизости, но не дальше трех: там уже начинаются свои вороны, а еще дальше — свои. (4) У них строго разграничены все дома в населенном месте: эти — наши, а вот эти — ваши, другие вороны.
3. В14. Среди предложений № 9 – 13 найдите сложное предложение с разными видами связи. Напишите его номер.
(9) Все остальные были врагами или
злыми демонами. (10) Для греков все не греки были варварами. (11) Для христиан
все нехристиане были язычниками, для мусульман те, кто не следовал заветам
пророка Магомета, - «неверными». (12) Для европейцев XVIII и даже XIX века всё
остальное человечество было скопищем дикарей. (13) Для нас, людей XXI века,
знающих своё прошлое, каждый человек на земном шаре принадлежит к единой семье
- ЧЕЛОВЕЧЕСТВУ.
4. В14 . Среди предложений № 8 – 10 найдите сложноподчинённое предложение с параллельным подчинением. Напишите его номер.
(8) Следовательно, «берегиня» хранит всех нас, а мы обязаны беречь свою «берегиню». (9) Если же рассуждать о женском равноправии, то оно возможно только в том случае, когда женщина в обществе будет стоять выше мужчины — на пьедестале! (10) А мы, зазнавшиеся охламоны, проходя мимо, должны снимать шляпы и кланяться ей, вот тогда и будет подлинное женское равноправие...
5. В14. Среди предложений № 2-8 найдите сложное предложение с последовательным и однородным подчинением придаточных.
(2) Эта любовь, постепенно расширяясь, переходит в любовь к своей стране - к ееистории, ее прошлому и настоящему, а затем ко всему человечеству, к человеческой Культуре.
(3) Истинный патриотизм - это первая ступень к действенномуинтернационализму. (4) Когда я хочу себе представить истинный интернационализм, я воображаю себя смотрящим на нашу Землю из мирового пространства. (5) Передо мной - крошечная планета, на которой мы все живем, бесконечно дорогая нам и такая одинокая среди галактик, отдаленных друг от друга миллионами световых лет!
(6) Человек живет в определенной окружающей среде, загрязнение среды делает его больным, угрожает его жизни, грозит гибелью человечеству. (7) Всем известны те гигантские усилия, которые предпринимаются нашим государством, отдельными странами, учеными, общественными деятелями, чтобы спасти от загрязнения воздух, водоемы, леса, чтобы охранить животный мир нашей планеты, спасти становища перелетных птиц, лежбища морских животных.
(8) Человечество тратит миллиарды и миллиарды не только на то, чтобы не задохнуться, не погибнуть, но чтобы сохранить также природу, которая дает людям возможность эстетического и нравственного отдыха.
6. В14 . Среди предложений № 2-7 найдите сложное предложение с тремя придаточными. Напишите его номер.
(2)
Она выросла случайно, незаконно,
пристроилась на обочине, у высокого дощатого забора. (3) Все тянулась к свету и
вот поднялась, долговязая, как подросток, угловатая и милая, мотая на ветру кудрявой
головой. (4) Наступил август. (5) Тонкие ветки рябины согнулись под тяжестью
пышных богатых гроздьев, ярко и празднично окрашенных. (6) Деревце запылало,
как костер на юру. (7) Хороша была рябинка и в погожий день, когда гроздья
смеялись навстречу солнцу, и после дождя, когда каждая ягода дрожала в капле
воды и ветки застенчиво протягивали свои добрые длинные листья, склеенные, как
пальцы после крепкого рукопожатия.
7. В14. Среди предложений № 11 – 16 найдите сложное предложение с бессоюзной и союзной сочинительной связью. Напишите его номер.
(11) В бинокль видно было, как длинным языком дятел доставал засевших в древесине личинок. (12) Я спрятался за куст, любуясь работой. (13) Дятел косился вниз, но продолжал работать. (14) В эту минуту случилась история, к сожалению, очень нередкая. (15) Из кустов орешника грянул выстрел — дробью сорвало источенную червями кору, и вместе с ней на желтую траву упала птица. (16) Дятел не успел проглотить личинку — она так и осталась белеть в окровавленном клюве.
8. В14. Среди предложений № 13 – 17 найдите сложноподчинённое предложение с придаточным определительным. Напишите его номер.
(13) От нагромождения дел человек, может, и останется жив, но, без сомнения, гибнет то сердечное, доброе, сочувственное и отзывчивое, что нас с ним связывало. (14) Пусть у вас будет время! (15) Наперекор всем уважительным причинам пусть у вас будет время в понедельник, вторник, среду, четверг, пятницу. (16) Пусть у вас будет время не только в выходной: в календаре дружбы все дни красные. 17)Пусть у вас будет время для озабоченных и печальных, для людей, которые встревожены и которые в беде.
9. В14. Среди предложений № 6 – 9 найдите сложноподчинённое предложение с параллельным подчинением. Напишите его номер.
(6) А «косая сажень», открытый взгляд и широкая улыбка актёра в кино несут в
себе исключительно положительный заряд. (7) В жизни как раз не все совпадает. (8) И то, что кажется красотой, на деле может обернуться уродством. (9) И то, что выдается за обаяние, при ближайшем рассмотрении может оказаться эластичной податливой маской, которая, в зависимости от обстоятельств, то растягивается в улыбку, то собирается в кулак.
10. В14. Среди предложений № 8 – 12 найдите сложноподчинённое предложение с последовательным подчинением. Напишите его номер.
(8) Каждый момент жизни человека, начиная
с младенчества, — момент освоения им культуры. (9) И этот момент должен быть
красив; как метко говорят скульпторы, «он не может быть безобразным, но не
может быть и без образа». (10) Может быть, в само слово «образование» и
заложили это представление: способность осознать мир через образы, которые
создает сам человек. (11) Образ отношений, образ предметно-материального мира,
другими словами, образ Я плюс образ Мира и моих способов взаимодействия с этим
миром. (12) Каков должен быть объем тех знаний, которые нужны человеку, чтобы
считать себя образованным?
Самопроверка и самооценка:
«5» - 9 – 10 правильных ответов
«4» - 7 – 8 правильных ответов
«3» - 5 – 6 правильных ответов
1. 6 6. 7
2. 2 7. 15
3. 11 8. 17
2. 9 9. 9
1. 7 10. 12
VII. РЕФЛЕКСИЯ
Прошу вас поделиться своими впечатлениями об уроке. Прикрепите клейкие квадратики к предложению, которое соответствует тому, насколько хорошо вы усвоили тему «Сложные предложения с разными видами связи и пунктуация в них». (Предложения записаны на листе ватмана, который прикреплен на двери класса.) Тема усвоена полностью.
Требуется повторить. Тема не усвоена.
Использованные источники:
• http://festival.1september.ru/articles/419300/
• http://www.yaklass.ru/p/russky-yazik/9-klass/slozhnye-predlozheniia-s-razlichnymi- vidami-sviazi-11364/upotreblenie-soiuznoi-sochinitelnoi-i-podchinitelnoi-i-bessoiuznoisviazi-v-slozhnykh-predlozheniiakh-11365/re-0edc099f-21f6-48f8-8b3e-7e1b3255984d
• karm.aromedu.ru/wp-content/uploads/2013/05/.
Дидактический материал для домашней работы:
1. Чудес(?)ный витязь коня из реки напоил шлем золотой и щит с земли подобрал вот уже он скач…т по опушк… рощ… и конский хвост и конская грива на ветру разв… ваются а сосны и ели березы и ивы словно скл…нились над дивным конем и его с…доком тянут к нему ветви, к…дают охапкой листья на св…ркающий шлем и на латы.
2. З…ря долго тянется осе…ими вечерами потому что солнце с неба как буд(то) падает (на)искосок и не сразу в землю уход…т а катится как огне…ое колесо туда где кажется вид…н край земли а за ним виднеют…ся (не)обозримая небесная пустош.. и голубой луг с золотыми цветами в (пол)ночь цветы срываются с веток от ветра и медленно плавно падают на землю чертя в воздух… прощальную золотистую дугу.
3. Словно большие картины с торопливым рисунком углем ра…кинулись поля и поляны по краям их поч…рневшие кроны лесных деревьев а на неб… осторожно зам…гали зеленоватые осе…ие звезды будто боятся они (в)низ оборват…ся и прочертить по небосводу вещую золотую строку по которой мес…ные невесты будут гадать о возвр…щении своих женихов.
4. Луга (давным) давно скоше…ы и только (кое) где как д…ковину увид…шь среди (с/з)жатого поля кресты из снопов стоят они солдатской шеренгой и то ли их крестьянка не успела уве…ти то ли с горя потому что мужа забрили в солдаты она о них забыла но стояли они как будто подж…дая хозяйку и с самого края полос возле них (не)дожатый клин св…лявшийся на ветру и пр…битый дождем как грива у лошад… на которой ездил всю ночь домовой.
Задания к предложениям.
1. Расставьте пропущенные буквы и знаки препинания.
2. Подчеркните грамматические основы.
3. Определите количество частей в предложении.
4. Определите виды связи между частями предложения.
5. Найдите союзы и союзные слова.
6. Определите типы односоставных предложений (если есть).
7. Определите типы придаточных предложений.
8. Лист самооценки знаний ученика_________________________________________________
№ Вид работы Самооценка Надо ли мне
Смог ли я… (0-5 баллов) заниматься по этой
теме ещё? (+/-) 1 определить
количество частей в предложении?
2 найти грамматические основы?
3 расставить знаки препинания?
4 определить виды связи между частями сложного предложения?
5 найти союзы и союзные слова?
6 определить типы односоставных предложений?
7 определить типы придаточных в составе сложного предложения?
![]()
ПОВТОРИМ ОРФОГРАФИЮ:


5.Как ставятся знаки препинания, если рядом окажутся сочинительный и подчинительный союзы? 5.Индивидуальные задания.
Карточка №1
Расставьте знаки препинания. Дайте характеристику предложения с разными видами связи. Составьте его схему.
…Если человек никогда не раскрыл хороших книг волновавших сердце и умы миллионов людей не запомнил хотя бы десятка-другого строк любимого поэта или вообще такового не имеет он обречен на духовную нищету он живет вполсердца лишив себя огромной доли радостей. которыми наслаждается человек общающийся с миром прекрасного. (Л. Кассиль.)
Карточка №2
Расставьте знаки препинания. Сделайте синтаксический разбор первого предложения, составьте его схему.
Зимой березы таятся в хвойном лесу а весной когда листья развертываются кажется будто березы из темного леса выходят на опушку. Это бывает до тех пор пока листва на березах не потемнеет и более или менее не сравняется с цветом хвойных деревьев. И еще так бывает осенью когда березки прощаются с нами своим золотом. (По М. Пришвину.)
6.Тренировочные упражнения.
1.Творческий диктант. Задание: закончите предложение, объясните постановку в нем знаков препинания.
Простые предложения, входящие в состав сложного не отделяются друг от друга запятыми, если имеют общий второстепенный член и если… 2.Запись с объяснением.
Задание: списать с доски предложение, раскрыть скобки, вставить пропущенные буквы, расставить знаки препинания. Дать характеристику предложения, составить его схему.
Куда (бы) нас (н..) бросила судьбина
И счастие куда (б) (н..) пов..ло
Все те (же) мы нам целый мир чужбина
Отечество нам Царское Село. (А.С. Пушкин.)
СЛОЖНОЕ ПРЕДЛОЖЕНИЕ С РАЗНЫМИ ВИДАМИ СВЯЗИ
Задание: на «3» - расставить знаки препинания в сложных предложениях с разными видами связи; на «4», «5» - расставить знаки препинания в сложных предложениях с разными видами связи и составить их схемы.
1)Князь Андрей редко смеялся но зато когда он смеялся то отдавался весь своему смеху. (Л.
Толстой.)
2)Петька очень боялся идти в воду но когда вошел то не хотел вылезать из нее и делал вид что плавает. (Л. Андреев.)
3)Был девятый час утра и хотя жители давно уже встали людей на улице было немного. 4)Солнце светит так что если закрыть на минуту глаза сквозь закрытые плотно веки видишь пламенную завесу пожара. (И. Соколов-Микитов.)
5)Мороз усилился и когда Сашка проходил в светлом круге который образовался от зажженного фонаря он видел медленно реявшие в воздухе маленькие сухие снежинки. (Л. Андреев.)
![]()
СЛОЖНОЕ ПРЕДЛОЖЕНИЕ С РАЗНЫМИ ВИДАМИ СВЯЗИ
Задание: на «3» - расставить знаки препинания в сложных предложениях с разными видами связи; на «4», «5» - расставить знаки препинания в сложных предложениях с разными видами связи и составить их схемы.
1)Князь Андрей редко смеялся но зато когда он смеялся то отдавался весь своему смеху. (Л.
Толстой.)
2)Петька очень боялся идти в воду но когда вошел то не хотел вылезать из нее и делал вид что плавает. (Л. Андреев.)
3)Был девятый час утра и хотя жители давно уже встали людей на улице было немного. 4)Солнце светит так что если закрыть на минуту глаза сквозь закрытые плотно веки видишь пламенную завесу пожара. (И. Соколов-Микитов.)
5)Мороз усилился и когда Сашка проходил в светлом круге который образовался от зажженного фонаря он видел медленно реявшие в воздухе маленькие сухие снежинки. (Л. Андреев.)
![]()
СЛОЖНОЕ ПРЕДЛОЖЕНИЕ С РАЗНЫМИ ВИДАМИ СВЯЗИ
Задание: на «3» - расставить знаки препинания в сложных предложениях с разными видами связи; на «4», «5» - расставить знаки препинания в сложных предложениях с разными видами связи и составить их схемы.
1)Князь Андрей редко смеялся но зато когда он смеялся то отдавался весь своему смеху. (Л.
Толстой.)
2)Петька очень боялся идти в воду но когда вошел то не хотел вылезать из нее и делал вид что плавает. (Л. Андреев.)
3)Был девятый час утра и хотя жители давно уже встали людей на улице было немного. 4)Солнце светит так что если закрыть на минуту глаза сквозь закрытые плотно веки видишь пламенную завесу пожара. (И. Соколов-Микитов.)
5)Мороз усилился и когда Сашка проходил в светлом круге который образовался от зажженного фонаря он видел медленно реявшие в воздухе маленькие сухие снежинки. (Л. Андреев.)
РАБОЧИЙ ЛИСТ по теме
«СЛОЖНЫЕ ПРЕДЛОЖЕНИЯ С РАЗНЫМИ ВИДАМИ СВЯЗИ»
I. Пунктуационный анализ текста
Здоровье – бесценное достояние не только каждого человека, но и всего общества. Французская Ассоциация защиты животных установила: присутствие в доме собаки почти на треть уменьшает опасность инфаркта у его хозяина и нормализует артериальное давление, если человек ежедневно просто поглаживает своего песика. Лечебное воздействие собаки на человека подтвердилось и при обследовании шести тысяч жителей США, принявших в нем участие. Американские ученые пришли к выводу, что ежедневное общение с собакой вызывает положительные эмоции и снимает стрессы, а это очень важно для тех, кто живет, испытывая значительные нервные нагрузки на работе и в школе.
2. Тест
1. Джунгли немного поутихли (1) и (2) хотя тишина их была всё же относительной (3) звуки (4) производимые людьми и машинами (5) стали чётче.
1. 1, 3, 5
2. 1, 3, 4
3. 1, 2, 3, 4, 5
4. 3, 4, 5
2. Стремительнее ветра Суворов облетел весь полуостров (1) и (2) где бы он ни появлялся (3) везде вырастали (4) словно из-под земли (5)укрепления. 1. 1, 3, 4, 5
2. 2, 3, 4, 5
3. 1, 2, 3, 4, 5
4. 1, 3
3. И (1) когда занялась заря (2) стало видно (3) что погода будет хорошая (4) и (5) что сегодня дождя не будет.
1. 1, 2, 3, 4
2. 1, 2, 3
3. 3, 4, 5
4. 2, 3
4. Я подумывал о том (1) что не знаю (2) где берег (3) и (4) что (5) если сейчас останусь один (6) не буду знать (7) куда мне плыть.
1. 1, 6, 7
2. 1, 2, 6, 7
3. 1, 2, 3, 5, 6, 7
4. 1, 2, 3, 6, 7
3. Индивидуальная работа. Каждый ученик выполняет по 3 варианта заданий В14 по материалам ОГЭ:
1. В14. Среди предложений № 1- 6 найдите сложное предложение с бессоюзной и союзной подчинительной связью. Напишите его номер.
(1) Земной шар живет своей
собственной, непредсказуемой жизнью, а на его поверхности протекают сложные
процессы. (2) Что же происходит с нашей планетой? (3) Содрогается Земля под
воздействием землетрясений. (4) Гибнут люди, населенные пункты. (5) Тайфуны
проносятся над городами, разрушая здания, выворачивая вековые деревья. (6)
Град, ливни обрушиваются на землю, наводнения поглощают не только посевы, но и
то, что было создано людьми.
2. В14 . Среди предложений № 2-4 найдите сложноподчинённое предложение с параллельным и последовательным подчинением. Напишите его номер.
(2) И когда приходит к вам в дом кто-нибудь такой, кого они никогда не видали, они начинают встревоженно каркать, желая предупредить о возможной для вас опасности, потому что по долгому опыту жизни о многом наслышаны, потому что всякий новый человек — это какое-нибудь беспокойство.
(З) Они считают, что когда выплескивают с вашей кухни помои, то это для них; и за то это, что они ведь ваши вороны, вашего двора, вашего и еще двух-трех поблизости, но не дальше трех: там уже начинаются свои вороны, а еще дальше — свои. (4) У них строго разграничены все дома в населенном месте: эти — наши, а вот эти — ваши, другие вороны.
3. В14. Среди предложений № 9 – 13 найдите сложное предложение с разными видами связи. Напишите его номер.
(9) Все остальные были врагами или злыми демонами. (10) Для греков все не греки были варварами. (11) Для христиан все нехристиане были язычниками, для мусульман те, кто не следовал заветам пророка Магомета, - «неверными». (12) Для европейцев XVIII и даже XIX века всё остальное человечество было скопищем дикарей. (13) Для нас, людей XXI века, знающих своё прошлое, каждый человек на земном шаре принадлежит к единой семье - ЧЕЛОВЕЧЕСТВУ.
4. В14 . Среди предложений № 8 – 10 найдите сложноподчинённое предложение с параллельным подчинением. Напишите его номер.
(8) Следовательно, «берегиня» хранит всех нас, а мы обязаны беречь свою «берегиню». (9) Если же рассуждать о женском равноправии, то оно возможно только в том случае, когда женщина в обществе будет стоять выше мужчины — на пьедестале! (10) А мы, зазнавшиеся охламоны, проходя мимо, должны снимать шляпы и кланяться ей, вот тогда и будет подлинное женское равноправие...
5. В14. Среди предложений № 2-8 найдите сложное предложение с последовательным и однородным подчинением придаточных.
(2) Эта любовь, постепенно расширяясь, переходит в любовь к своей стране - к ее истории, еепрошлому и настоящему, а затем ко всему человечеству, к человеческой Культуре.
(3) Истинный патриотизм - это первая ступень к действенному интернационализму. (4) Когда яхочу себе представить истинный интернационализм, я воображаю себя смотрящим на нашу Землю из мирового пространства. (5) Передо мной - крошечная планета, на которой мы все живем, бесконечно дорогая нам и такая одинокая среди галактик, отдаленных друг от друга миллионами световых лет!
(6) Человек живет в определенной окружающей среде, загрязнение среды делает его больным, угрожает его жизни, грозит гибелью человечеству. (7) Всем известны те гигантские усилия, которые предпринимаются нашим государством, отдельными странами, учеными, общественными деятелями, чтобы спасти от загрязнения воздух, водоемы, леса, чтобы охранить животный мир нашей планеты, спасти становища перелетных птиц, лежбища морских животных.
(8) Человечество тратит миллиарды и миллиарды не только на то, чтобы не задохнуться, не погибнуть, но чтобы сохранить также природу, которая дает людям возможность эстетического и нравственного отдыха.
6. В14 . Среди предложений № 2-7 найдите сложное предложение с тремя придаточными. Напишите его номер.
(2)
Она выросла случайно, незаконно,
пристроилась на обочине, у высокого дощатого забора. (3) Все тянулась к свету и
вот поднялась, долговязая, как подросток, угловатая и милая, мотая на ветру
кудрявой головой. (4) Наступил август. (5) Тонкие ветки рябины согнулись под
тяжестью пышных богатых гроздьев, ярко и празднично окрашенных. (6) Деревце
запылало, как костер на юру. (7) Хороша была рябинка и в погожий день, когда
гроздья смеялись навстречу солнцу, и после дождя, когда каждая ягода дрожала в
капле воды и ветки застенчиво протягивали свои добрые длинные листья,
склеенные, как пальцы после крепкого рукопожатия.
7. В14. Среди предложений № 11 – 16 найдите сложное предложение с бессоюзной и союзной сочинительной связью. Напишите его номер.
(11) В бинокль видно было, как длинным языком дятел доставал засевших в древесине личинок.
(12) Я спрятался за куст, любуясь работой. (13) Дятел косился вниз, но продолжал работать. (14) Вэту минуту случилась история, к сожалению, очень нередкая. (15) Из кустов орешника грянул выстрел — дробью сорвало источенную червями кору, и вместе с ней на желтую траву упала птица. (16) Дятел не успел проглотить личинку — она так и осталась белеть в окровавленном клюве.
8. В14. Среди предложений № 13 – 17 найдите сложноподчинённое предложение с придаточным определительным. Напишите его номер.
(13) От нагромождения дел человек, может, и останется жив, но, без сомнения, гибнет то сердечное, доброе, сочувственное и отзывчивое, что нас с ним связывало. (14) Пусть у вас будет время! (15) Наперекор всем уважительным причинам пусть у вас будет время в понедельник, вторник, среду, четверг, пятницу. (16) Пусть у вас будет время не только в выходной: в календаре дружбы все дни красные. 17)Пусть у вас будет время для озабоченных и печальных, для людей, которые встревожены и которые в беде.
9. В14. Среди предложений № 6 – 9 найдите сложноподчинённое предложение с параллельным подчинением. Напишите его номер.
(6) А «косая сажень», открытый взгляд и широкая улыбка актёра в кино несут в себе исключительно положительный заряд. (7) В жизни как раз не все совпадает. (8) И то, что кажется красотой, на деле может обернуться уродством. (9) И то, что выдается за обаяние, при ближайшем рассмотрении может оказаться эластичной податливой маской, которая, в зависимости от обстоятельств, то растягивается в улыбку, то собирается в кулак.
10. В14. Среди предложений № 8 – 12 найдите сложноподчинённое предложение с последовательным подчинением. Напишите его номер.
(8) Каждый момент жизни человека,
начиная с младенчества, — момент освоения им культуры. (9) И этот момент должен
быть красив; как метко говорят скульпторы, «он не может быть безобразным, но
не может быть и без образа». (10) Может быть, в само слово «образование» и
заложили это представление: способность осознать мир через образы, которые
создает сам человек. (11) Образ отношений, образ предметно-материального мира,
другими словами, образ Я плюс образ Мира и моих способов взаимодействия с этим
миром. (12) Каков должен быть объем тех знаний, которые нужны человеку, чтобы
считать себя образованным?
Материалы на данной страницы взяты из открытых источников либо размещены пользователем в соответствии с договором-офертой сайта. Вы можете сообщить о нарушении.