КОРЕНЬ n СТЕПЕНИ. ОБОБЩЕНИЕ

  • ppt
  • 07.09.2025
Публикация на сайте для учителей

Публикация педагогических разработок

Бесплатное участие. Свидетельство автора сразу.
Мгновенные 10 документов в портфолио.

Иконка файла материала КОРЕНЬ n СТЕПЕНИ.ppt

Обобщение
понятия
степени

Тема

Корень n-ой степени

Развитие понятия о числе

1. Натуральные числа:
N={1,2,3…}
2.Множество целых чисел:
Z={…-2,-1,0,1,2…}
3. Множество рациональных чисел:
Q={m/n; mЄZ, nЄN}
4. Множество действительных чисел:
R=(-∞;+∞)

Задание №1

Изобразите число 2 ровно двумя двойками, используя известные действия(можно применять скобки).

Задание№2

Уловите закономерность в следующем ряду чисел и допишите следующие пять чисел:

Определение

Корнем n- ой степени из числа а называется число, n-я степень которого равна а.

корень n-ой степень из числа а;
n – показатель корня;
а – подкоренное выражение;
- знак корня или радикал.



Примеры

А)

Б)
Определение
Арифметическим корнем n- ой степени из числа а называется неотрицательное число, n-я степень которого равна а.

1) Корень n-ой степени из числа 0 равен 0:

2) Если n- чётное , то существует 2 корня
n- ой степени из положительного числа а.
Например:

3) Корень чётной степени из отрицательных чисел не существует:
Например:

4) Если n- нечётное , то существует 1 корень
n- ой степени из любого числа а.
Например:


Задание №3

Проверьте справедливость равенств:
А)

Б)

В)

Г)

Задание №4

Решите уравнения:
А) х3+4=0
Б) х6=5
В) х10-15=0
Г) х7+128=0
Д) 16х4-1=0
Е) 0,01х3+10=0 Ж)

Свойства корня n-ой степени

Основные свойства арифметических корней n-ой степени

Для любого натурального n, целого k, любых неотрицательных чисел a и b:

Примеры: А)
Б)
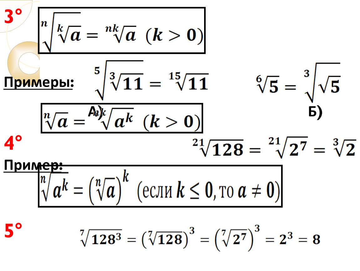
Примеры:
2° А)

Б)



Примеры:
А) Б)
4° Пример:




Пример:

6° Для любых a и b,таких, что 0≤ a< b , выполняется неравенство:

Пример: Сравним числа




А)
Пример: Б)

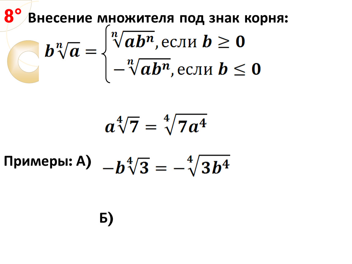
8° Внесение множителя под знак корня:




Примеры: А)

Б)

Задание №5

Найдите значения числовых выражений:
А) Ж)
Б) З)
В) И)
Г) К)
Д) Л)
Е) М)

Задание №6

1. Сравните числа:
А)
Б)
В)
Г)
2. Определите знак выражения:
А)
Б)
В)

Степень с рациональным показателем

Свойства степени с целым показателем

Для любых чисел а и в и любых целых чисел m и n справедливы равенства:


Определение

Степенью числа а >0 с рациональным
показателем , где m – целое число, а
n – натуральное (n > 1), называется число , т. е.

Свойства степени с рациональным показателем

Задание (устно, парами)

1-й записывает число вида
где а и в – натуральные числа, меньшие 15, например
2-й записывает число вида , т. е.
Числа сравниваются

Свойства степени с рациональным показателем

Для любых рациональных чисел r и s и любых положительных целых чисел a и b справедливы равенства:


Вар.7(1)
Вычислите:
Вар.15(1)
Вычислите:

Вар.8(1)
Вычислите:

Вар.14(1)
Вычислите:
Вар.38(1)
Вычислите:


Вар.40(1)
Вычислите:
Вар.46(1)
Вычислите:

Вар.70(1)
Вычислите:

Вар.56(1)
Вычислите:
Вар.71(1)
Вычислите:


Вар.81(1)
Вычислите:


Вар.62(1)
Вычислите:


Вар.66(1)
Вычислите:



Вар.16(1)
Упростите:
Вар.22(1)
Упростите:

Вар.23(1)
Упростите:

Вар.24(1)
Упростите:
Вар.48(1)
Вычислите:


Вар.32(1)
Вычислите:

Вар.54(1)
Вычислите:


Вар.69(1)
Вычислите:



Иррациональные уравнения

Определение

Уравнения, в которых под знаком корня содержится переменная, называются иррациональными.

Решите уравнения:
Вар.5.27

Вар.5.29

Вар.5.35

Вар.5.38

Вар.5.45

Вар.5.40





Примеры применения тождеств сокращённого умножения к действиям над степенями:

Скачивание материала доступно только для авторизованных пользователей.